Suppr超能文献

异常氨基酸合成和谷胱甘肽代谢可能影响多囊卵巢综合征囊胚发育:利用 RNA 测序对体外小鼠囊胚模型的研究。

Abnormal amino acid synthesis and glutathione metabolism may affect PCOS blastocyst development: an examination of in vitro mouse blastocysts model utilizing RNA-sequencing.

机构信息

Department of Laboratory Medicine, Zhongshan Hospital, Fudan University, No. 111 Yi Xue Yuan Road, Shanghai, 200032, PR China.

Reproductive Medicine Center, Zhongshan Hospital, Fudan University, No. 250 Xiao Mu Qiao Road, Shanghai, 200032, PR China.

出版信息

BMC Endocr Disord. 2024 Aug 6;24(1):142. doi: 10.1186/s12902-024-01674-6.

Abstract

BACKGROUND

Extensive research has been conducted on embryonic developmental disorders linked to Polycystic Ovary Syndrome (PCOS), a pathological condition that affects 5-10% of women and is characterized by irregularities in the menstrual cycle and infertility. By employing RNA sequencing (RNA-seq), we performed an in-depth investigation of PCOS-related changes in gene expression patterns at the mouse blastocyst stage.

METHODS

The zygotes of female B6D2 mice were obtained and then differentiated into blastocysts in K + Simplex Optimised Medium (KSOM) cultures containing exo-NC (negative control for exosomes) or exo-LIPE-AS1 (a novel exosomal marker of PCOS). Subsequently, blastocysts were collected for RNA-seq. The bioinformatics was performed to analyze and compare the differences of gene expression profile between blastocysts of control and PCOS group.

RESULTS

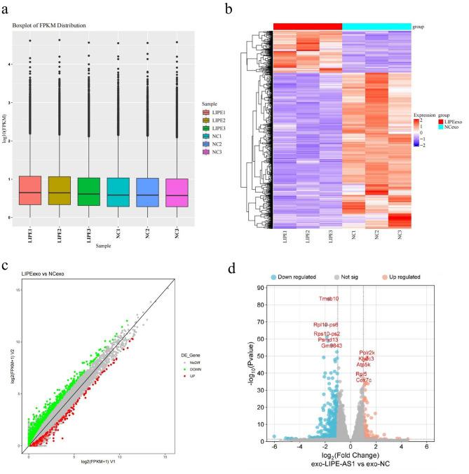
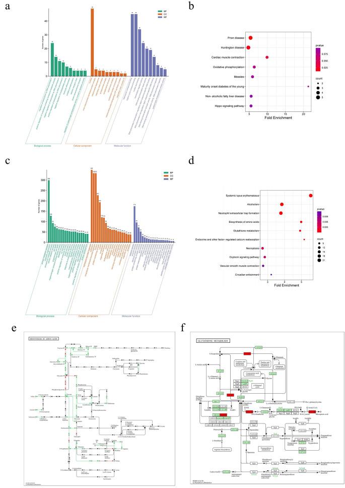
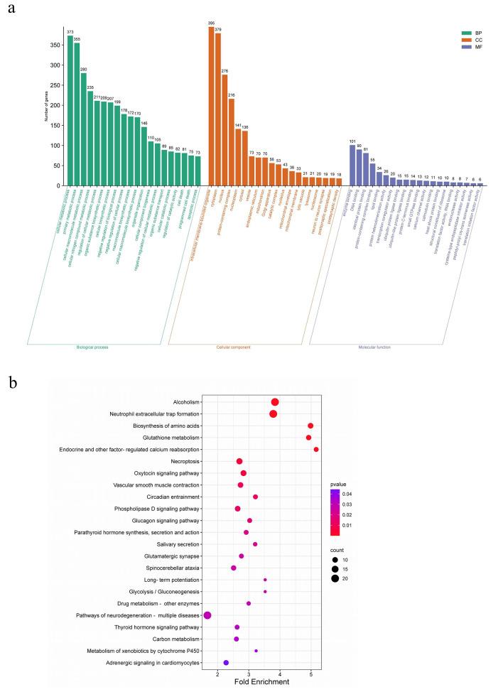
There were 1150 differentially expressed genes (DEGs) between the two groups of mouse blastocysts; 243 genes were upregulated and 907 downregulated in the blastocysts of the exo-LIPE-AS1 group compared to those of the exo-NC group. Kyoto Encyclopedia of Genes and Genomes (KEGG) pathway analysis revealed that the genes involved in amino acid synthesis and glutathione metabolic pathways were down-regulated in exo-LIPE-AS1 group.

CONCLUSION

This study has revealed that blastocyst developmental retardation may be associated with the downregulation of amino acid synthesis and glutathione metabolism, which may affect energy metabolism, biosynthesis, cellular osmotic pressure, antioxidant synthesis, ROS clearance or mitochondrial function, and ultimately cause blastocyst cell development abnormalities. Our research offers encouraging data on the mechanisms underlying aberrant embryonic development in patients with PCOS as well as potential treatment strategies.

摘要

背景

多囊卵巢综合征(PCOS)是一种影响 5-10%女性的病理状况,其特征是月经周期不规律和不孕。通过 RNA 测序(RNA-seq),我们在小鼠囊胚阶段深入研究了与 PCOS 相关的基因表达模式变化。

方法

从 B6D2 雌性小鼠的受精卵中获得,然后在 K+Simplex 优化培养基(KSOM)中分化为囊胚,培养基中含有外泌体阴性对照(exo-NC)或新型 PCOS 外泌体标志物 LIPE-AS1(exo-LIPE-AS1)。随后收集囊胚进行 RNA-seq。对两组囊胚的基因表达谱进行生物信息学分析和比较。

结果

两组小鼠囊胚之间有 1150 个差异表达基因(DEGs);与 exo-NC 组相比,exo-LIPE-AS1 组的囊胚中有 243 个基因上调,907 个基因下调。京都基因与基因组百科全书(KEGG)通路分析显示,参与氨基酸合成和谷胱甘肽代谢途径的基因在 exo-LIPE-AS1 组中下调。

结论

这项研究表明,囊胚发育迟缓可能与氨基酸合成和谷胱甘肽代谢下调有关,这可能影响能量代谢、生物合成、细胞渗透压、抗氧化剂合成、ROS 清除或线粒体功能,最终导致囊胚细胞发育异常。我们的研究为 PCOS 患者胚胎发育异常的机制以及潜在的治疗策略提供了有希望的数据。

https://cdn.ncbi.nlm.nih.gov/pmc/blobs/aa19/11301850/db89eb1e7e08/12902_2024_1674_Fig1_HTML.jpg

文献AI研究员

20分钟写一篇综述,助力文献阅读效率提升50倍。

立即体验

用中文搜PubMed

大模型驱动的PubMed中文搜索引擎

马上搜索

文档翻译

学术文献翻译模型,支持多种主流文档格式。

立即体验