Suppr超能文献

选择和基因复制与普氏原矛头蝮的高海拔多样化有关,普氏原矛头蝮是最大的陆生脊椎动物属。

Selection and Gene Duplication Associated With High-Elevation Diversification in Pristimantis, the Largest Terrestrial Vertebrate Genus.

机构信息

Department of Biology, University of Central Florida, Orlando, FL, USA.

Departamento de herpetologia, Instituto Nacional de Biodiversidad del Ecuador, Quito, Ecuador.

出版信息

Genome Biol Evol. 2024 Aug 5;16(8). doi: 10.1093/gbe/evae167.

Abstract

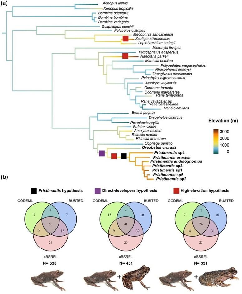
The genus Pristimantis diversified in the tropical Andes mountains and is the most speciose genus of terrestrial vertebrates. Pristimantis are notable among frogs in that they thrive at high elevations (>2,000 m) and are direct developers without a tadpole stage. Despite their ecological significance, little is known about the genetic and physiological traits enabling their success. We conducted transcriptomic analysis on seven Pristimantis species sampled across elevations in the Ecuadorean Andes to explore three hypotheses for their success: (i) unique genes are under selection relative to all other frogs, (ii) common selection occurs across all direct developers, or (iii) common selection occurs across all high-elevation frog clades. Comparative analysis with 34 frog species revealed unique positive selection in Pristimantis genes related to aerobic respiration, hemostasis, signaling, cellular transportation of proteins and ions, and immunity. Additionally, we detected positive selection across all direct developers for genes associated with oxygenase activity and metal ion binding. While many genes under selection in Pristimantis were not positively selected in other high-elevation frog species, we identified some shared genes and pathways linked to lipid metabolism, innate immunity, and cellular redox processes. We observed more positive selection in duplicated- versus single-copy genes, while relaxed purifying selection was prevalent in single-copy genes. Notably, copy number of an innate immunity complement gene was positively correlated with Pristimantis species elevation. Our findings contribute novel insights into the genetic basis of adaptation in Pristimantis and provide a foundation for future studies on the evolutionary mechanisms leading to direct development and coping with high elevations.

摘要

普里斯特曼蒂斯属在热带安第斯山脉中多样化,是陆地脊椎动物中种类最多的属。普里斯特曼蒂斯属在青蛙中很突出,因为它们在高海拔(>2000 米)处茁壮成长,并且是直接发育的,没有蝌蚪阶段。尽管它们具有生态意义,但人们对使它们成功的遗传和生理特征知之甚少。我们对在厄瓜多尔安第斯山脉海拔高度不同的七个普里斯特曼蒂斯物种进行了转录组分析,以探讨它们成功的三个假设:(i)与所有其他青蛙相比,独特的基因受到选择,(ii)所有直接开发者都发生共同选择,或(iii)所有高海拔青蛙类群都发生共同选择。与 34 种青蛙物种的比较分析表明,普里斯特曼蒂斯属与有氧呼吸、止血、信号转导、蛋白质和离子的细胞运输以及免疫相关的基因存在独特的正选择。此外,我们在所有直接开发者中检测到与氧化酶活性和金属离子结合相关的基因的正选择。虽然普里斯特曼蒂斯属中受选择的许多基因在其他高海拔青蛙物种中没有受到正选择,但我们确定了一些与脂质代谢、先天免疫和细胞氧化还原过程相关的共享基因和途径。我们观察到重复基因比单拷贝基因有更多的正选择,而单拷贝基因则存在松弛的净化选择。值得注意的是,先天免疫补体基因的拷贝数与普里斯特曼蒂斯属物种的海拔高度呈正相关。我们的研究结果为普里斯特曼蒂斯属适应的遗传基础提供了新的见解,并为未来研究导致直接发育和应对高海拔的进化机制提供了基础。

https://cdn.ncbi.nlm.nih.gov/pmc/blobs/1301/11342244/c889bd071f92/evae167f1.jpg

文献AI研究员

20分钟写一篇综述,助力文献阅读效率提升50倍。

立即体验

用中文搜PubMed

大模型驱动的PubMed中文搜索引擎

马上搜索

文档翻译

学术文献翻译模型,支持多种主流文档格式。

立即体验