Suppr超能文献

星形胶质细胞中与疾病相关的P2Y受体上调通过IGFBP2增强神经元兴奋性。

Disease-relevant upregulation of P2Y receptor in astrocytes enhances neuronal excitability via IGFBP2.

作者信息

Shigetomi Eiji, Suzuki Hideaki, Hirayama Yukiho J, Sano Fumikazu, Nagai Yuki, Yoshihara Kohei, Koga Keisuke, Tateoka Toru, Yoshioka Hideyuki, Shinozaki Youichi, Kinouchi Hiroyuki, Tanaka Kenji F, Bito Haruhiko, Tsuda Makoto, Koizumi Schuichi

机构信息

Department of Neuropharmacology, Interdisciplinary Graduate School of Medicine, University of Yamanashi, Yamanashi, 409-3898, Japan.

Yamanashi GLIA center, University of Yamanashi, Yamanashi, 409-3898, Japan.

出版信息

Nat Commun. 2024 Aug 8;15(1):6525. doi: 10.1038/s41467-024-50190-7.

Abstract

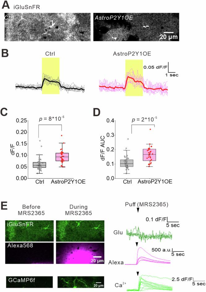
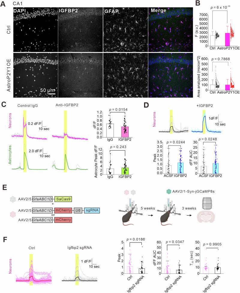
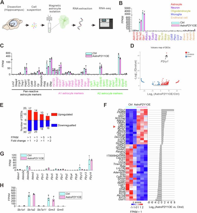
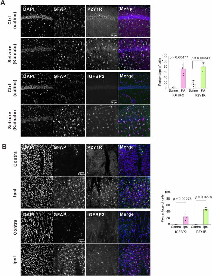
Reactive astrocytes play a pivotal role in the pathogenesis of neurological diseases; however, their functional phenotype and the downstream molecules by which they modify disease pathogenesis remain unclear. Here, we genetically increase P2Y receptor (P2Y1R) expression, which is upregulated in reactive astrocytes in several neurological diseases, in astrocytes of male mice to explore its function and the downstream molecule. This astrocyte-specific P2Y1R overexpression causes neuronal hyperexcitability by increasing both astrocytic and neuronal Ca signals. We identify insulin-like growth factor-binding protein 2 (IGFBP2) as a downstream molecule of P2Y1R in astrocytes; IGFBP2 acts as an excitatory signal to cause neuronal excitation. In neurological disease models of epilepsy and stroke, reactive astrocytes upregulate P2Y1R and increase IGFBP2. The present findings identify a mechanism underlying astrocyte-driven neuronal hyperexcitability, which is likely to be shared by several neurological disorders, providing insights that might be relevant for intervention in diverse neurological disorders.

摘要

反应性星形胶质细胞在神经疾病的发病机制中起关键作用;然而,它们的功能表型以及它们调节疾病发病机制的下游分子仍不清楚。在此,我们通过基因手段增加雄性小鼠星形胶质细胞中P2Y受体(P2Y1R)的表达,P2Y1R在几种神经疾病的反应性星形胶质细胞中上调,以探索其功能和下游分子。这种星形胶质细胞特异性的P2Y1R过表达通过增加星形胶质细胞和神经元的钙信号导致神经元过度兴奋。我们确定胰岛素样生长因子结合蛋白2(IGFBP2)是星形胶质细胞中P2Y1R的下游分子;IGFBP2作为一种兴奋性信号导致神经元兴奋。在癫痫和中风的神经疾病模型中,反应性星形胶质细胞上调P2Y1R并增加IGFBP2。本研究结果确定了星形胶质细胞驱动神经元过度兴奋的潜在机制,这可能在几种神经疾病中都存在,为干预多种神经疾病提供了相关见解。

https://cdn.ncbi.nlm.nih.gov/pmc/blobs/2ecf/11310333/24aa461a7ba7/41467_2024_50190_Fig1_HTML.jpg

文献AI研究员

20分钟写一篇综述,助力文献阅读效率提升50倍。

立即体验

用中文搜PubMed

大模型驱动的PubMed中文搜索引擎

马上搜索

文档翻译

学术文献翻译模型,支持多种主流文档格式。

立即体验