Suppr超能文献

糖酵解相关基因预测胃癌的预后并提示免疫微环境特征。

Glycolysis-related genes predict prognosis and indicate immune microenvironment features in gastric cancer.

机构信息

Department of General Surgery, The First Affiliated Hospital of Soochow University, Suzhou, 215006, China.

Department of Oncology, The First Affiliated Hospital of Soochow University, Suzhou, 215006, China.

出版信息

BMC Cancer. 2024 Aug 8;24(1):979. doi: 10.1186/s12885-024-12747-z.

Abstract

BACKGROUND

Gastric cancer (GC) is a major contributor to cancer-related mortality. Glycolysis plays a pivotal role in tumor microenvironment (TME) reprogramming. In this research, the functions of glycolysis-associated genes (GRGs) were evaluated to predict the outcome and reveal the characteristics of the immune microenvironment in individuals with stomach cancer.

METHODS

The Cancer Genome Atlas (TCGA)-stomach adenocarcinoma (STAD) cohort provided gene expression and clinical data for gastric cancer (GC) patients, which were further authenticated using datasets sourced from the Gene Expression Omnibus (GEO). By referencing the Molecular Signatures Database (MSigDB), a total of 326 GRGs were pinpointed. The various subtypes of GC were outlined through consensus clustering, derived from the expression patterns of these GRGs. Utilizing multivariate Cox regression analysis, a multigene risk score model was formulated. Both the CIBERSORT and ESTIMATE algorithms played a pivotal role in assessing the immune microenvironment. To delve into the biological functions of the key genes, wound healing, transwell invasion, and MTT assays were conducted.

RESULTS

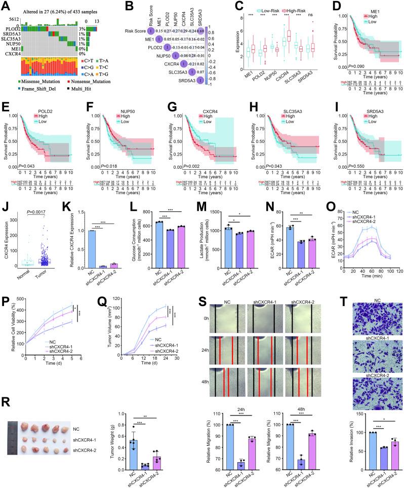
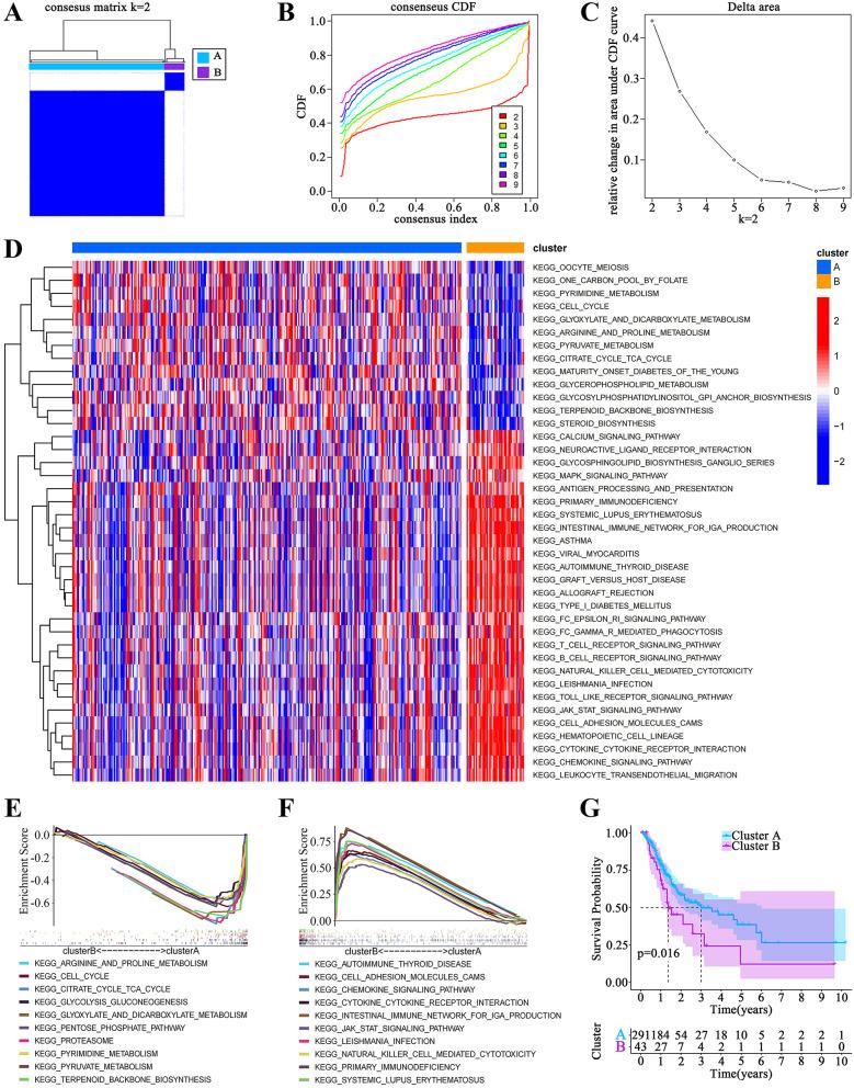
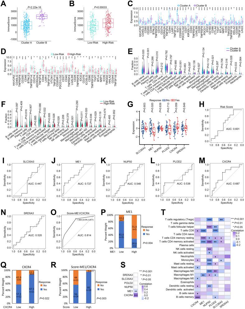
Based on the expression patterns of GRGs, patients were categorized into two distinct groups: the metabolic subtype, designated as cluster A, and the immune subtype, labeled as cluster B. Patients belonging to cluster B exhibited a poorer prognosis. A prognostic risk score model, formulated upon the expression levels of six key GRGs - ME1, PLOD2, NUP50, CXCR4, SLC35A3, and SRD35A3 - emerged as a viable tool for predicting patient outcomes. The downregulation of CXCR4 notably diminished the glycolytic capacity of gastric cancer (GC) cells, alongside their migratory, invasive, and proliferative capabilities. Intriguingly, despite the adverse prognostic implications associated with both the immune subtype (cluster B) and the high-risk cohort, these groups exhibited a favorable immune microenvironment coupled with elevated expression of immune checkpoint genes. Our investigations revealed a positive correlation between high CXCR4 expression and low ME1 expression with the infiltration of CD8 T cells, as well as an enhanced responsiveness to treatment with an anti-PD-1 immune checkpoint inhibitor.

CONCLUSIONS

In this study, we discovered that the expression profiles of GRGs hold the potential to forecast the prognosis of gastric cancer (GC) patients, thereby possibly aiding in clinical treatment decision-making.

摘要

背景

胃癌(GC)是导致癌症相关死亡的主要原因之一。糖酵解在肿瘤微环境(TME)重编程中起着关键作用。在这项研究中,评估了与糖酵解相关的基因(GRGs)的功能,以预测个体胃癌的预后并揭示其免疫微环境特征。

方法

癌症基因组图谱(TCGA)-胃腺癌(STAD)队列提供了胃癌(GC)患者的基因表达和临床数据,并通过参考分子特征数据库(MSigDB),共鉴定出 326 个 GRGs。利用这些 GRGs 的表达模式进行共识聚类,勾勒出不同类型的 GC。利用多变量 Cox 回归分析,构建了一个多基因风险评分模型。CIBERSORT 和 ESTIMATE 算法在评估免疫微环境方面发挥了重要作用。为了深入研究关键基因的生物学功能,进行了划痕愈合、transwell 侵袭和 MTT 测定实验。

结果

基于 GRGs 的表达模式,患者被分为两个不同的组:代谢亚型,指定为簇 A,和免疫亚型,标记为簇 B。属于簇 B 的患者预后较差。一个基于六个关键 GRGs(ME1、PLOD2、NUP50、CXCR4、SLC35A3 和 SRD35A3)表达水平的预后风险评分模型被开发出来,可用于预测患者的预后。CXCR4 的下调显著降低了胃癌(GC)细胞的糖酵解能力,以及它们的迁移、侵袭和增殖能力。有趣的是,尽管免疫亚型(簇 B)和高危队列都与不良预后相关,但这些群体表现出有利的免疫微环境,同时表达免疫检查点基因增加。我们的研究发现,高 CXCR4 表达与低 ME1 表达与 CD8 T 细胞浸润呈正相关,并且对抗 PD-1 免疫检查点抑制剂治疗的反应性增强。

结论

在这项研究中,我们发现 GRGs 的表达谱有可能预测胃癌(GC)患者的预后,从而可能有助于临床治疗决策。

https://cdn.ncbi.nlm.nih.gov/pmc/blobs/6b46/11313097/30651d848b19/12885_2024_12747_Fig1_HTML.jpg

文献AI研究员

20分钟写一篇综述,助力文献阅读效率提升50倍。

立即体验

用中文搜PubMed

大模型驱动的PubMed中文搜索引擎

马上搜索

文档翻译

学术文献翻译模型,支持多种主流文档格式。

立即体验