Suppr超能文献

衰老细胞清除干预可改善雌性APP小鼠的认知、代谢和肥胖状况。

Senolytic intervention improves cognition, metabolism, and adiposity in female APP mice.

作者信息

Fang Yimin, Peck Mackenzie R, Quinn Kathleen, Chapman Jenelle E, Medina David, McFadden Samuel A, Bartke Andrzej, Hascup Erin R, Hascup Kevin N

机构信息

Department of Neurology, Dale and Deborah Smith Center for Alzheimer's Research and Treatment, Neuroscience Institute, Southern Illinois University School of Medicine, Springfield, IL, 62702, USA.

Department of Internal Medicine, Southern Illinois University School of Medicine, Springfield, IL, 62702, USA.

出版信息

Geroscience. 2025 Feb;47(1):1123-1138. doi: 10.1007/s11357-024-01308-8. Epub 2024 Aug 9.

Abstract

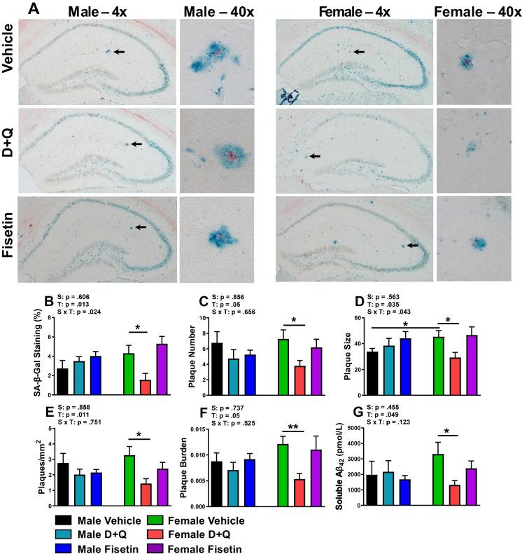
Senescent cells accumulate throughout the body and brain contributing to unhealthy aging and Alzheimer's disease (AD). The APP amyloidogenic AD mouse model exhibits increased markers of senescent cells and the senescence-associated secretory phenotype (SASP) in visceral white adipose tissue and the hippocampus before plaque accumulation and cognitive decline. We hypothesized that senolytic intervention would alleviate cellular senescence thereby improving spatial memory in APP mice. Thus, 4-month-old male and female APP mice were treated monthly with vehicle, 5 mg/kg dasatinib + 50 mg/kg quercetin, or 100 mg/kg fisetin. Blood glucose levels, energy metabolism, spatial memory, amyloid burden, and senescent cell markers were assayed. Dasatinib + quercetin treatment in female APP mice increased oxygen consumption and energy expenditure resulting in decreased body mass. White adipose tissue mass was decreased along with senescence markers, SASP, blood glucose, and plasma insulin and triglycerides. Hippocampal senescence markers and SASP were reduced along with soluble and insoluble amyloid-β (Aβ) and senescence-associated-β-gal activity leading to improved spatial memory. Fisetin had negligible effects on these measures in female APP mice while neither senolytic intervention altered these parameters in the male mice. Considering women have a greater risk of dementia, identifying senotherapeutics appropriate for sex and disease stage is necessary for personalized medicine.

摘要

衰老细胞在全身和大脑中积累,导致不健康的衰老和阿尔茨海默病(AD)。APP淀粉样蛋白生成性AD小鼠模型在内脏白色脂肪组织和海马体中,在斑块积累和认知能力下降之前,衰老细胞标志物和衰老相关分泌表型(SASP)就有所增加。我们假设衰老细胞溶解干预将减轻细胞衰老,从而改善APP小鼠的空间记忆。因此,对4个月大的雄性和雌性APP小鼠每月进行一次处理,分别给予赋形剂、5mg/kg达沙替尼+50mg/kg槲皮素或100mg/kg非瑟酮。检测血糖水平、能量代谢、空间记忆、淀粉样蛋白负荷和衰老细胞标志物。雌性APP小鼠接受达沙替尼+槲皮素治疗后,耗氧量和能量消耗增加,导致体重下降。白色脂肪组织质量以及衰老标志物、SASP、血糖、血浆胰岛素和甘油三酯均下降。海马体衰老标志物和SASP减少,同时可溶性和不溶性淀粉样β蛋白(Aβ)以及衰老相关β半乳糖苷酶活性降低,从而改善了空间记忆。非瑟酮对雌性APP小鼠的这些指标影响可忽略不计,而两种衰老细胞溶解干预对雄性小鼠的这些参数均无改变。考虑到女性患痴呆症的风险更高,确定适合性别和疾病阶段的衰老治疗方法对于个性化医疗是必要的。

https://cdn.ncbi.nlm.nih.gov/pmc/blobs/83f8/11872876/6bd61c82b69a/11357_2024_1308_Fig1_HTML.jpg

文献AI研究员

20分钟写一篇综述,助力文献阅读效率提升50倍。

立即体验

用中文搜PubMed

大模型驱动的PubMed中文搜索引擎

马上搜索

文档翻译

学术文献翻译模型,支持多种主流文档格式。

立即体验