Suppr超能文献

非光形态建成下胚轴 3(NPH3)结构域蛋白 NRL5 是一种与运输相关的 GTPase,对干旱抗性至关重要。

The nonphototrophic hypocotyl 3 (NPH3) domain protein NRL5 is a trafficking-associated GTPase essential for drought resistance.

机构信息

Institute of Plant and Microbial Biology, Academia Sinica, Taipei 11529, Taiwan.

出版信息

Sci Adv. 2024 Aug 9;10(32):eado5429. doi: 10.1126/sciadv.ado5429.

Abstract

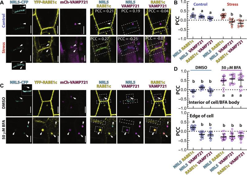
The mechanisms of plant drought resistance are unclear but may involve membrane trafficking and metabolic reprogramming, including proline accumulation. Forward genetic screening using a () identified a drought hypersensitive mutant with a single-amino acid substitution (P335L) in the nonphototrophic hypocotyl 3 (NPH3) domain of NPH3/root phototropism 2-like 5 (NRL5)/naked pins in Yucca 8 (NPY8). Further experiments found that NRL5 and other NPH3 domain proteins are guanosine triphosphatases (GTPases). NRL5, but not NRL5, interacted with the RABE1c and RABH1b GTPases and the soluble -ethylmaleimide-sensitive factor attachment protein receptors (SNAREs) Vesicle-Associated Membrane Protein (VAMP)721/722. These proteins controlled NRL5 localization and connection to trafficking while also being genetically downstream of, and potentially regulated by, NRL5. These data demonstrate that NRL5-mediated restraint of proline catabolism is required for drought resistance and also reveal unexpected functions of the NPH3 domain such that the role of NPH3 domain proteins in signaling, trafficking, and cellular polarity can be critically reevaluated.

摘要

植物抗旱机制尚不清楚,但可能涉及膜运输和代谢重编程,包括脯氨酸积累。使用()进行正向遗传筛选,鉴定出一种在非光形态发生的下胚轴 3(NPH3)域中的单一氨基酸取代(P335L)的干旱敏感突变体,该突变体存在于 Yucca 8(NPY8)中的 NPH3/根向光性 2 样 5(NRL5)/裸钉中。进一步的实验发现,NRL5 和其他 NPH3 结构域蛋白是鸟苷三磷酸酶(GTPases)。NRL5 但不是 NRL5,与 RABE1c 和 RABH1b GTPases 以及可溶性 -乙基maleimide 敏感因子附着蛋白受体(SNAREs)囊泡相关膜蛋白(VAMP)721/722 相互作用。这些蛋白质控制 NRL5 的定位和运输连接,同时也是 NRL5 的遗传下游,并且可能受 NRL5 调节。这些数据表明,NRL5 介导的脯氨酸分解代谢的抑制对于抗旱性是必需的,并且还揭示了 NPH3 结构域的意外功能,使得 NPH3 结构域蛋白在信号转导、运输和细胞极性中的作用可以得到批判性的重新评估。

https://cdn.ncbi.nlm.nih.gov/pmc/blobs/b8e5/11313873/c32178dd8e51/sciadv.ado5429-f1.jpg

文献AI研究员

20分钟写一篇综述,助力文献阅读效率提升50倍。

立即体验

用中文搜PubMed

大模型驱动的PubMed中文搜索引擎

马上搜索

文档翻译

学术文献翻译模型,支持多种主流文档格式。

立即体验