Suppr超能文献

用于人体运动监测与发电的可穿戴智能硅胶腰带

Wearable Smart Silicone Belt for Human Motion Monitoring and Power Generation.

作者信息

Zhou Lijun, Liu Xue, Zhong Wei, Pan Qinying, Sun Chao, Gu Zhanyong, Fang Jiwen, Li Chong, Wang Jia, Dong Xiaohong, Shao Jiang

机构信息

The College of Mechanical Engineering, Jiangsu University of Science and Technology, Zhenjiang 212000, China.

The College of Chemistry and Molecular Sciences, Henan University, Kaifeng 475001, China.

出版信息

Polymers (Basel). 2024 Jul 28;16(15):2146. doi: 10.3390/polym16152146.

Abstract

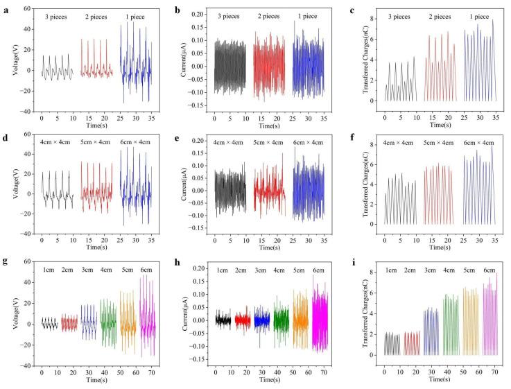
Human physical activity monitoring plays a crucial role in promoting personalized health management. In this work, inspired by an ancient Chinese belt, a belt-type wearable sensor (BWS) based on a triboelectric nanogenerator (TENG) is presented to monitor daily movements and collect the body motion mechanical energy. The developed BWS consists of a soft silicone sheet and systematically connected sensing units made from triboelectric polymer materials including polytetrafluoroethylene (PTFE) and polyamide (PA). A parameter study of the sensing units is firstly conducted to optimize the structure of BWS. The experimental studies indicate that the parameter-optimized BWS unit achieves a maximum output voltage of 47 V and a maximum current of 0.17 μA. A BWS with five sensing units is manufactured to record body movements, and it is able to distinguish different physical activities including stillness, walking, running, jumping, normal breathing, cessation of breathing, and deep breathing. In addition, the developed BWS successfully powers electronic devices including a smartphone, digital watch, and LED lights. We hope this work provides a new strategy for the development of wearable self-powered intelligent devices.

摘要

人体身体活动监测在促进个性化健康管理方面发挥着至关重要的作用。在这项工作中,受中国古代腰带的启发,提出了一种基于摩擦纳米发电机(TENG)的腰带式可穿戴传感器(BWS),用于监测日常活动并收集身体运动机械能。所开发的BWS由柔软的硅树脂片和由包括聚四氟乙烯(PTFE)和聚酰胺(PA)在内的摩擦电聚合物材料制成的系统连接的传感单元组成。首先对传感单元进行参数研究以优化BWS的结构。实验研究表明,参数优化后的BWS单元实现了47 V的最大输出电压和0.17 μA的最大电流。制造了一个带有五个传感单元的BWS来记录身体运动,并且它能够区分不同的身体活动,包括静止、行走、跑步、跳跃、正常呼吸、呼吸停止和深呼吸。此外,所开发的BWS成功为包括智能手机、数字手表和LED灯在内的电子设备供电。我们希望这项工作为可穿戴自供电智能设备的开发提供一种新策略。

https://cdn.ncbi.nlm.nih.gov/pmc/blobs/ac75/11313891/b6844027cce3/polymers-16-02146-g001.jpg

文献AI研究员

20分钟写一篇综述,助力文献阅读效率提升50倍。

立即体验

用中文搜PubMed

大模型驱动的PubMed中文搜索引擎

马上搜索

文档翻译

学术文献翻译模型,支持多种主流文档格式。

立即体验