Suppr超能文献

神经酰胺 Ehux-C22 通过靶向 miR-199a-3p/mTOR 信号通路调控小鼠 B16 细胞黑素体自噬

Ceramide Ehux-C22 Targets the miR-199a-3p/mTOR Signaling Pathway to Regulate Melanosomal Autophagy in Mouse B16 Cells.

机构信息

College of Ocean Food and Biological Engineering, Jimei University, Xiamen 361021, China.

出版信息

Int J Mol Sci. 2024 Jul 24;25(15):8061. doi: 10.3390/ijms25158061.

Abstract

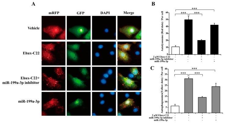
Melanosomes are specialized membrane-bound organelles where melanin is synthesized and stored. The levels of melanin can be effectively reduced by inhibiting melanin synthesis or promoting melanosome degradation via autophagy. Ceramide, a key component in the metabolism of sphingolipids, is crucial for preserving the skin barrier, keeping it hydrated, and warding off the signs of aging. Our preliminary study indicated that a long-chain C22-ceramide compound (Ehux-C22) isolated from the marine microalga , reduced melanin levels via melanosomal autophagy in B16 cells. Recently, microRNAs (miRNAs) were shown to act as melanogenesis-regulating molecules in melanocytes. However, whether the ceramide Ehux-C22 can induce melanosome autophagy at the post-transcriptional level, and which potential autophagy-dependent mechanisms are involved, remains unknown. Here, miR-199a-3p was screened and identified as a novel upregulated miRNA in Ehux-C22-treated B16 cells. An in vitro high melanin expression model in cultured mouse melanoma cells (B16 cells) was established by using 0.2 μM alpha-melanocyte-stimulating hormone(α-MSH) and used for subsequent analyses. miR-199a-3p overexpression significantly enhanced melanin degradation, as indicated by a reduction in the melanin level and an increase in melanosome autophagy. Further investigation demonstrated that in B16 cells, Ehux-C22 activated miR-199a-3p and inhibited mammalian target of rapamycin(mTOR) level, thus activating the mTOR-ULK1 signaling pathway by promoting the expression of unc-51-like autophagy activating kinase 1 (ULK1), B-cell lymphoma-2 (Bcl-2), Beclin-1, autophagy-related gene 5 (ATG5), and microtubule-associated protein light chain 3 (LC3-II) and degrading p62. Therefore, the roles of Ehux-C22-regulated miR-199a-3p and the mTOR pathway in melanosomal autophagy were elucidated. This research may provide novel perspectives on the post-translational regulation of melanin metabolism, which involves the coordinated control of melanosomes.

摘要

黑素小体是合成和储存黑色素的特殊膜结合细胞器。通过抑制黑色素合成或促进自噬降解黑素小体,可以有效降低黑色素水平。神经酰胺是神经酰胺代谢的关键成分,对于维持皮肤屏障、保持皮肤水分和抵御衰老迹象至关重要。我们的初步研究表明,从海洋微藻中分离出的长链 C22-神经酰胺化合物 (Ehux-C22) 通过 B16 细胞中的黑素小体自噬来降低黑色素水平。最近,microRNAs (miRNAs) 被证明在黑色素细胞中作为调节黑色素生成的分子。然而,神经酰胺 Ehux-C22 是否可以在转录后水平诱导黑素小体自噬,以及涉及哪些潜在的自噬依赖机制,目前尚不清楚。在这里,筛选并鉴定出 miR-199a-3p 是 Ehux-C22 处理的 B16 细胞中一种新型上调的 miRNA。通过使用 0.2 μMα-黑色素细胞刺激激素 (α-MSH) 在培养的小鼠黑色素瘤细胞 (B16 细胞) 中建立高黑色素表达模型,用于后续分析。miR-199a-3p 的过表达显著增强了黑色素的降解,表现为黑色素水平降低和黑素小体自噬增加。进一步研究表明,在 B16 细胞中,Ehux-C22 激活了 miR-199a-3p 并抑制了哺乳动物雷帕霉素靶蛋白 (mTOR) 水平,从而通过促进unc-51 样自噬激活激酶 1 (ULK1)、B 细胞淋巴瘤-2 (Bcl-2)、Beclin-1、自噬相关基因 5 (ATG5) 和微管相关蛋白轻链 3 (LC3-II) 的表达和降解 p62 来激活 mTOR-ULK1 信号通路。因此,阐明了 Ehux-C22 调节的 miR-199a-3p 和 mTOR 通路在黑素小体自噬中的作用。这项研究可能为黑色素代谢的翻译后调控提供新的视角,涉及黑素小体的协调控制。

https://cdn.ncbi.nlm.nih.gov/pmc/blobs/cb4a/11312279/24dfd7efb78b/ijms-25-08061-g001.jpg

文献AI研究员

20分钟写一篇综述,助力文献阅读效率提升50倍。

立即体验

用中文搜PubMed

大模型驱动的PubMed中文搜索引擎

马上搜索

文档翻译

学术文献翻译模型,支持多种主流文档格式。

立即体验