Suppr超能文献

趋化因子相关基因在急性髓系白血病中的预后作用。

Prognostic role of chemokine-related genes in acute myeloid leukemia.

机构信息

Department of Hematology, The Second Hospital of Shanxi Medical University, Taiyuan, Shanxi Province, China.

Department of Hematology, The Second Affiliated Hospital of Wannan Medical College, Wuhu, Anhui Province, China.

出版信息

PeerJ. 2024 Aug 9;12:e17862. doi: 10.7717/peerj.17862. eCollection 2024.

Abstract

BACKGROUND

Chemotactic cytokines play a crucial role in the development of acute myeloid leukemia (AML). Thus, investigating the mechanisms of chemotactic cytokine-related genes (CCRGs) in AML is of paramount importance.

METHODS

Using the TCGA-AML, GSE114868, and GSE12417 datasets, differential expression analysis identified differentially expressed CCRGs (DE-CCRGs). These genes were screened by overlapping differentially expressed genes (DEGs) between AML and control groups with CCRGs. Subsequently, functional enrichment analysis and the construction of a protein-protein interaction (PPI) network were conducted to explore the functions of the DE-CCRGs. Univariate Cox regression, least absolute shrinkage and selection operator (LASSO), and multivariate Cox regression analyses identified relevant prognostic genes and developed a prognostic model. Survival analysis of the prognostic gene was performed, followed by functional similarity analysis, immune analysis, enrichment analysis, and drug prediction analysis.

RESULTS

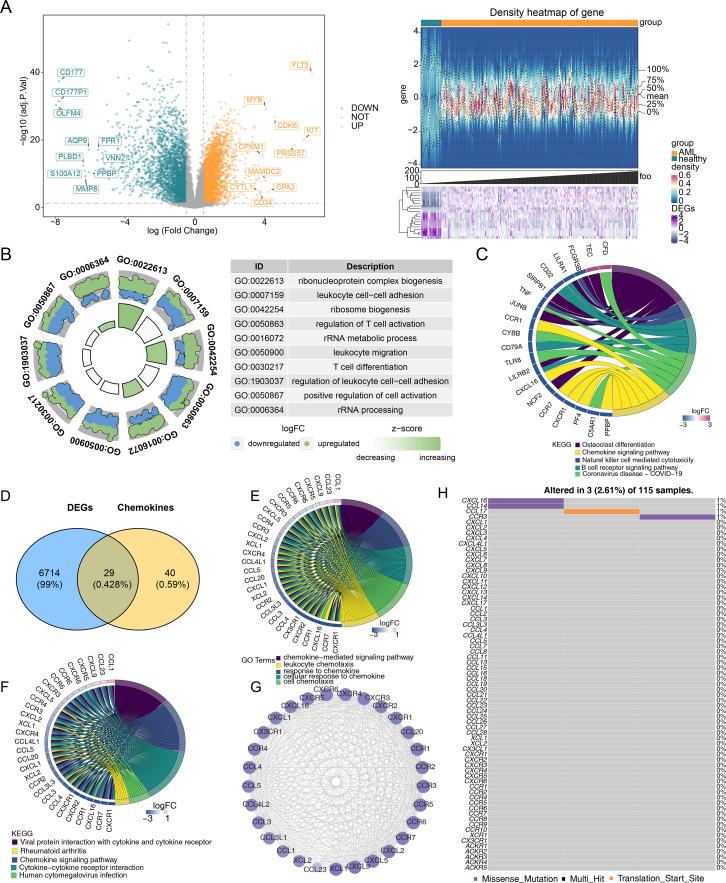
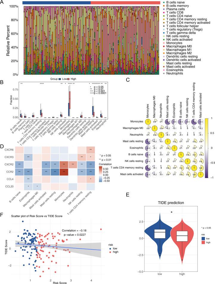
Differential expression analysis revealed 6,743 DEGs, of which 29 DE-CCRGs were selected for this study. Functional enrichment analysis indicated that DE-CCRGs were primarily involved in chemotactic cytokine-related functions and pathways. Six prognostic genes (CXCR3, CXCR2, CXCR6, CCL20, CCL4, and CCR2) were identified and incorporated into the risk model. The model's performance was validated using the GSE12417 dataset. Survival analysis showed significant differences in AML overall survival (OS) between prognostic gene high and low expression groups, indicating that prognostic gene might be significantly associated with patient survival. Additionally, nine different immune cells were identified between the two risk groups. Correlation analysis revealed that CCR2 had the most significant positive correlation with monocytes and the most significant negative correlation with resting mast cells. The tumor immune dysfunction and exclusion score was lower in the high-risk group.

CONCLUSION

CXCR3, CXCR2, CXCR6, CCL20, CCL4, and CCR2 were identified as prognostic genes correlated to AML and the tumor immune microenvironment. These findings offerred novel insights into the prevention and treatment of AML.

摘要

背景

趋化细胞因子在急性髓系白血病(AML)的发展中起着至关重要的作用。因此,研究趋化细胞因子相关基因(CCRGs)在 AML 中的机制至关重要。

方法

使用 TCGA-AML、GSE114868 和 GSE12417 数据集,差异表达分析确定了差异表达的 CCRGs(DE-CCRGs)。通过重叠 AML 与对照组之间的差异表达基因(DEGs)与 CCRGs 筛选这些基因。然后,进行功能富集分析和蛋白质-蛋白质相互作用(PPI)网络的构建,以探讨 DE-CCRGs 的功能。单变量 Cox 回归、最小绝对收缩和选择算子(LASSO)以及多变量 Cox 回归分析确定了相关的预后基因,并建立了预后模型。对预后基因进行生存分析,然后进行功能相似性分析、免疫分析、富集分析和药物预测分析。

结果

差异表达分析显示有 6743 个 DEGs,其中 29 个 DE-CCRGs 被选入本研究。功能富集分析表明,DE-CCRGs 主要参与趋化细胞因子相关的功能和途径。确定了 6 个预后基因(CXCR3、CXCR2、CXCR6、CCL20、CCL4 和 CCR2)并将其纳入风险模型。使用 GSE12417 数据集验证了该模型的性能。生存分析显示,在 AML 总生存(OS)方面,预后基因高表达组和低表达组之间存在显著差异,表明预后基因可能与患者的生存显著相关。此外,在两个风险组之间还鉴定出了 9 种不同的免疫细胞。相关性分析表明,CCR2 与单核细胞具有最显著的正相关性,与静止肥大细胞具有最显著的负相关性。高风险组的肿瘤免疫功能障碍和排斥评分较低。

结论

CXCR3、CXCR2、CXCR6、CCL20、CCL4 和 CCR2 被鉴定为与 AML 相关的预后基因,以及与肿瘤免疫微环境相关的基因。这些发现为 AML 的预防和治疗提供了新的见解。

https://cdn.ncbi.nlm.nih.gov/pmc/blobs/17ef/11318587/8aaba192a036/peerj-12-17862-g001.jpg

文献AI研究员

20分钟写一篇综述,助力文献阅读效率提升50倍。

立即体验

用中文搜PubMed

大模型驱动的PubMed中文搜索引擎

马上搜索

文档翻译

学术文献翻译模型,支持多种主流文档格式。

立即体验