Suppr超能文献

GJB3与肺腺癌的预后、免疫细胞浸润及治疗反应相关。

The GJB3 correlates with the prognosis, immune cell infiltration, and therapeutic responses in lung adenocarcinoma.

作者信息

Dou Ruigang, Liu Rongfeng, Su Peng, Yu Xiaohui, Xu Yanzhao

机构信息

Department of Thoracic Surgery, The First Affiliated Hospital of Xingtai Medical College, Xingtai 054000, Hebei, P. R. China.

Department of Oncology, Fourth Hospital of Hebei Medical University, Shijiazhuang 050011, Hebei, P. R. China.

出版信息

Open Med (Wars). 2024 Aug 10;19(1):20240974. doi: 10.1515/med-2024-0974. eCollection 2024.

Abstract

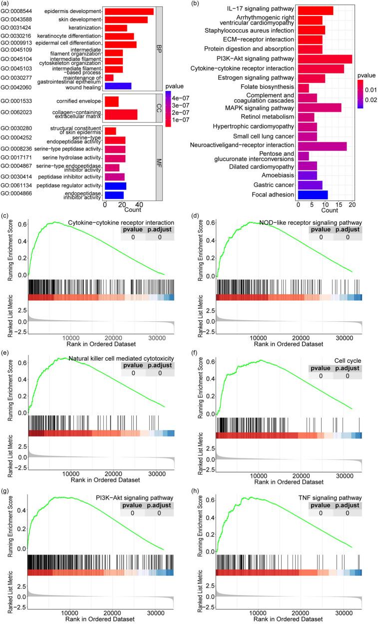
Gap junction protein beta 3 () has been reported as a tumor suppressor in most tumors. However, its role in lung adenocarcinoma (LUAD) remains unknown. The purpose of this study is to explore the role of in the prognosis and tumor microenvironment of LUAD patients. The data used in this study were acquired from The Cancer Genome Atlas, Gene Expression Omnibus, and imvigor210 cohorts. We found that expression was increased in LUAD patients and correlated with LUAD stages. LUAD patients with high expression exhibited a worse prognosis. A total of 164 pathways were significantly activated in the group. expression was positively associated with nine transcription factors and might be negatively regulated by hsa-miR-6511b-5p. Finally, we found that immune cell infiltration and immune checkpoint expression were different between the and groups. In summary. demonstrated high expression levels in LUAD patients, and those with elevated expression displayed unfavorable prognoses. Additionally, there was a correlation between and immune cell infiltration, as well as immune checkpoint expression in LUAD patients.

摘要

缝隙连接蛋白β3()在大多数肿瘤中被报道为一种肿瘤抑制因子。然而,其在肺腺癌(LUAD)中的作用仍不清楚。本研究的目的是探讨其在LUAD患者预后和肿瘤微环境中的作用。本研究中使用的数据来自癌症基因组图谱、基因表达综合数据库和imvigor210队列。我们发现,LUAD患者中表达增加,且与LUAD分期相关。高表达的LUAD患者预后较差。在组中共有164条通路被显著激活。表达与9种转录因子呈正相关,可能受到hsa-miR-6511b-5p的负调控。最后,我们发现组和组之间免疫细胞浸润和免疫检查点表达存在差异。总之,在LUAD患者中表现出高表达水平,表达升高的患者预后不良。此外,在LUAD患者中,与免疫细胞浸润以及免疫检查点表达之间存在相关性。

https://cdn.ncbi.nlm.nih.gov/pmc/blobs/cdb8/11317640/d467577c8315/j_med-2024-0974-fig001.jpg

文献AI研究员

20分钟写一篇综述,助力文献阅读效率提升50倍。

立即体验

用中文搜PubMed

大模型驱动的PubMed中文搜索引擎

马上搜索

文档翻译

学术文献翻译模型,支持多种主流文档格式。

立即体验