Suppr超能文献

线粒体网络重排和少突胶质前体细胞生成过程中的瞬时扩张。

Mitochondrial network reorganization and transient expansion during oligodendrocyte generation.

机构信息

Department of Biological Sciences, Dartmouth College, Hanover, NH, USA.

出版信息

Nat Commun. 2024 Aug 14;15(1):6979. doi: 10.1038/s41467-024-51016-2.

Abstract

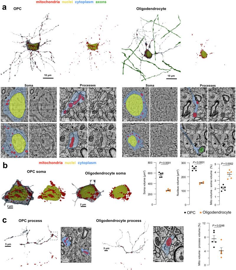
Oligodendrocyte precursor cells (OPCs) give rise to myelinating oligodendrocytes of the brain. This process persists throughout life and is essential for recovery from neurodegeneration. To better understand the cellular checkpoints that occur during oligodendrogenesis, we determined the mitochondrial distribution and morphometrics across the oligodendrocyte lineage in mouse and human cerebral cortex. During oligodendrocyte generation, mitochondrial content expands concurrently with a change in subcellular partitioning towards the distal processes. These changes are followed by an abrupt loss of mitochondria in the oligodendrocyte processes and myelin, coinciding with sheath compaction. This reorganization and extensive expansion and depletion take 3 days. Oligodendrocyte mitochondria are stationary over days while OPC mitochondrial motility is modulated by animal arousal state within minutes. Aged OPCs also display decreased mitochondrial size, volume fraction, and motility. Thus, mitochondrial dynamics are linked to oligodendrocyte generation, dynamically modified by their local microenvironment, and altered in the aging brain.

摘要

少突胶质前体细胞 (OPC) 分化为大脑中的髓鞘形成少突胶质细胞。这个过程贯穿人的一生,对神经退行性疾病的恢复至关重要。为了更好地了解少突胶质发生过程中的细胞检查点,我们在小鼠和人类大脑皮层中确定了整个少突胶质谱系中线粒体的分布和形态计量学。在少突胶质细胞生成过程中,线粒体含量随着向远端过程的亚细胞分区的变化而扩大。这些变化之后,少突胶质细胞突起和髓鞘中的线粒体突然消失,与鞘的紧缩同时发生。这种重排以及广泛的扩张和耗竭需要 3 天时间。少突胶质细胞的线粒体在数天内保持静止,而少突胶质前体细胞的线粒体运动则在数分钟内被动物觉醒状态所调节。衰老的少突胶质前体细胞还表现出线粒体体积减小、体积分数降低和运动能力下降。因此,线粒体动力学与少突胶质细胞的生成有关,其局部微环境可动态修饰,并在衰老的大脑中发生改变。

https://cdn.ncbi.nlm.nih.gov/pmc/blobs/bda3/11324877/b806266999eb/41467_2024_51016_Fig1_HTML.jpg

文献AI研究员

20分钟写一篇综述,助力文献阅读效率提升50倍。

立即体验

用中文搜PubMed

大模型驱动的PubMed中文搜索引擎

马上搜索

文档翻译

学术文献翻译模型,支持多种主流文档格式。

立即体验