Suppr超能文献

VLA-4 整合素在循环慢性淋巴细胞白血病细胞中通过 BCR 自主信号持续激活:一种利用可溶性血液来源配体的新型无锚定独立机制。

The VLA-4 integrin is constitutively active in circulating chronic lymphocytic leukemia cells via BCR autonomous signaling: a novel anchor-independent mechanism exploiting soluble blood-borne ligands.

机构信息

Clinical and Experimental Onco-Hematology Unit, Centro di Riferimento Oncologico di Aviano (CRO) IRCCS, Aviano, Italy.

Institut für Immunologie, Universitätsklinikum Ulm, Ulm, Germany.

出版信息

Leukemia. 2024 Oct;38(10):2127-2140. doi: 10.1038/s41375-024-02376-7. Epub 2024 Aug 14.

Abstract

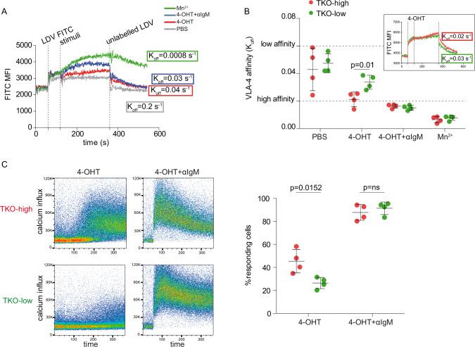
In chronic lymphocytic leukemia (CLL), survival of neoplastic cells depends on microenvironmental signals at lymphoid sites where the crosstalk between the integrin VLA-4 (CD49d/CD29), expressed in ~40% of CLL, and the B-cell receptor (BCR) occurs. Here, BCR engagement inside-out activates VLA-4, thus enhancing VLA-4-mediated adhesion of CLL cells, which in turn obtain pro-survival signals from the surrounding microenvironment. We report that the BCR is also able to effectively inside-out activate the VLA-4 integrin in circulating CD49d-expressing CLL cells through an autonomous antigen-independent BCR signaling. As a consequence, circulating CLL cells exhibiting activated VLA-4 express markers of BCR pathway activation (phospho-BTK and phospho-PLC-γ2) along with higher levels of phospho-ERK and phospho-AKT indicating parallel activation of downstream pathways. Moreover, circulating CLL cells expressing activated VLA-4 bind soluble blood-borne VCAM-1 leading to increased VLA-4-dependent actin polymerization/re-organization and ERK phosphorylation. Finally, evidence is provided that ibrutinib treatment, by affecting autonomous BCR signaling, impairs the constitutive VLA-4 activation eventually decreasing soluble VCAM-1 binding and reducing downstream ERK phosphorylation by circulating CLL cells. This study describes a novel anchor-independent mechanism occurring in circulating CLL cells involving the BCR and the VLA-4 integrin, which help to unravel the peculiar biological and clinical features of CD49d+ CLL.

摘要

在慢性淋巴细胞白血病(CLL)中,肿瘤细胞的存活依赖于淋巴部位的微环境信号,在这些部位,整合素 VLA-4(CD49d/CD29)与 B 细胞受体(BCR)之间发生串扰。在这里,BCR 内激活 VLA-4,从而增强 CLL 细胞的 VLA-4 介导的黏附,CLL 细胞进而从周围微环境中获得生存信号。我们报告称,BCR 还能够通过自主抗原非依赖性 BCR 信号有效地在内激活循环中表达 CD49d 的 CLL 细胞中的 VLA-4 整合素。因此,循环中表达激活 VLA-4 的 CLL 细胞表达 BCR 途径激活的标志物(磷酸化 BTK 和磷酸化 PLC-γ2),同时具有更高水平的磷酸化 ERK 和磷酸化 AKT,表明下游途径的平行激活。此外,循环中表达激活 VLA-4 的 CLL 细胞结合可溶性血液来源的 VCAM-1,导致 VLA-4 依赖性肌动蛋白聚合/重排和 ERK 磷酸化增加。最后,提供了证据表明,伊布替尼治疗通过影响自主 BCR 信号,损害了固有 VLA-4 激活,最终减少了可溶性 VCAM-1 结合并降低了循环 CLL 细胞的下游 ERK 磷酸化。这项研究描述了一种发生在循环 CLL 细胞中的新型非锚定依赖机制,涉及 BCR 和 VLA-4 整合素,有助于揭示 CD49d+CLL 的独特生物学和临床特征。

https://cdn.ncbi.nlm.nih.gov/pmc/blobs/1540/11436378/a605d1c72668/41375_2024_2376_Fig1_HTML.jpg

文献AI研究员

20分钟写一篇综述,助力文献阅读效率提升50倍。

立即体验

用中文搜PubMed

大模型驱动的PubMed中文搜索引擎

马上搜索

文档翻译

学术文献翻译模型,支持多种主流文档格式。

立即体验