Suppr超能文献

肿瘤缺氧在膀胱癌免疫浸润及预后中的作用

Tumor hypoxia in immune infiltration and prognosis of bladder cancer.

作者信息

Xu Fanghong, Yao Xinyue, Zhou Nanjing, Hu Zuohuai, Guo Chenrui, Zhou Hang, Yan Xiaokai

机构信息

Department of Oncology, the Second Affiliated Hospital of Zunyi Medical University, Zunyi, China.

出版信息

Transl Cancer Res. 2024 Jul 31;13(7):3273-3284. doi: 10.21037/tcr-23-2375. Epub 2024 Jul 26.

Abstract

BACKGROUND

Bladder cancer (BC) is the sixth most common cancer and the ninth leading cause of cancer death among men in the world. Previous studies have shown that tumor hypoxia plays an important role in the occurrence and development of BC, but the role of tumor hypoxia in the prognosis and immune infiltration of BC remains unclear. Our aim was to perform a bioinformatics analysis combined with a clinical analysis to explore the roles of hypoxia in BC.

METHODS

We acquired datasets (GSE13507, GSE5287, and GSE1827) containing mRNA expression information from BC cohorts from the Gene Expression Omnibus (GEO) and measured the Hypoxia score using the Gene Set Variation Analysis (GSVA). Then we used X-tile method and log-rank test and Pearson's correlation test to analyze the relation among the Hypoxia score and the clinicopathological and immunological characteristics of BC and used stepwise Cox regression analysis to establish a Prognostic model.

RESULTS

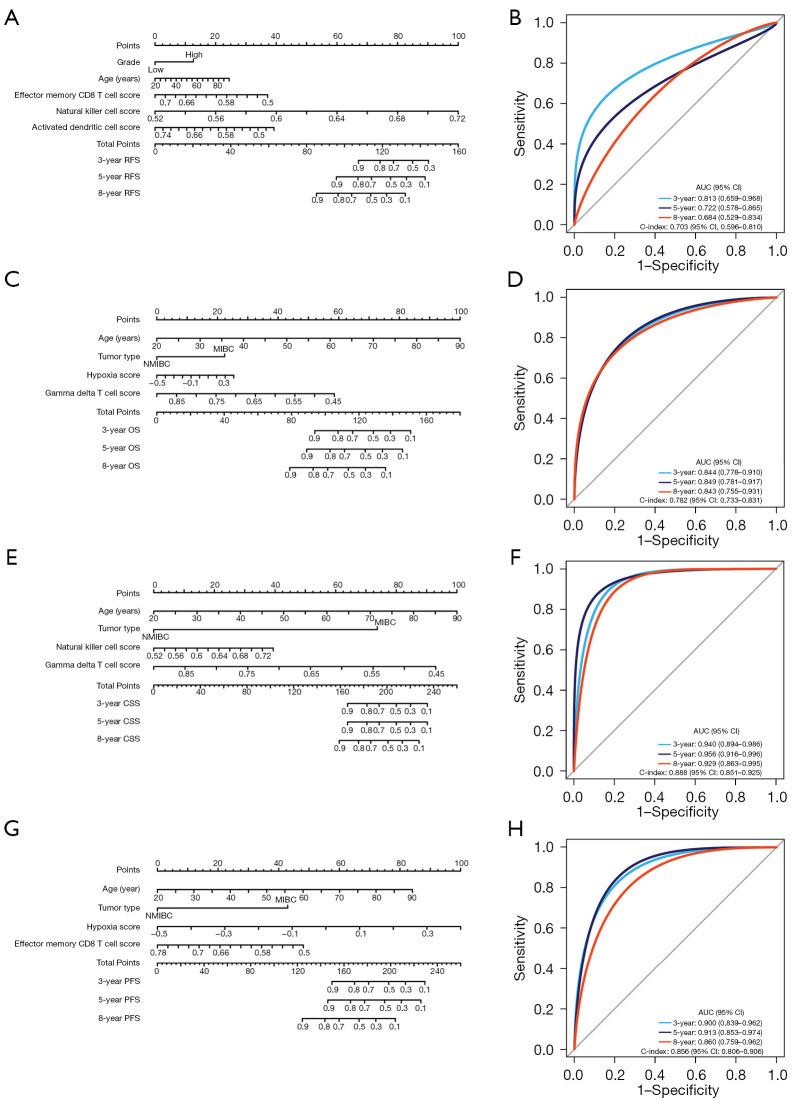
Hypoxia was found to be closely associated with tumor grade, pathological type, invasion, and prognosis of BC in our study. Moreover, we determined that hypoxia was closely related to the infiltration abundance of multiple immune cells through a correlation analysis, and the tumor immune cell infiltration was further found to be significantly associated with the tumor grade and tumor type of BC. Furthermore, we constructed several models based on the Hypoxia score and tumor immune infiltration with C-indexes ranging from 0.703 and 0.888, which showed good performance in predicting the prognosis of BC.

CONCLUSIONS

Our study showed that hypoxia plays an important role in the progression, prognosis, and tumor immune infiltration of BC. Our models based on hypoxia and tumor immune infiltration play a guiding role in the prognosis and treatment of BC patients.

摘要

背景

膀胱癌(BC)是全球第六大常见癌症,在男性癌症死亡原因中位列第九。既往研究表明,肿瘤缺氧在膀胱癌的发生发展中起重要作用,但肿瘤缺氧在膀胱癌预后和免疫浸润中的作用仍不明确。我们的目的是进行生物信息学分析并结合临床分析,以探讨缺氧在膀胱癌中的作用。

方法

我们从基因表达综合数据库(GEO)获取了包含膀胱癌队列mRNA表达信息的数据集(GSE13507、GSE5287和GSE1827),并使用基因集变异分析(GSVA)测量缺氧评分。然后我们采用X-tile方法、对数秩检验和Pearson相关检验分析缺氧评分与膀胱癌临床病理及免疫特征之间的关系,并采用逐步Cox回归分析建立预后模型。

结果

在我们的研究中发现缺氧与膀胱癌的肿瘤分级、病理类型、侵袭和预后密切相关。此外,通过相关性分析我们确定缺氧与多种免疫细胞的浸润丰度密切相关,并且进一步发现肿瘤免疫细胞浸润与膀胱癌的肿瘤分级和肿瘤类型显著相关。此外,我们基于缺氧评分和肿瘤免疫浸润构建了几个模型,C指数范围为0.703至0.888,这些模型在预测膀胱癌预后方面表现良好。

结论

我们的研究表明,缺氧在膀胱癌的进展、预后和肿瘤免疫浸润中起重要作用。我们基于缺氧和肿瘤免疫浸润的模型对膀胱癌患者的预后和治疗具有指导作用。

https://cdn.ncbi.nlm.nih.gov/pmc/blobs/a81e/11319943/059b5976c569/tcr-13-07-3273-f1.jpg

文献AI研究员

20分钟写一篇综述,助力文献阅读效率提升50倍。

立即体验

用中文搜PubMed

大模型驱动的PubMed中文搜索引擎

马上搜索

文档翻译

学术文献翻译模型,支持多种主流文档格式。

立即体验