Suppr超能文献

CD8+T 细胞缺乏可保护小鼠免受氯化钙 2 引起的腹主动脉瘤形成。

CD8 + T-cell deficiency protects mice from abdominal aortic aneurysm formation in response to calcium chloride 2.

机构信息

Department of Cardiology and Hypertension, Jilin Provincial Key Laboratory of Stress and Cardiovascular Disease, Yanbian University Hospital.

Key Laboratory of Natural Medicines of the Changbai Mountain, Ministry of Education, Yanbian University, Yanji, Jilin.

出版信息

J Hypertens. 2024 Nov 1;42(11):1966-1975. doi: 10.1097/HJH.0000000000003823. Epub 2024 Aug 13.

Abstract

OBJECTIVE

Abdominal aortic aneurysm (AAA) is an aneurysm-like dilated and highly fatal cardiovascular disease. CD8 + T cells have been shown to be critical for vascular pathological processes, but the contribution of these lymphocytes to vascular diseases remains elusive.

METHODS AND RESULTS

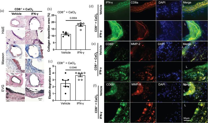
Eight-week-old male wildtype (CD8 +/+ ) and Cd8a knockout (CD8 -/- ) mice were used in a calcium chloride 2 (CaCl 2 )-induced experimental AAA model. At 6 weeks after surgery, CD8 + T-cell deletion prevented the formation of AAA, accompanied by reductions of the levels of inflammatory (interferon-γ [IFN-γ], interleukin-1β, monocyte chemoattractant protein-1, intracellular adhesion molecule-1, vascular cell adhesion molecule-1, NOD-like receptor protein 3, caspase-1), oxidative stress [NADPH oxidase and gp91 phox ], and proteolysis (cathepsin S, cathepsin K, matrix metalloproteinase-2 [MMP-2] and MMP-9) proteins and/or genes in plasma and/or AAA tissues. Immunoreactivities of MMP-2 and MMP-9 were observed in macrophages. An injection of IFN-γ and adoptive transfer of CD8 + T cells of IFN-γ +/+ mice diminished CD8 -/- -mediated vasculoprotective actions in the AAA mice. In vitro, IFN-γ enhanced MMP-2 and MMP-9 gelatinolytic activities in macrophage and/or vascular smooth muscle cells.

CONCLUSION

The vasculoprotective effects of CD8 + T-cell deletion in a mouse CaCl 2 -induced AAA model were likely attributable to, at least in part, the attenuation of IFN-γ-dependent inflammation action, oxidative stress production, and proteolysis, suggesting a novel therapeutic target for AAA formation by regulating CD8 + T-cell-derived IFN-γ secretion.

摘要

目的

腹主动脉瘤(AAA)是一种类似动脉瘤样扩张的、高度致命的心血管疾病。已证实 CD8+T 细胞对于血管病理过程至关重要,但这些淋巴细胞对血管疾病的贡献仍不清楚。

方法和结果

使用氯化钙 2(CaCl2)诱导的实验性 AAA 模型,研究了 8 周龄雄性野生型(CD8+/+)和 Cd8a 敲除(CD8-/-)小鼠。手术后 6 周,CD8+T 细胞缺失可预防 AAA 的形成,同时降低了炎症(干扰素-γ[IFN-γ]、白细胞介素-1β、单核细胞趋化蛋白-1、细胞间黏附分子-1、血管细胞黏附分子-1、NOD 样受体蛋白 3、半胱天冬酶-1)、氧化应激(NADPH 氧化酶和 gp91phox)和蛋白水解(组织蛋白酶 S、组织蛋白酶 K、基质金属蛋白酶-2[MMP-2]和 MMP-9)在血浆和/或 AAA 组织中的水平和/或基因。在巨噬细胞中观察到 MMP-2 和 MMP-9 的免疫反应性。IFN-γ 注射和 IFN-γ+/+小鼠 CD8+T 细胞的过继转移减弱了 CD8-/-介导的 AAA 小鼠的血管保护作用。体外,IFN-γ增强了巨噬细胞和/或血管平滑肌细胞中 MMP-2 和 MMP-9 的明胶酶活性。

结论

在 CaCl2 诱导的小鼠 AAA 模型中,CD8+T 细胞缺失的血管保护作用可能至少部分归因于 IFN-γ依赖性炎症作用、氧化应激产生和蛋白水解的减弱,提示通过调节 CD8+T 细胞衍生的 IFN-γ 分泌来抑制 AAA 形成是一种新的治疗靶点。

https://cdn.ncbi.nlm.nih.gov/pmc/blobs/4128/11451972/de958f6d09df/jhype-42-1966-g001.jpg

文献AI研究员

20分钟写一篇综述,助力文献阅读效率提升50倍。

立即体验

用中文搜PubMed

大模型驱动的PubMed中文搜索引擎

马上搜索

文档翻译

学术文献翻译模型,支持多种主流文档格式。

立即体验