Suppr超能文献

美金刚作为一种潜在的神经保护剂,通过保护脑缺血再灌注损伤中的线粒体促进神经元存活。

Meldonium, as a potential neuroprotective agent, promotes neuronal survival by protecting mitochondria in cerebral ischemia-reperfusion injury.

机构信息

State Key Laboratory of Toxicology and Medical Countermeasures, Beijing Institute of Pharmacology and Toxicology, Beijing, China.

Lu'An Hospital of Traditional Chinese Medicine, Anhui, China.

出版信息

J Transl Med. 2024 Aug 15;22(1):771. doi: 10.1186/s12967-024-05222-7.

Abstract

BACKGROUND

Stroke is a globally dangerous disease capable of causing irreversible neuronal damage with limited therapeutic options. Meldonium, an inhibitor of carnitine-dependent metabolism, is considered an anti-ischemic drug. However, the mechanisms through which meldonium improves ischemic injury and its potential to protect neurons remain largely unknown.

METHODS

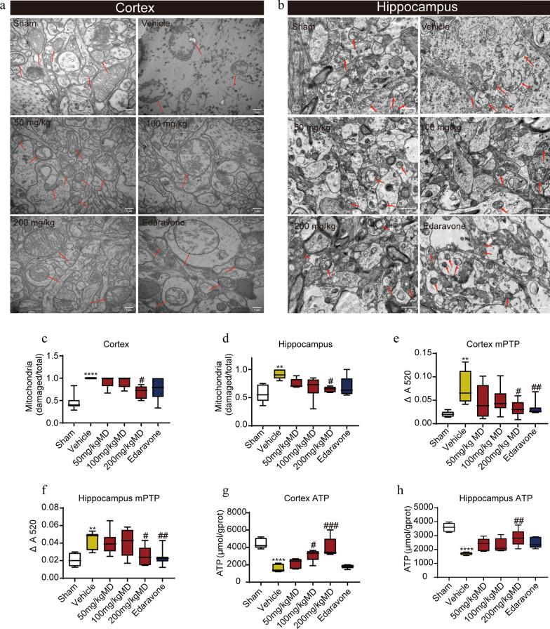
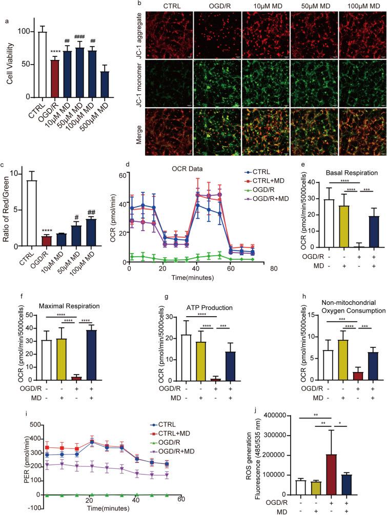
A rat model with middle cerebral artery occlusion (MCAO) was used to investigate meldonium's neuroprotective efficacy in vivo. Infarct volume, neurological deficit score, histopathology, neuronal apoptosis, motor function, morphological alteration and antioxidant capacity were explored via 2,3,5-Triphenyltetrazolium chloride staining, Longa scoring method, hematoxylin and eosin staining, terminal deoxynucleotidyl transferase-mediated dUTP-biotin nick end labeling assay, rotarod test, transmission electron microscopy and Oxidative stress index related kit. A primary rat hippocampal neuron model subjected to oxygen-glucose deprivation reperfusion was used to study meldonium's protective ability in vitro. Neuronal viability, mitochondrial membrane potential, mitochondrial morphology, respiratory function, ATP production, and its potential mechanism were assayed by MTT cell proliferation and cytotoxicity assay kit, cell-permeant MitoTracker probes, mitochondrial stress, real-time ATP rate and western blotting.

RESULTS

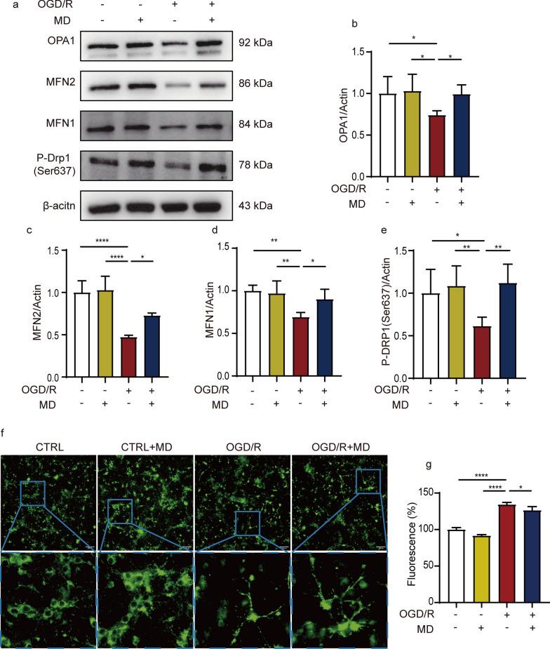
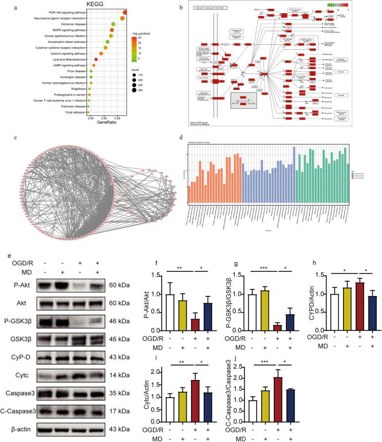
Meldonium markedly reduced the infarct size, improved neurological function and motor ability, and inhibited neuronal apoptosis in vivo. Meldonium enhanced the morphology, antioxidant capacity, and ATP production of mitochondria and inhibited the opening of the mitochondrial permeability transition pore in the cerebral cortex and hippocampus during cerebral ischemia-reperfusion injury (CIRI) in rats. Additionally, meldonium improved the damaged fusion process and respiratory function of neuronal mitochondria in vitro. Further investigation revealed that meldonium activated the Akt/GSK-3β signaling pathway to inhibit mitochondria-dependent neuronal apoptosis.

CONCLUSION

Our study demonstrated that meldonium shows a neuroprotective function during CIRI by preserving the mitochondrial function, thus prevented neurons from apoptosis.

摘要

背景

中风是一种全球范围内危险的疾病,其导致的神经元损伤不可逆转,治疗选择有限。米氮平是一种肉碱依赖性代谢抑制剂,被认为是一种抗缺血药物。然而,米氮平改善缺血损伤的机制及其保护神经元的潜力在很大程度上仍然未知。

方法

采用大脑中动脉闭塞(MCAO)大鼠模型,研究米氮平在体内的神经保护作用。通过 2,3,5-三苯基氯化四氮唑染色、Longa 评分法、苏木精和伊红染色、末端脱氧核苷酸转移酶介导的 dUTP-生物素缺口末端标记法、转棒试验、透射电子显微镜和氧化应激指数相关试剂盒,探讨米氮平对梗死体积、神经功能缺损评分、组织病理学、神经元凋亡、运动功能、形态改变和抗氧化能力的影响。采用原代大鼠海马神经元氧葡萄糖剥夺再灌注模型,研究米氮平的体外保护作用。通过 MTT 细胞增殖和细胞毒性试剂盒、细胞通透性 MitoTracker 探针、线粒体应激、实时 ATP 率和 Western blot 法,检测神经元活力、线粒体膜电位、线粒体形态、呼吸功能、ATP 生成及其潜在机制。

结果

米氮平显著减少脑缺血再灌注损伤大鼠的梗死体积,改善神经功能和运动能力,抑制神经元凋亡。米氮平增强了大脑皮质和海马组织中缺血再灌注损伤时线粒体的形态、抗氧化能力和 ATP 生成,并抑制了线粒体通透性转换孔的开放。此外,米氮平改善了体外神经元线粒体受损的融合过程和呼吸功能。进一步研究表明,米氮平激活 Akt/GSK-3β 信号通路抑制线粒体依赖性神经元凋亡。

结论

本研究表明,米氮平通过维持线粒体功能在脑缺血再灌注损伤中表现出神经保护作用,从而防止神经元凋亡。

https://cdn.ncbi.nlm.nih.gov/pmc/blobs/d292/11325598/6d023db25f1a/12967_2024_5222_Fig1_HTML.jpg

文献AI研究员

20分钟写一篇综述,助力文献阅读效率提升50倍。

立即体验

用中文搜PubMed

大模型驱动的PubMed中文搜索引擎

马上搜索

文档翻译

学术文献翻译模型,支持多种主流文档格式。

立即体验