Suppr超能文献

胡椒碱二羟基衍生物(PL-18)对群体感应和生物膜的抑制作用

quorum sensing and biofilm attenuation by a di-hydroxy derivative of piperlongumine (PL-18).

作者信息

Schlichter Kadosh Yael, Muthuraman Subramani, Nisaa Khairun, Ben-Zvi Anat, Karsagi Byron Danit Lisa, Shagan Marilou, Brandis Alexander, Mehlman Tevie, Gopas Jacob, Saravana Kumar Rajendran, Kushmaro Ariel

机构信息

Avram and Stella Goldstein-Goren Department of Biotechnology Engineering, Ben Gurion University of the Negev, Beer Sheva, Israel.

Chemistry Division, Vellore Institute of Technology, Chennai, India.

出版信息

Biofilm. 2024 Jul 18;8:100215. doi: 10.1016/j.bioflm.2024.100215. eCollection 2024 Dec.

Abstract

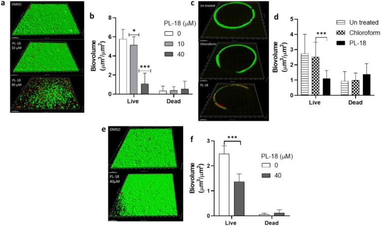
Bacterial communication, Quorum Sensing (QS), is a target against virulence and prevention of antibiotic-resistant infections. 16 derivatives of Piperlongumine (PL), an amide alkaloid from L., were screened for QS inhibition. PL-18 had the best QSI activity. PL-18 inhibited the and QS systems of . PL-18 inhibited pyocyanin and rhamnolipids that are QS-controlled virulence elements. Iron is an essential element for pathogenicity, biofilm formation and resilience in harsh environments, its uptake was inhibited by PL-18. Pl-18 significantly reduced the biofilm biovolume including in established biofilms. PL-18-coated silicon tubes significantly inhibited biofilm formation. The transcriptome study of treated showed that PL-18 indeed reduced the expression of QS and iron homeostasis related genes, and up regulated sulfur metabolism related genes. Altogether, PL-18 inhibits QS, virulence, iron uptake, and biofilm formation. Thus, PL-18 should be further developed against bacterial infection, antibiotic resistance, and biofilm formation.

摘要

细菌通讯,即群体感应(QS),是对抗毒力和预防抗生素耐药性感染的一个靶点。对胡椒碱(PL)的16种衍生物进行了筛选,PL是一种来自长蒌的酰胺生物碱,用于检测其对群体感应的抑制作用。PL-18具有最佳的群体感应抑制(QSI)活性。PL-18抑制了铜绿假单胞菌的las和rhl群体感应系统。PL-18抑制了由群体感应控制的毒力因子绿脓菌素和鼠李糖脂。铁是致病性、生物膜形成以及在恶劣环境中的恢复力所必需的元素,其摄取受到PL-18的抑制。PL-18显著降低了生物膜生物体积,包括已形成的生物膜。涂有PL-18的硅胶管显著抑制了生物膜的形成。对经处理的铜绿假单胞菌进行的转录组研究表明,PL-18确实降低了群体感应和铁稳态相关基因的表达,并上调了硫代谢相关基因。总之,PL-18抑制群体感应、毒力、铁摄取和生物膜形成。因此,PL-18应进一步开发用于对抗细菌感染、抗生素耐药性和生物膜形成。

https://cdn.ncbi.nlm.nih.gov/pmc/blobs/473d/11326495/563cfcf4f71d/gr1.jpg

文献AI研究员

20分钟写一篇综述,助力文献阅读效率提升50倍。

立即体验

用中文搜PubMed

大模型驱动的PubMed中文搜索引擎

马上搜索

文档翻译

学术文献翻译模型,支持多种主流文档格式。

立即体验