Suppr超能文献

碱基、糖基和骨架修饰的合理设计可提高 ADAR 介导的 RNA 编辑。

Rational design of base, sugar and backbone modifications improves ADAR-mediated RNA editing.

机构信息

Wave Life Sciences, Cambridge, MA, USA.

出版信息

Nucleic Acids Res. 2024 Sep 23;52(17):10068-10084. doi: 10.1093/nar/gkae681.

Abstract

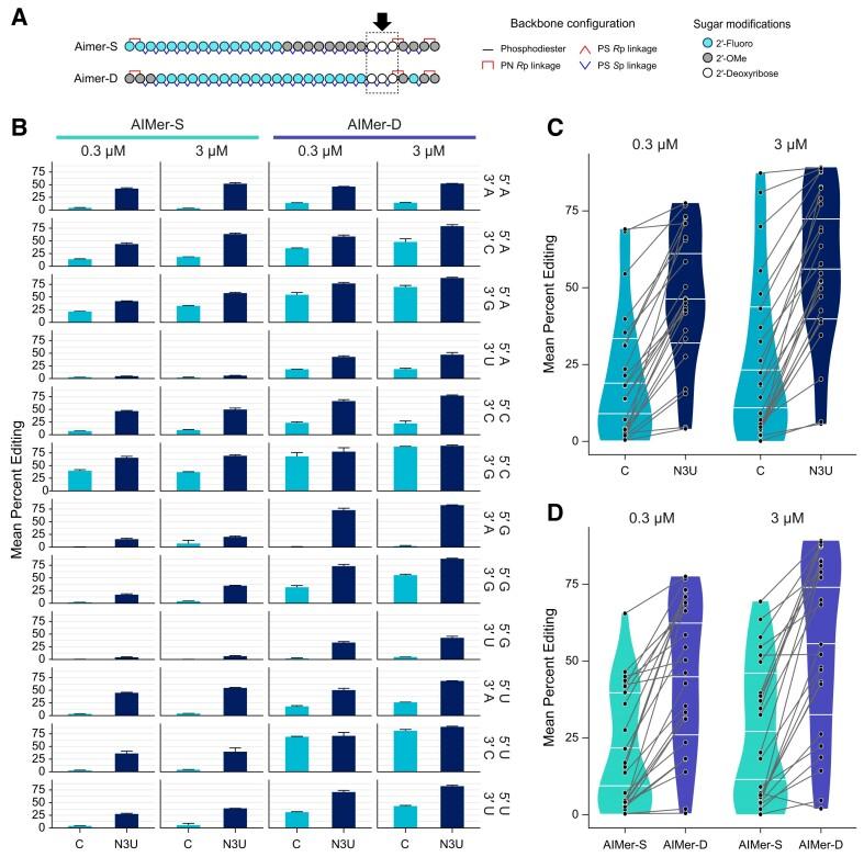
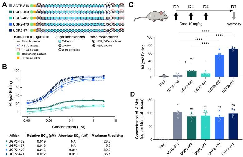
AIMers are short, chemically modified oligonucleotides that induce A-to-I RNA editing through interaction with endogenous adenosine deaminases acting on RNA (ADAR) enzymes. Here, we describe the development of new AIMer designs with base, sugar and backbone modifications that improve RNA editing efficiency over our previous design. AIMers incorporating a novel pattern of backbone and 2' sugar modifications support enhanced editing efficiency across multiple sequences. Further efficiency gains were achieved through incorporation of an N-3-uridine (N3U), in place of cytidine (C), in the 'orphan base' position opposite the edit site. Molecular modeling suggests that N3U might enhance ADAR catalytic activity by stabilizing the AIMer-ADAR interaction and potentially reducing the energy required to flip the target base into the active site. Supporting this hypothesis, AIMers containing N3U consistently enhanced RNA editing over those containing C across multiple target sequences and multiple nearest neighbor sequence combinations. AIMers combining N3U and the novel pattern of 2' sugar chemistry and backbone modifications improved RNA editing both in vitro and in vivo. We provide detailed N3U synthesis methods and, for the first time, explore the impact of N3U and its analogs on ADAR-mediated RNA editing efficiency and targetable sequence space.

摘要

AIMers 是短的、化学修饰的寡核苷酸,通过与内源性作用于 RNA 的腺苷脱氨酶(ADAR)酶相互作用诱导 A-to-I RNA 编辑。在这里,我们描述了具有碱基、糖和骨架修饰的新型 AIMer 设计的开发,这些修饰可提高相对于我们以前的设计的 RNA 编辑效率。结合新型骨架和 2' 糖修饰的 AIMer 支持多种序列的编辑效率提高。通过在编辑位点的对面的“孤儿碱基”位置用 N-3-尿嘧啶(N3U)替代胞嘧啶(C),进一步提高了效率。分子建模表明,N3U 通过稳定 AIMer-ADAR 相互作用并可能降低将靶碱基翻转到活性位点所需的能量,从而增强 ADAR 催化活性。支持这一假设,在多个靶序列和多个最近邻序列组合中,含有 N3U 的 AIMer 始终比含有 C 的 AIMer 增强 RNA 编辑。结合 N3U 和新型 2' 糖化学和骨架修饰的 AIMer 提高了体外和体内的 RNA 编辑效率。我们提供了详细的 N3U 合成方法,并首次探索了 N3U 及其类似物对 ADAR 介导的 RNA 编辑效率和靶向序列空间的影响。

https://cdn.ncbi.nlm.nih.gov/pmc/blobs/87e1/11417349/b6ba84ffcccd/gkae681figgra1.jpg

文献AI研究员

20分钟写一篇综述,助力文献阅读效率提升50倍。

立即体验

用中文搜PubMed

大模型驱动的PubMed中文搜索引擎

马上搜索

文档翻译

学术文献翻译模型,支持多种主流文档格式。

立即体验