Suppr超能文献

用单一等分试样的寡聚淀粉样蛋白β(1-42)对健康的非转基因大鼠进行脑内接种,会在其一生中深刻且渐进地改变脑功能。

Intracerebral inoculation of healthy non-transgenic rats with a single aliquot of oligomeric amyloid-β (1-42) profoundly and progressively alters brain function throughout life.

作者信息

Kramer Marco, Hoang Thu-Huong, Yang Honghong, Shchyglo Olena, Böge Juliane, Neubacher Ute, Colitti-Klausnitzer Jens, Manahan-Vaughan Denise

机构信息

Medical Faculty, Department of Neurophysiology, Ruhr University Bochum, Bochum, Germany.

出版信息

Front Aging Neurosci. 2024 Aug 2;16:1397901. doi: 10.3389/fnagi.2024.1397901. eCollection 2024.

Abstract

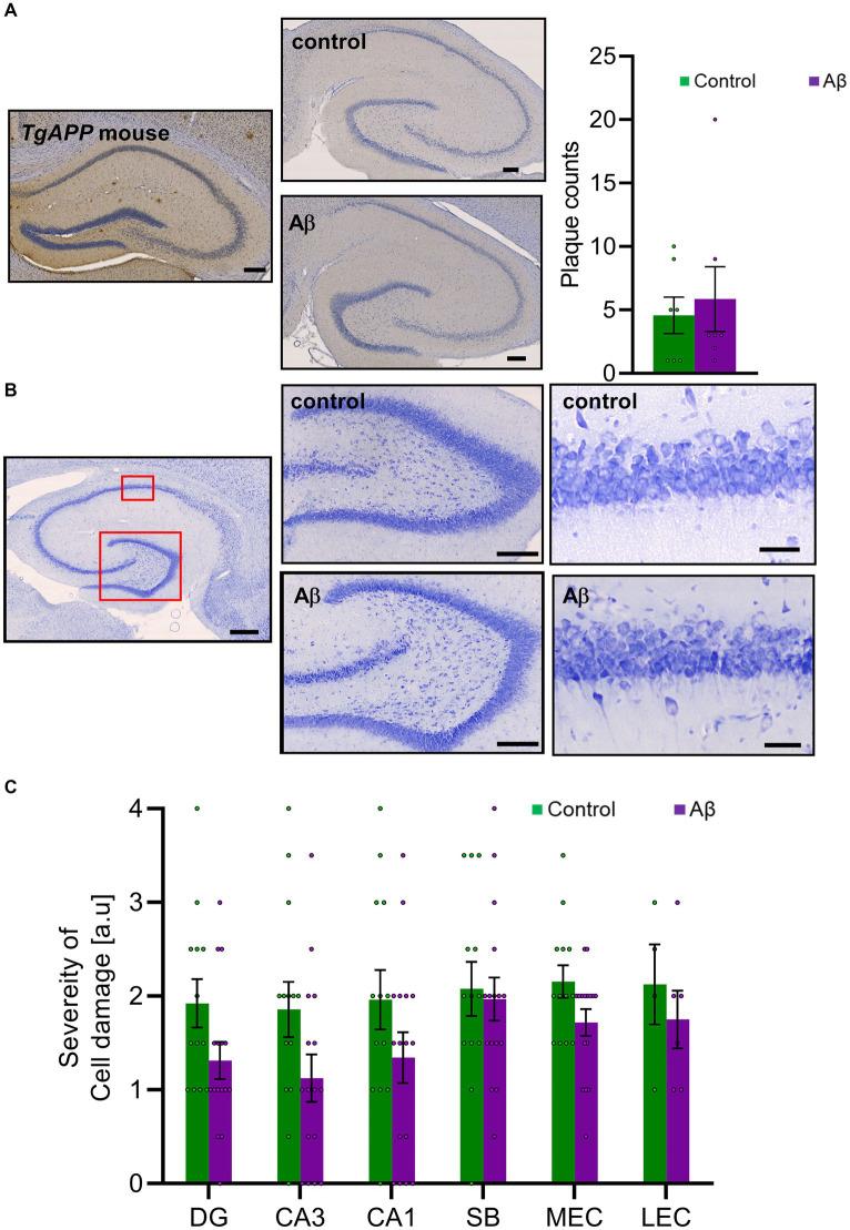
One of the puzzling aspects of sporadic Alzheimer's disease (AD) is how it commences. Changes in one key brain peptide, amyloid-beta (Aβ), accompany disease progression, but whether this comprises a trigger or a consequence of AD is still a topic of debate. It is clear however that the cerebral presence of oligomeric Aβ (1-42) is a key factor in early AD-pathogenesis. Furthermore, treatment of rodent brains with oligomeric Aβ (1-42) either or , acutely impairs hippocampal synaptic plasticity, creating a link between Aβ-pathology and learning impairments. Here, we show that a once-off inoculation of the brains of healthy adult rats with oligomeric Aβ (1-42) exerts debilitating effects on the long-term viability of the hippocampus, one of the primary targets of AD. Changes are progressive: months after treatment, synaptic plasticity, neuronal firing and spatial learning are impaired and expression of plasticity-related proteins are changed, in the absence of amyloid plaques. Early changes relate to activation of microglia, whereas later changes are associated with a reconstruction of astroglial morphology. These data suggest that a disruption of Aβ homeostasis may suffice to trigger an irreversible cascade, underlying progressive loss of hippocampal function, that parallels the early stages of AD.

摘要

散发性阿尔茨海默病(AD)令人费解的一个方面是其发病机制。一种关键脑肽β淀粉样蛋白(Aβ)的变化伴随着疾病进展,但这是AD的触发因素还是结果仍是一个争论的话题。然而,很明显,寡聚Aβ(1-42)在大脑中的存在是早期AD发病机制的关键因素。此外,用寡聚Aβ(1-42)急性处理啮齿动物大脑,无论是全身给药还是脑内给药,都会严重损害海马突触可塑性,从而在Aβ病理与学习障碍之间建立起联系。在此,我们表明,对健康成年大鼠大脑一次性接种寡聚Aβ(1-42)会对海马体(AD的主要靶点之一)的长期活力产生不利影响。变化是渐进性的:治疗数月后,在没有淀粉样斑块的情况下,突触可塑性、神经元放电和空间学习能力受损,与可塑性相关蛋白的表达发生改变。早期变化与小胶质细胞的激活有关,而后期变化则与星形胶质细胞形态的重塑有关。这些数据表明,Aβ稳态的破坏可能足以引发不可逆的级联反应,导致海马功能逐渐丧失,这与AD的早期阶段相似。

https://cdn.ncbi.nlm.nih.gov/pmc/blobs/e637/11327071/7aca25090fc1/fnagi-16-1397901-g001.jpg

文献AI研究员

20分钟写一篇综述,助力文献阅读效率提升50倍。

立即体验

用中文搜PubMed

大模型驱动的PubMed中文搜索引擎

马上搜索

文档翻译

学术文献翻译模型,支持多种主流文档格式。

立即体验