Suppr超能文献

青少年女性中罕见的肺外结核伪装成口腔内窦道并伴有拔牙创不愈合的病例报告——附文献复习

Rare case of extrapulmonary tuberculosis masquerading as an intraoral sinus in association with a nonhealing extraction socket in a teenage girl-"A case report with Review of literature".

作者信息

Debata Tribikram, Mohapatra Anuroopa, Sahu Sujit Ranjan, Das Upasana

机构信息

Department of Oral and Maxillofacial Pathology, SCB Dental College and Hospital, Cuttack, Odisha, India.

Department of Dentistry, Pandit Raghunath Murmu Medical College and Hospital, Baripada, Odisha, India.

出版信息

J Oral Maxillofac Pathol. 2024 Apr-Jun;28(2):301-306. doi: 10.4103/jomfp.jomfp_304_23. Epub 2024 Jul 11.

Abstract

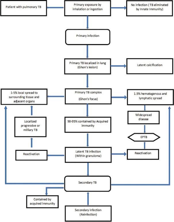
Tuberculosis (TB) is a serious infectious disease with significant mortality and most commonly affects the pulmonary system and rarely the oral cavity. Because oral tuberculosis is a rare disease, it is often overlooked in the differential diagnosis of oral lesions. Despite the recent decline in the incidence of tuberculosis, it remains a highly contagious and serious public health problem, thus requiring early diagnosis and rapid intervention. Extrapulmonary tuberculosis (EPTB) is defined as any bacteriologically confirmed or clinically diagnosed case of tuberculosis (TB). A 17-year-old girl reported at the outpatient Department of Dentistry with the chief complaint of a swelling at the backside of mouth along with pus discharge. She noticed these symptoms approximately one month after the extraction of the left mandibular first molar. The patient was referred to the Department of Pulmonary Medicine for further investigation and treatment. Subsequently, diagnosis of EPOTB was reached on the basis of the histopathological findings and the previous personal as well as family history. Drastic improvement was observed in the general condition and a complete resolution of the oral lesion after four weeks of ATT and the patient was completely free of all the symptoms after six months of follow-up period. This case demonstrated the importance of oral manifestation of oral tuberculosis for dentist who may be the first healthcare provider to encounter a variety of oral lesions.

摘要

结核病是一种严重的传染病,死亡率很高,最常累及肺部系统,很少累及口腔。由于口腔结核病是一种罕见疾病,在口腔病变的鉴别诊断中常被忽视。尽管近年来结核病发病率有所下降,但它仍然是一种具有高度传染性的严重公共卫生问题,因此需要早期诊断和迅速干预。肺外结核病(EPTB)被定义为任何经细菌学确诊或临床诊断的结核病病例。一名17岁女孩到牙科门诊就诊,主诉口腔后部肿胀并伴有脓液排出。她在拔除左下颌第一磨牙后约一个月注意到这些症状。该患者被转诊至肺科进行进一步检查和治疗。随后,根据组织病理学检查结果以及既往个人史和家族史确诊为肺外结核病。抗结核治疗四周后,患者的一般状况有了显著改善,口腔病变完全消退,随访六个月后患者所有症状完全消失。该病例证明了口腔结核病的口腔表现对于牙医的重要性,因为牙医可能是首个遇到各种口腔病变的医疗服务提供者。

https://cdn.ncbi.nlm.nih.gov/pmc/blobs/337d/11329101/33692c2c8138/JOMFP-28-301-g001.jpg

文献AI研究员

20分钟写一篇综述,助力文献阅读效率提升50倍。

立即体验

用中文搜PubMed

大模型驱动的PubMed中文搜索引擎

马上搜索

文档翻译

学术文献翻译模型,支持多种主流文档格式。

立即体验