Suppr超能文献

鉴定乳腺癌中新型耗竭 T 细胞 CD8+标志物。

Identification of the novel exhausted T cell CD8 + markers in breast cancer.

机构信息

Cancer Research Institute, Jinan University, Guangzhou, China.

Havergal College, Toronto, Canada.

出版信息

Sci Rep. 2024 Aug 19;14(1):19142. doi: 10.1038/s41598-024-70184-1.

Abstract

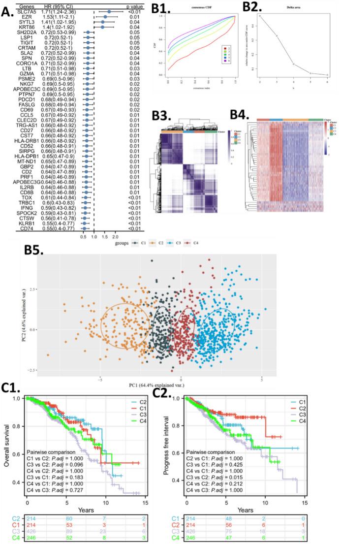
Cancer is one of the most concerning public health issues and breast cancer is one of the most common cancers in the world. The immune cells within the tumor microenvironment regulate cancer development. In this study, single immune cell data sets were used to identify marker gene sets for exhausted CD8 + T cells (CD8Tex) in breast cancer. Machine learning methods were used to cluster subtypes and establish the prognostic models with breast cancer bulk data using the gene sets to evaluate the impacts of CD8Tex. We analyzed breast cancer overexpressing and survival-associated marker genes and identified CD8Tex hub genes in the protein-protein-interaction network. The relevance of the hub genes for CD8 + T-cells in breast cancer was evaluated. The clinical associations of the hub genes were analyzed using bulk sequencing data and spatial sequencing data. The pan-cancer expression, survival, and immune association of the hub genes were analyzed. We identified biomarker gene sets for CD8Tex in breast cancer. CD8Tex-based subtyping systems and prognostic models performed well in the separation of patients with different immune relevance and survival. CRTAM, CLEC2D, and KLRB1 were identified as CD8Tex hub genes and were demonstrated to have potential clinical relevance and immune therapy impact. This study provides a unique view of the critical CD8Tex hub genes for cancer immune therapy.

摘要

癌症是最受关注的公共卫生问题之一,而乳腺癌是世界上最常见的癌症之一。肿瘤微环境中的免疫细胞调节癌症的发展。在这项研究中,使用单细胞免疫细胞数据集来鉴定乳腺癌中耗尽的 CD8+T 细胞(CD8Tex)的标记基因集。使用基因集使用机器学习方法对乳腺癌批量数据进行聚类亚型和建立预后模型,以评估 CD8Tex 的影响。我们分析了乳腺癌过表达和与生存相关的标记基因,并在蛋白质-蛋白质相互作用网络中鉴定了 CD8Tex 枢纽基因。评估了这些枢纽基因在乳腺癌中 CD8+T 细胞的相关性。使用批量测序数据和空间测序数据分析了枢纽基因的临床相关性。分析了枢纽基因在泛癌中的表达、生存和免疫相关性。我们在乳腺癌中确定了 CD8Tex 的生物标志物基因集。基于 CD8Tex 的亚分型系统和预后模型在分离具有不同免疫相关性和生存的患者方面表现良好。CRTAM、CLEC2D 和 KLRB1 被鉴定为 CD8Tex 枢纽基因,具有潜在的临床相关性和免疫治疗影响。这项研究为癌症免疫治疗的关键 CD8Tex 枢纽基因提供了独特的视角。

https://cdn.ncbi.nlm.nih.gov/pmc/blobs/ef25/11333736/d317606bf4d6/41598_2024_70184_Fig1_HTML.jpg

文献AI研究员

20分钟写一篇综述,助力文献阅读效率提升50倍。

立即体验

用中文搜PubMed

大模型驱动的PubMed中文搜索引擎

马上搜索

文档翻译

学术文献翻译模型,支持多种主流文档格式。

立即体验