Suppr超能文献

转录调控因子调节感染人类巨噬细胞中的炎症反应基因。

Transcriptional regulators and modulate inflammatory response genes in -infected human macrophages.

机构信息

Department of Pathophysiology and Host Defense, The Research Institute of Tuberculosis, Japan Anti-Tuberculosis Association, Tokyo, Japan.

Department of Basic Mycobacteriosis, Nagasaki University Graduate School of Biomedical Sciences, Nagasaki, Japan.

出版信息

Microbiol Spectr. 2024 Oct 3;12(10):e0010124. doi: 10.1128/spectrum.00101-24. Epub 2024 Aug 20.

Abstract

UNLABELLED

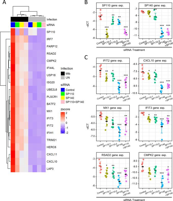
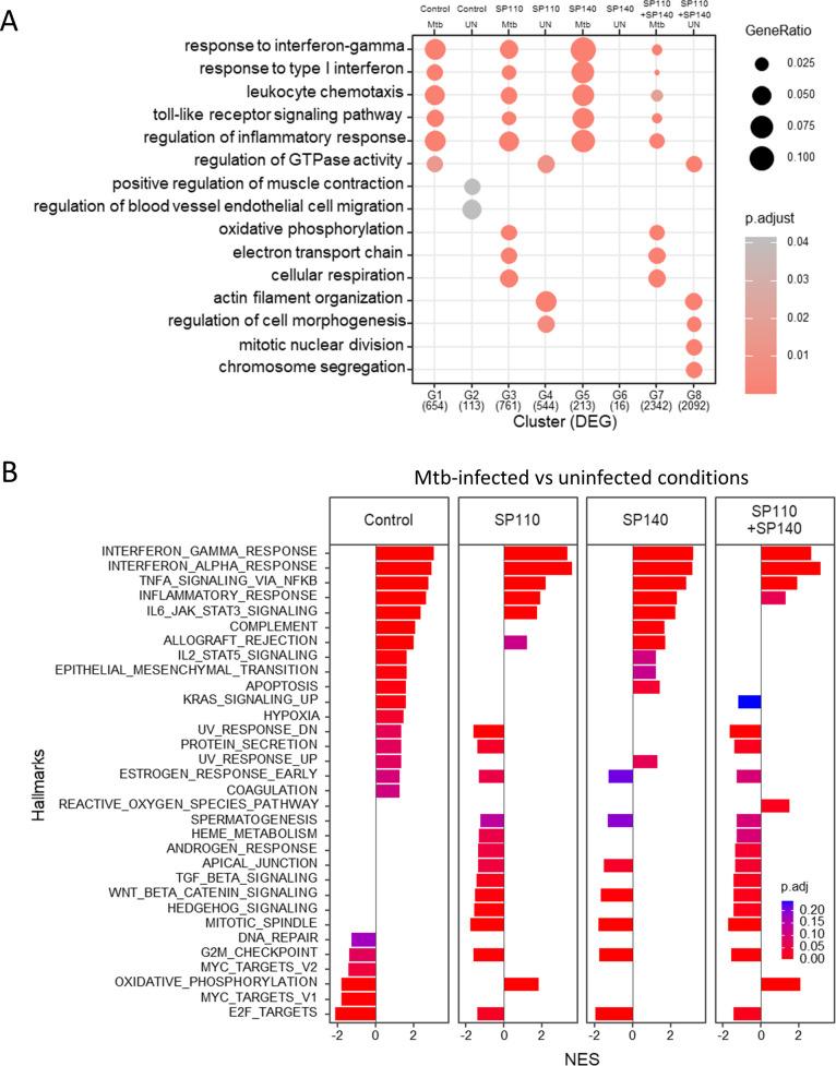
Understanding the functions of human transcriptional regulatory genes and during infection is crucial; in a mouse model, homologous genes and have been shown to negatively regulate inflammatory response genes, including the type I interferon (IFN) response. The reduction of these genes in mice is associated with susceptibility to infection and the development of necrotizing granulomatous lesions. To investigate the involvement of and in human inflammatory response, we analyzed their regulatory manner in THP-1 macrophages infected with . Genome-wide transcriptional profiling revealed that the depletion of and/or impaired the induction of gene expression associated with inflammatory responses, including IFN response genes, although it had little effect on the intracellular proliferation of . By contrast, genes related to phosphorylation were upregulated in infected macrophages with and/or knockdown, but downregulated in infected control macrophages without their knockdown. Reverse transcription-quantitative PCR and ELISA further confirmed the impairment of the induction of IFN response genes by the depletion of and/or in -infected macrophages. These findings suggest that human and act as positive regulators for genes associated with inflammatory responses in -infected macrophages.

IMPORTANCE

Tuberculosis (TB) is one of the most serious infectious diseases, with high morbidity and mortality worldwide. C3HeB/FeJ mice are widely utilized for evaluating anti-TB drugs because their drug sensitivity and pathology during infection resemble those of human TB, including the development of necrotizing granulomas. Downregulation of the transcriptional regulatory genes and in C3HeB/FeJ mice has been demonstrated to activate gene expression associated with inflammatory responses during infection, resulting in susceptibility to the infection. Here, we examined the regulatory manner of and using transcriptomic analysis in -infected human macrophages. Depletion of and/or in -infected THP-1 macrophages impaired the induction of gene expression associated with inflammatory responses, including interferon response genes, compared with that in control macrophages. These results suggest that human and act as positive regulators for genes associated with inflammatory responses upon infection.

摘要

未加标签

理解人类转录调控基因和在感染过程中的功能至关重要;在小鼠模型中,同源基因和已被证明负调控炎症反应基因,包括 I 型干扰素(IFN)反应。这些基因在小鼠中的减少与感染易感性和坏死性肉芽肿病变的发展有关。为了研究和在人类炎症反应中的参与,我们分析了它们在感染的 THP-1 巨噬细胞中的调节方式。全基因组转录谱分析显示,和/或的耗竭损害了与炎症反应相关的基因表达诱导,包括 IFN 反应基因,尽管它对的细胞内增殖几乎没有影响。相比之下,感染巨噬细胞中与磷酸化相关的基因在和/或敲低时上调,但在未敲低的感染对照巨噬细胞中下调。逆转录定量 PCR 和 ELISA 进一步证实了和/或在感染巨噬细胞中耗竭对 IFN 反应基因诱导的损害。这些发现表明,人类和在感染的巨噬细胞中作为与炎症反应相关基因的正调节剂发挥作用。

重要性

结核病(TB)是世界上最严重的传染病之一,发病率和死亡率都很高。C3HeB/FeJ 小鼠被广泛用于评估抗结核药物,因为它们在感染期间的药物敏感性和病理学与人类结核病相似,包括坏死性肉芽肿的形成。在 C3HeB/FeJ 小鼠中,转录调控基因和的下调已被证明在感染过程中激活与炎症反应相关的基因表达,导致对感染的易感性。在这里,我们使用感染的人巨噬细胞的转录组分析检查了和的调节方式。与对照巨噬细胞相比,感染的 THP-1 巨噬细胞中 和/或的耗竭损害了与炎症反应相关的基因表达诱导,包括干扰素反应基因。这些结果表明,人类和在感染时作为与炎症反应相关基因的正调节剂发挥作用。

https://cdn.ncbi.nlm.nih.gov/pmc/blobs/30db/11448263/b0719aba394c/spectrum.00101-24.f001.jpg

文献AI研究员

20分钟写一篇综述,助力文献阅读效率提升50倍。

立即体验

用中文搜PubMed

大模型驱动的PubMed中文搜索引擎

马上搜索

文档翻译

学术文献翻译模型,支持多种主流文档格式。

立即体验