Suppr超能文献

小分子丙戊酸通过调节Wnt和Shh信号增强人神经管类器官的腹侧模式。

Small molecule valproic acid enhances ventral patterning of human neural tube organoids by regulating Wnt and Shh signalling.

作者信息

Zheng Yuanyuan, Zhang Fangrong, Nie Haifeng, Li Xinyu, Xun Jiali, Fu Jianping, Wu Lijun

机构信息

Information Materials and Intelligent Sensing Laboratory of Anhui Province, Institute of Physical Science and Information Technology, Anhui University, Hefei, China.

Department of Mechanical Engineering, University of Michigan, Ann Arbor, Michigan, USA.

出版信息

Cell Prolif. 2025 Jan;58(1):e13737. doi: 10.1111/cpr.13737. Epub 2024 Aug 20.

Abstract

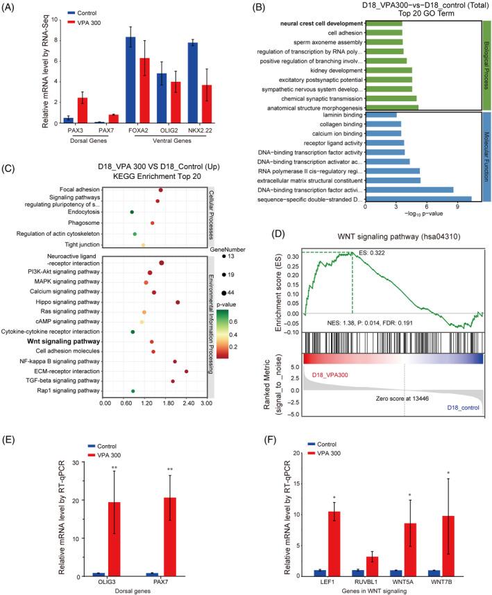
Valproic acid (VPA), a clinically approved small molecule, has been reported to activate Wnt signalling that is critical for dorsal-ventral (DV) patterning of neural tube. However, little is known about the impact of VPA on DV patterning process. Here, we show that even though VPA has a negative impact on the early formation of human neural tube organoids (hNTOs), it significantly enhances the efficiency of ventrally patterned hNTOs, when VPA is added during the entire differentiation process. RNA sequencing and RT-qPCR analysis demonstrates VPA activates endogenous Wnt signalling in hNTOs. Surprisingly, transcriptome analysis also identifies upregulation of genes for degradation of GLI2 and GLI3 proteins, whose truncated fragment are transcriptional repressors of Shh signalling. The Western-blot analysis confirms the increase of GLI3R proteins after VPA treatment. Thus, VPA might enhance ventral patterning of hNTOs through both activating Wnt, which can antagonise Shh signalling by inducing GLI3 expression, and/or inhibiting Shh signalling by inducing GLI protein degradation. We further obtain results to show that VPA still increases patterning efficiency of hNTOs with a weak influence on their early formation when the initiation time of VPA is delayed and its duration is reduced. Taken together, this study demonstrates that VPA enhances the generation of more reproducible hNTOs with ventral patterning, opening the avenues for the applications of hNTOs in developmental biology and regenerative medicine.

摘要

丙戊酸(VPA)是一种临床批准的小分子,据报道它能激活对神经管背腹(DV)模式形成至关重要的Wnt信号通路。然而,关于VPA对DV模式形成过程的影响知之甚少。在这里,我们表明,尽管VPA对人类神经管类器官(hNTOs)的早期形成有负面影响,但在整个分化过程中添加VPA时,它能显著提高腹侧模式化hNTOs的效率。RNA测序和RT-qPCR分析表明,VPA激活了hNTOs中的内源性Wnt信号通路。令人惊讶的是,转录组分析还发现了GLI2和GLI3蛋白降解相关基因的上调,其截短片段是Shh信号通路的转录抑制因子。蛋白质免疫印迹分析证实了VPA处理后GLI3R蛋白的增加。因此,VPA可能通过激活Wnt(可通过诱导GLI3表达拮抗Shh信号通路)和/或通过诱导GLI蛋白降解抑制Shh信号通路来增强hNTOs的腹侧模式化。我们进一步获得的结果表明,当VPA的起始时间延迟且持续时间缩短时,VPA仍然会提高hNTOs的模式化效率,同时对其早期形成的影响较弱。综上所述,本研究表明VPA提高了具有腹侧模式化的更可重复的hNTOs的生成效率,为hNTOs在发育生物学和再生医学中的应用开辟了道路。

https://cdn.ncbi.nlm.nih.gov/pmc/blobs/719e/11693559/ff852828ac0b/CPR-58-e13737-g006.jpg

文献AI研究员

20分钟写一篇综述,助力文献阅读效率提升50倍。

立即体验

用中文搜PubMed

大模型驱动的PubMed中文搜索引擎

马上搜索

文档翻译

学术文献翻译模型,支持多种主流文档格式。

立即体验