Suppr超能文献

英国生物银行中的性别特异性心血管危险因素。

Sex-specific cardiovascular risk factors in the UK Biobank.

作者信息

St Pierre Skyler R, Kaczmarski Bartosz, Peirlinck Mathias, Kuhl Ellen

机构信息

Department of Mechanical Engineering, Stanford University, Stanford, CA, United States.

Department of BioMechanical Engineering, Delft University of Technology, Delft, Netherlands.

出版信息

Front Physiol. 2024 Apr 23;15:1339866. doi: 10.3389/fphys.2024.1339866. eCollection 2024.

Abstract

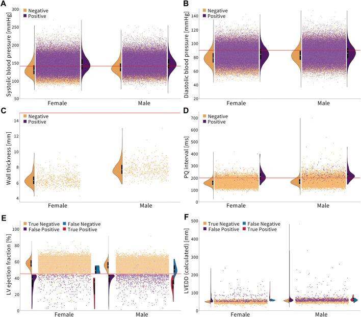
The lack of sex-specific cardiovascular disease criteria contributes to the underdiagnosis of women compared to that of men. For more than half a century, the Framingham Risk Score has been the gold standard to estimate an individual's risk of developing cardiovascular disease based on the age, sex, cholesterol levels, blood pressure, diabetes status, and the smoking status. Now, machine learning can offer a much more nuanced insight into predicting the risk of cardiovascular diseases. The UK Biobank is a large database that includes traditional risk factors and tests related to the cardiovascular system: magnetic resonance imaging, pulse wave analysis, electrocardiograms, and carotid ultrasounds. Here, we leverage 20,542 datasets from the UK Biobank to build more accurate cardiovascular risk models than the Framingham Risk Score and quantify the underdiagnosis of women compared to that of men. Strikingly, for a first-degree atrioventricular block and dilated cardiomyopathy, two conditions with non-sex-specific diagnostic criteria, our study shows that women are under-diagnosed 2× and 1.4× more than men. Similarly, our results demonstrate the need for sex-specific criteria in essential primary hypertension and hypertrophic cardiomyopathy. Our feature importance analysis reveals that out of the top 10 features across three sexes and four disease categories, traditional Framingham factors made up between 40% and 50%; electrocardiogram, 30%-33%; pulse wave analysis, 13%-23%; and magnetic resonance imaging and carotid ultrasound, 0%-10%. Improving the Framingham Risk Score by leveraging big data and machine learning allows us to incorporate a wider range of biomedical data and prediction features, enhance personalization and accuracy, and continuously integrate new data and knowledge, with the ultimate goal to improve accurate prediction, early detection, and early intervention in cardiovascular disease management. Our analysis pipeline and trained classifiers are freely available at https://github.com/LivingMatterLab/CardiovascularDiseaseClassification.

摘要

与男性相比,缺乏针对特定性别的心血管疾病标准导致女性的诊断不足。半个多世纪以来,弗雷明汉风险评分一直是根据年龄、性别、胆固醇水平、血压、糖尿病状况和吸烟状况来估计个体患心血管疾病风险的金标准。如今,机器学习能够为预测心血管疾病风险提供更为细致入微的见解。英国生物银行是一个大型数据库,其中包含与心血管系统相关的传统风险因素和检测项目:磁共振成像、脉搏波分析、心电图和颈动脉超声检查。在此,我们利用来自英国生物银行的20542个数据集构建比弗雷明汉风险评分更准确的心血管风险模型,并量化与男性相比女性的诊断不足情况。值得注意的是,对于一度房室传导阻滞和扩张型心肌病这两种没有性别特异性诊断标准的病症,我们的研究表明女性的诊断不足率比男性分别高出2倍和1.4倍。同样,我们的结果表明原发性高血压和肥厚型心肌病也需要有针对性别的诊断标准。我们的特征重要性分析显示,在三个性别和四个疾病类别的前10个特征中,传统的弗雷明汉因素占40%至50%;心电图占30% - 33%;脉搏波分析占13% - 23%;磁共振成像和颈动脉超声检查占0% - 10%。通过利用大数据和机器学习来改进弗雷明汉风险评分,使我们能够纳入更广泛的生物医学数据和预测特征,提高个性化和准确性,并不断整合新数据和知识,最终目标是改善心血管疾病管理中的准确预测、早期检测和早期干预。我们的分析流程和经过训练的分类器可在https://github.com/LivingMatterLab/CardiovascularDiseaseClassification上免费获取。

https://cdn.ncbi.nlm.nih.gov/pmc/blobs/c09a/11333928/35684b84a874/fphys-15-1339866-g001.jpg

文献AI研究员

20分钟写一篇综述,助力文献阅读效率提升50倍。

立即体验

用中文搜PubMed

大模型驱动的PubMed中文搜索引擎

马上搜索

文档翻译

学术文献翻译模型,支持多种主流文档格式。

立即体验