Suppr超能文献

针刺调节失眠障碍患者情绪网络静息态功能连接:一项随机对照试验和 fMRI 研究。

Acupuncture modulates emotional network resting-state functional connectivity in patients with insomnia disorder: a randomized controlled trial and fMRI study.

机构信息

Department of Acupuncture and Moxibustion, Beijing Key Laboratory of Acupuncture Neuromodulation, Beijing Hospital of Traditional Chinese Medicine, Capital Medical University, Beijing, 100010, China.

School of Traditional Chinese Medicine, Capital Medical University, Beijing, 100069, China.

出版信息

BMC Complement Med Ther. 2024 Aug 21;24(1):311. doi: 10.1186/s12906-024-04612-0.

Abstract

BACKGROUND

Insomnia disorder (ID) is one of the most common sleep problems, usually accompanied by anxiety and depression symptoms. Functional magnetic resonance imaging (fMRI) study suggests that both poor sleep quality and negative emotion are linked to the dysregulation of brain network related to emotion processing in ID patients. Acupuncture therapy has been proven effective in improving sleep quality and mood of ID patients, but the involved neurobiological mechanism remains unclear. We aimed to investigate the modulation effect of acupuncture on resting-state functional connectivity (rsFC) of the emotional network (EN) in patients experiencing insomnia.

METHODS

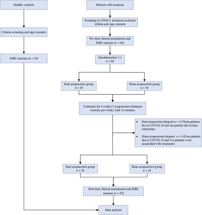
A total of 30 healthy controls (HCs) and 60 ID patients were enrolled in this study. Sixty ID patients were randomly assigned to real and sham acupuncture groups and attended resting-state fMRI scans before and after 4 weeks of acupuncture treatment. HCs completed an MRI/fMRI scan at baseline. The rsFC values within EN were calculated, and Hamilton Anxiety Scale (HAMA), Hamilton Depression Scale (HAMD), Pittsburgh Sleep Quality Index (PSQI), Hyperarousal Scale (HAS), and actigraphy data were collected for clinical efficacy evaluation.

RESULTS

Resting-state FC analysis showed abnormalities in rsFC centered on the thalamus and dorsolateral prefrontal cortex within EN of ID patients compared to HCs. After real acupuncture treatment, rsFC of the anterior cingulate cortex, hippocampus, and amygdala were increased compared with the sham acupuncture group (p < 0.05, FDR corrected). In real acupuncture group, the rsFC value was decreased between left amygdala and left thalamus after 4 weeks of treatment compared with baseline. A trend of correlation was found that the increased rsFC value between the right amygdala and left hippocampus was positively correlated with the decreased HAMA scores across all ID patients, and the decreased left amygdala rsFC value with the left thalamus was negatively correlated with the increased sleep efficiency in the real acupuncture group.

CONCLUSION

Our findings showed that real acupuncture could produce a positive effect on modulating rsFC within network related to emotion processing in ID patients, which may illustrate the central mechanism underlying acupuncture for insomnia in improving sleep quality and emotion regulation.

TRIAL REGISTRATION

http://www.chictr.org.cn ., ChiCTR1800015282, 20/03/2018.

摘要

背景

失眠障碍(ID)是最常见的睡眠问题之一,通常伴有焦虑和抑郁症状。功能磁共振成像(fMRI)研究表明,睡眠质量差和负面情绪都与 ID 患者情绪处理相关的脑网络失调有关。针灸疗法已被证明能有效改善 ID 患者的睡眠质量和情绪,但涉及的神经生物学机制尚不清楚。我们旨在研究针刺对失眠患者静息态功能连接(rsFC)的调节作用。

方法

本研究共纳入 30 名健康对照者(HCs)和 60 名 ID 患者。60 名 ID 患者被随机分为真实和假针刺组,并在 4 周的针刺治疗前后进行静息态 fMRI 扫描。HCs 在基线时完成 MRI/fMRI 扫描。计算了情绪网络(EN)内的 rsFC 值,并收集了汉密尔顿焦虑量表(HAMA)、汉密尔顿抑郁量表(HAMD)、匹兹堡睡眠质量指数(PSQI)、高觉醒量表(HAS)和活动记录仪数据以进行临床疗效评估。

结果

与 HCs 相比,ID 患者的静息态 FC 分析显示,以丘脑和背外侧前额叶为中心的 rsFC 存在异常。与假针刺组相比,真针刺治疗后,前扣带回皮质、海马和杏仁核的 rsFC 增加(p < 0.05, FDR 校正)。在真针刺组中,与基线相比,治疗 4 周后,左侧杏仁核和左侧丘脑之间的 rsFC 值降低。趋势相关性表明,所有 ID 患者中,右侧杏仁核和左侧海马之间 rsFC 值的增加与 HAMA 评分的降低呈正相关,而真针刺组中左侧杏仁核 rsFC 值与左侧丘脑的降低与睡眠效率的提高呈负相关。

结论

我们的研究结果表明,真针刺治疗可对 ID 患者情绪处理相关网络内的 rsFC 产生积极影响,这可能说明了针刺治疗失眠改善睡眠质量和情绪调节的中枢机制。

试验注册

http://www.chictr.org.cn , ChiCTR1800015282,2018 年 3 月 20 日。

https://cdn.ncbi.nlm.nih.gov/pmc/blobs/3a55/11340108/4bb522249fb6/12906_2024_4612_Fig1_HTML.jpg

文献AI研究员

20分钟写一篇综述,助力文献阅读效率提升50倍。

立即体验

用中文搜PubMed

大模型驱动的PubMed中文搜索引擎

马上搜索

文档翻译

学术文献翻译模型,支持多种主流文档格式。

立即体验