Suppr超能文献

整合素连接激酶通过 mTOR 信号通路控制牙髓干细胞衰老。

Integrin-linked kinase control dental pulp stem cell senescence via the mTOR signaling pathway.

机构信息

Department of Oral Surgery, Shanghai Ninth People's Hospital, College of Stomatology, Shanghai Jiao Tong University School of Medicine; National Clinical Research Center for Oral Diseases Shanghai Key Laboratory of Stomatology and Shanghai Research Institute of Stomatology, Shanghai 200011, People's Republic of China.

Institute of Stomatology, School and Hospital of Stomatology, Wenzhou Medical University, Wenzhou 325027, People's Republic of China.

出版信息

Stem Cells. 2024 Oct 9;42(10):861-873. doi: 10.1093/stmcls/sxae047.

Abstract

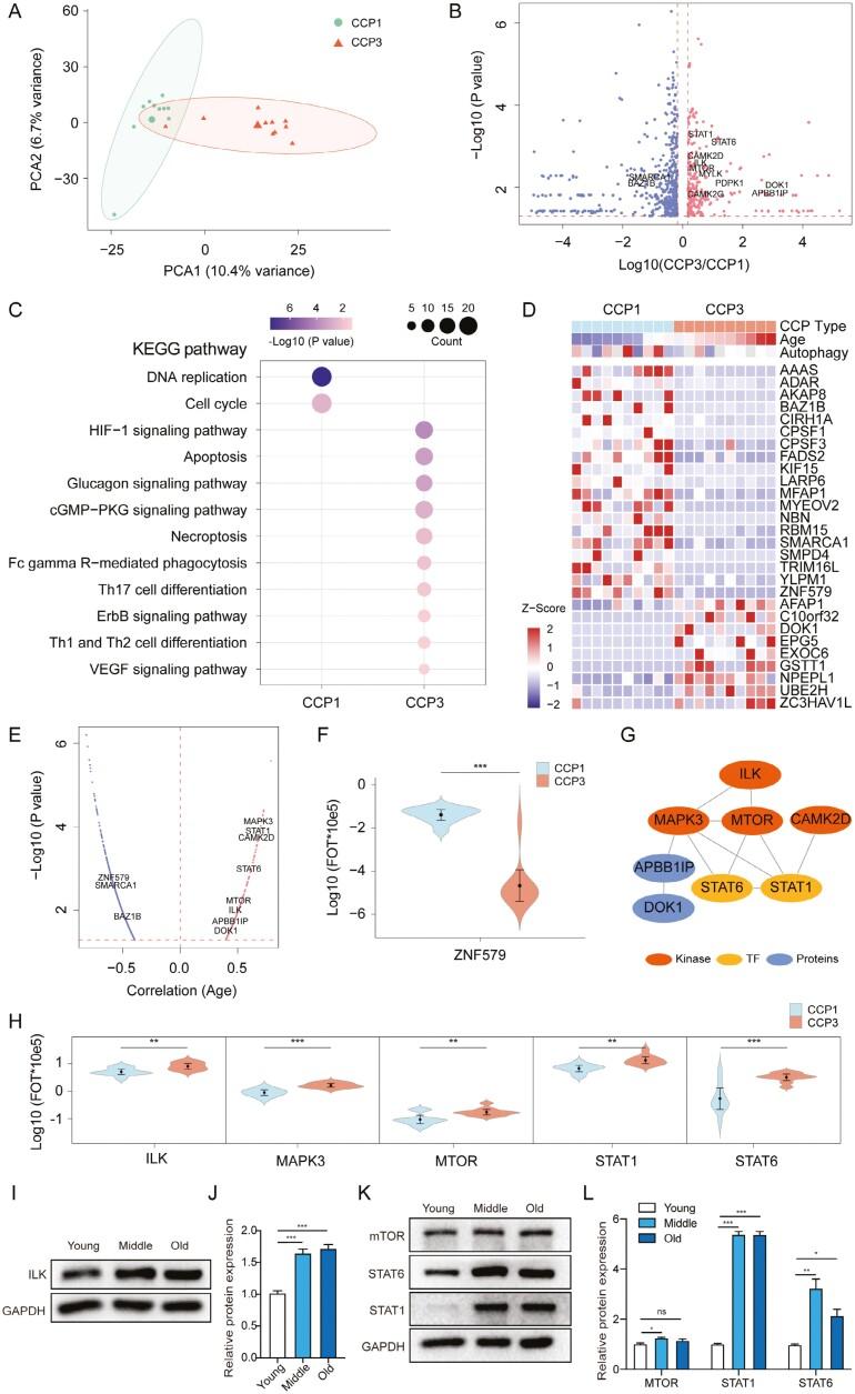
Human dental pulp stem cells (HDPSCs) showed an age-dependent decline in proliferation and differentiation capacity. Decline in proliferation and differentiation capacity affects the dental stromal tissue homeostasis and impairs the regenerative capability of HDPSCs. However, which age-correlated proteins regulate the senescence of HDPSCs remain unknown. Our study investigated the proteomic characteristics of HDPSCs isolated from subjects of different ages and explored the molecular mechanism of age-related changes in HDPSCs. Our study showed that the proliferation and osteogenic differentiation of HDPSCs were decreased, while the expression of aging-related genes (p21, p53) and proportion of senescence-associated β-galactosidase (SA-β-gal)-positive cells were increased with aging. The bioinformatic analysis identified that significant proteins positively correlated with age were enriched in response to the mammalian target of rapamycin (mTOR) signaling pathway (ILK, MAPK3, mTOR, STAT1, and STAT3). We demonstrated that OSU-T315, an inhibitor of integrin-linked kinase (ILK), rejuvenated aged HDPSCs, similar to rapamycin (an inhibitor of mTOR). Treatment with OSU-T315 decreased the expression of aging-related genes (p21, p53) and proportion of SA-β-gal-positive cells in HDPSCs isolated from old (O-HDPSCs). Additionally, OSU-T315 promoted the osteoblastic differentiation capacity of O-HDPSCs in vitro and bone regeneration of O-HDPSCs in rat calvarial bone defects model. Our study indicated that the proliferation and osteoblastic differentiation of HDPSCs were impaired with aging. Notably, the ILK/AKT/mTOR/STAT1 signaling pathway may be a major factor in the regulation of HDPSC senescence, which help to provide interventions for HDPSC senescence.

摘要

人牙髓干细胞(HDPSCs)的增殖和分化能力随年龄增长而下降。增殖和分化能力的下降会影响牙基质组织的稳态,并损害 HDPSCs 的再生能力。然而,哪些与年龄相关的蛋白调节 HDPSCs 的衰老仍然未知。我们的研究调查了来自不同年龄供体分离的 HDPSCs 的蛋白质组学特征,并探讨了 HDPSCs 与年龄相关变化的分子机制。我们的研究表明,HDPSCs 的增殖和成骨分化能力降低,而衰老相关基因(p21、p53)的表达和衰老相关β-半乳糖苷酶(SA-β-gal)阳性细胞的比例随着年龄的增长而增加。生物信息学分析表明,与年龄呈显著正相关的显著蛋白富集在雷帕霉素靶蛋白(mTOR)信号通路(ILK、MAPK3、mTOR、STAT1 和 STAT3)中。我们证明,整合素连接激酶(ILK)抑制剂 OSU-T315 类似于雷帕霉素(mTOR 抑制剂),可使衰老的 HDPSCs 恢复活力。用 OSU-T315 处理可降低衰老相关基因(p21、p53)的表达和 SA-β-gal 阳性细胞在来自老年(O-HDPSCs)的 HDPSCs 中的比例。此外,OSU-T315 促进了 O-HDPSCs 的成骨分化能力,并在大鼠颅骨骨缺损模型中促进了 O-HDPSCs 的骨再生。我们的研究表明,HDPSCs 的增殖和成骨分化能力随年龄增长而受损。值得注意的是,ILK/AKT/mTOR/STAT1 信号通路可能是调节 HDPSC 衰老的主要因素,这有助于为 HDPSC 衰老提供干预措施。

https://cdn.ncbi.nlm.nih.gov/pmc/blobs/cc3c/11464141/9561b6a65c91/sxae047_fig7.jpg

文献AI研究员

20分钟写一篇综述,助力文献阅读效率提升50倍。

立即体验

用中文搜PubMed

大模型驱动的PubMed中文搜索引擎

马上搜索

文档翻译

学术文献翻译模型,支持多种主流文档格式。

立即体验