Suppr超能文献

从测序到验证:基于二代测序技术对甲状腺乳头状癌血浆微小RNA的探索

From sequencing to validation: NGS-based exploration of plasma miRNA in papillary thyroid carcinoma.

作者信息

Cui WangPeng, Xuan Tao, Liao Tian, Wang Yu

机构信息

Department of Head and Neck Surgery, Fudan University Shanghai Cancer Center, Fudan University, Shanghai, China.

Department of Oncology, Shanghai Medical College, Fudan University, Shanghai, China.

出版信息

Front Oncol. 2024 Aug 7;14:1410110. doi: 10.3389/fonc.2024.1410110. eCollection 2024.

Abstract

OBJECTIVE

A non-invasive method using plasma microRNAs provides new insights into thyroid cancer diagnosis. The objective of this study was to discover potential circulating biomarkers of papillary thyroid carcinoma (PTC) through the analysis of plasma miRNAs using next-generation sequencing (NGS).

METHODS

Plasma miRNAs were isolated from peripheral blood samples collected from healthy individuals, patients diagnosed with PTC, and those with benign thyroid nodules. The Illumina NovaSeq 6000 platform was employed to establish the miRNA expression profiles. Candidate miRNAs for diagnostic purposes were identified utilizing the Random Forest (RF) algorithm. The selected miRNAs were subsequently validated in an independent validation set using RT-qPCR.

RESULTS

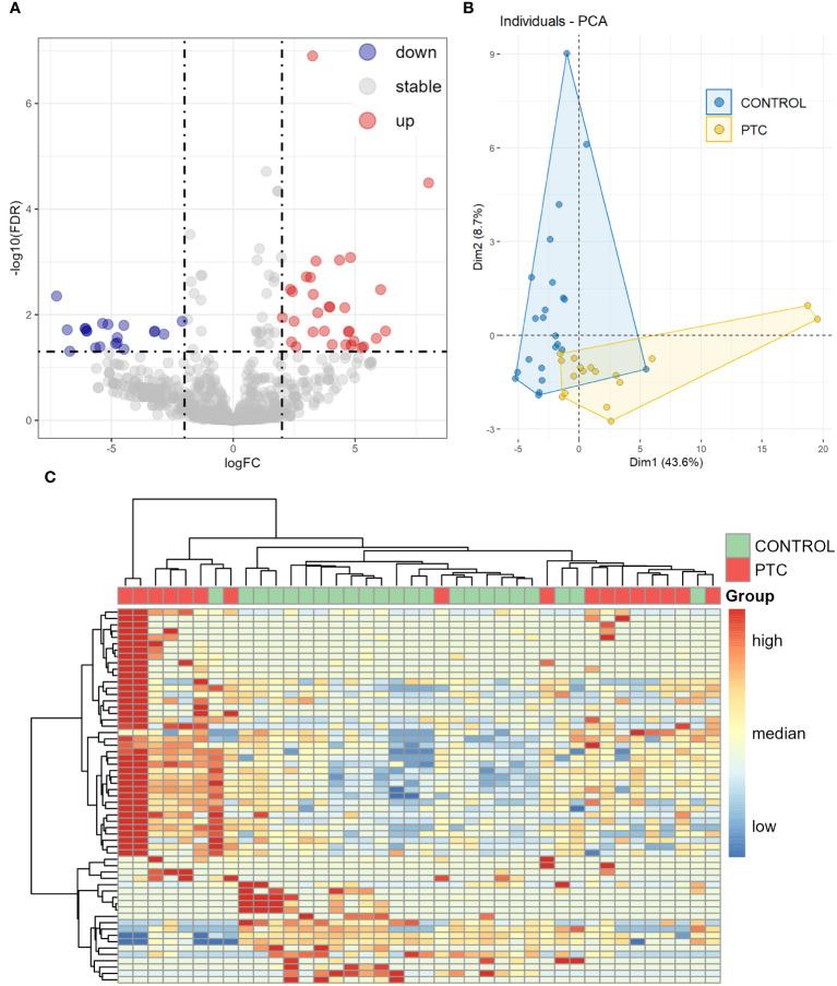
NGS results revealed consistent plasma miRNA expression patterns among healthy individuals and patients with benign thyroid nodules in the discovery set (6 healthy cases, 17 benign cases), while differing significantly from those observed in the PTC group (17 PTC cases). Seven miRNAs exhibiting significant expression differences were identified and utilized to construct an RF classifier. Receiver operating characteristic (ROC) analysis for PTC diagnosis, and the area under the curve (AUC) was 0.978. Subsequent KEGG and GO analyses of the target genes associated with these 7 miRNAs highlighted pathways relevant to tumors and the cell cycle. Independent validation through RT-qPCR in a separate cohort (15 CONTROL, 15 PTC groups) underscored hsa-miR-301a-3p and hsa-miR-195-5p as promising candidates for PTC diagnosis.

CONCLUSION

In conclusion, our study established a seven-miRNA panel in plasma by Random Forest algorithm with significant performance in discriminating PTC from healthy or benign group. , in plasma have potential for further study in the diagnosis of PTC in Asian ethnic.

摘要

目的

一种使用血浆微小RNA的非侵入性方法为甲状腺癌诊断提供了新的见解。本研究的目的是通过使用下一代测序(NGS)分析血浆微小RNA,发现甲状腺乳头状癌(PTC)潜在的循环生物标志物。

方法

从健康个体、被诊断为PTC的患者以及患有良性甲状腺结节的患者采集的外周血样本中分离血浆微小RNA。采用Illumina NovaSeq 6000平台建立微小RNA表达谱。利用随机森林(RF)算法识别用于诊断目的的候选微小RNA。随后在独立验证集中使用RT-qPCR对所选微小RNA进行验证。

结果

NGS结果显示,在发现集(6例健康病例,17例良性病例)中,健康个体和患有良性甲状腺结节的患者血浆微小RNA表达模式一致,而与PTC组(17例PTC病例)中观察到的模式有显著差异。识别出7种表现出显著表达差异的微小RNA,并用于构建RF分类器。对PTC诊断进行受试者操作特征(ROC)分析,曲线下面积(AUC)为0.978。随后对与这7种微小RNA相关的靶基因进行KEGG和GO分析,突出了与肿瘤和细胞周期相关的途径。在另一个队列(15例对照,15例PTC组)中通过RT-qPCR进行的独立验证强调了hsa-miR-301a-3p和hsa-miR-195-5p作为PTC诊断的有前景的候选者。

结论

总之,我们的研究通过随机森林算法在血浆中建立了一个七微小RNA面板,在区分PTC与健康或良性组方面具有显著性能。血浆中的 在亚洲人种PTC诊断中具有进一步研究的潜力。

https://cdn.ncbi.nlm.nih.gov/pmc/blobs/59d5/11335555/22a1a6b288f9/fonc-14-1410110-g001.jpg

文献AI研究员

20分钟写一篇综述,助力文献阅读效率提升50倍。

立即体验

用中文搜PubMed

大模型驱动的PubMed中文搜索引擎

马上搜索

文档翻译

学术文献翻译模型,支持多种主流文档格式。

立即体验