Suppr超能文献

NUMB 通过抑制 BTRC 和失活 NF-κB 通路来减轻创伤后骨关节炎。

NUMB attenuates posttraumatic osteoarthritis by inhibiting BTRC and inactivating the NF-κB pathway.

机构信息

Department of Orthopedics, No.971 Hospital of PLA Navy, Qingdao, 266071, Shandong, China.

Department of Orthopaedics, Qingdao Hospital, University of Health and Rehabilitation Sciences (Qingdao Municipal Hospital), Qingdao, 266001, Shandong, China.

出版信息

J Orthop Surg Res. 2024 Aug 23;19(1):502. doi: 10.1186/s13018-024-04967-7.

Abstract

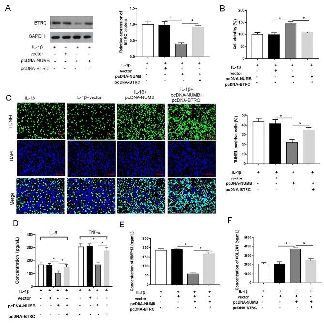
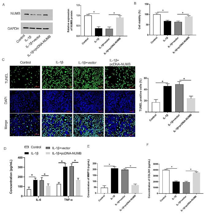
Posttraumatic osteoarthritis (PTOA) is closely related to the inflammatory response caused by mechanical injury and leads to joint degeneration. Herein, we aimed to evaluate the role and underlying mechanism of NUMB in PTOA progression. Anterior cruciate ligament transection (ACLT)-induced rats and interleukin (IL)-1β-treated chondrocytes were used as in vivo and in vitro models of PTOA, respectively. The NUMB overexpression plasmid (pcDNA-NUMB) was administered by intra-articular injection to PTOA model rats, and safranin O-fast green staining, the Osteoarthritis Research Society International (OARSI) scoring system, and HE staining were used to evaluate the severity of cartilage damage. The secretion of inflammatory cytokines (TNF-α, IL-1β, and IL-6) and chondrocyte-specific markers (MMP13 and COL2A1) was detected via ELISA. Cell viability and apoptosis were evaluated by MTT and TUNEL assays. NUMB was expressed at lower levels in ACLT-induced PTOA rats and in IL-1β-treated chondrocytes than in control rats and cells. NUMB overexpression enhanced cell viability and reduced cell apoptosis, inflammation and cartilage degradation in chondrocytes stimulated by IL-1β. NUMB bound to BTRC to promote p-IκBα expression, resulting in NF-κB pathway inactivation. BTRC overexpression reversed the promoting effect of NUMB overexpression on cell viability and the inhibitory effects of NUMB overexpression on apoptosis, inflammation and cartilage degradation in IL-1β-induced chondrocytes. In addition, overexpression of NUMB alleviated articular cartilage damage by repressing inflammation and cartilage degradation in ACLT-induced PTOA rats. Our data indicated that NUMB regulated PTOA progression through the BTRC/NF-κB pathway, which may be a viable therapeutic target in PTOA.

摘要

创伤后骨关节炎(PTOA)与机械损伤引起的炎症反应密切相关,导致关节退化。在此,我们旨在评估 NUMB 在 PTOA 进展中的作用和潜在机制。采用前交叉韧带切断(ACLT)诱导的大鼠和白细胞介素(IL)-1β处理的软骨细胞分别作为 PTOA 的体内和体外模型。通过关节内注射 NUMB 过表达质粒(pcDNA-NUMB)对 PTOA 模型大鼠进行 NUMB 过表达处理,并用番红 O-fast 绿染色、骨关节炎研究协会国际(OARSI)评分系统和 HE 染色评估软骨损伤的严重程度。通过 ELISA 检测炎症细胞因子(TNF-α、IL-1β 和 IL-6)和软骨细胞特异性标志物(MMP13 和 COL2A1)的分泌。通过 MTT 和 TUNEL 测定评估细胞活力和细胞凋亡。与对照大鼠和细胞相比,ACLT 诱导的 PTOA 大鼠和 IL-1β 处理的软骨细胞中 NUMB 的表达水平较低。NUMB 过表达增强了受 IL-1β 刺激的软骨细胞的活力并减少了细胞凋亡、炎症和软骨降解。NUMB 与 BTRC 结合以促进 p-IκBα 的表达,从而导致 NF-κB 通路失活。BTRC 过表达逆转了 NUMB 过表达对 IL-1β 诱导的软骨细胞活力的促进作用以及 NUMB 过表达对细胞凋亡、炎症和软骨降解的抑制作用。此外,NUMB 的过表达通过抑制 ACLT 诱导的 PTOA 大鼠中的炎症和软骨降解来减轻关节软骨损伤。我们的数据表明,NUMB 通过 BTRC/NF-κB 通路调节 PTOA 进展,这可能是 PTOA 的一种可行的治疗靶点。

https://cdn.ncbi.nlm.nih.gov/pmc/blobs/3899/11342479/5012e675bf68/13018_2024_4967_Fig1_HTML.jpg

文献AI研究员

20分钟写一篇综述,助力文献阅读效率提升50倍。

立即体验

用中文搜PubMed

大模型驱动的PubMed中文搜索引擎

马上搜索

文档翻译

学术文献翻译模型,支持多种主流文档格式。

立即体验