Suppr超能文献

多转录组学分析微血管侵犯相关恶性细胞并建立基于机器学习的肝细胞癌预后模型。

Multi-transcriptomics analysis of microvascular invasion-related malignant cells and development of a machine learning-based prognostic model in hepatocellular carcinoma.

机构信息

Center of Hepato-Pancreato-Biliary Surgery, The First Affiliated Hospital of Sun Yat-sen University, Guangzhou, Guangdong, China.

出版信息

Front Immunol. 2024 Aug 8;15:1436131. doi: 10.3389/fimmu.2024.1436131. eCollection 2024.

Abstract

BACKGROUND

Microvascular invasion (MVI) stands as a pivotal pathological hallmark of hepatocellular carcinoma (HCC), closely linked to unfavorable prognosis, early recurrence, and metastatic progression. However, the precise mechanistic underpinnings governing its onset and advancement remain elusive.

METHODS

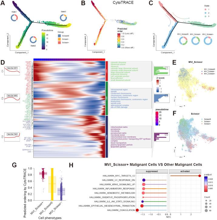
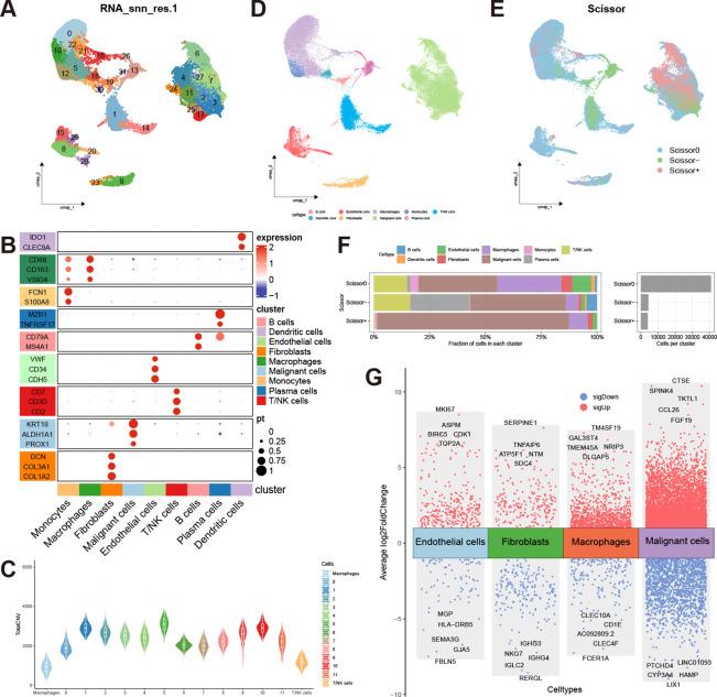
In this research, we downloaded bulk RNA-seq data from the TCGA and HCCDB repositories, single-cell RNA-seq data from the GEO database, and spatial transcriptomics data from the CNCB database. Leveraging the Scissor algorithm, we delineated prognosis-related cell subpopulations and discerned a distinct MVI-related malignant cell subtype. A comprehensive exploration of these malignant cell subpopulations was undertaken through pseudotime analysis and cell-cell communication scrutiny. Furthermore, we engineered a prognostic model grounded in MVI-related genes, employing 101 algorithm combinations integrated by 10 machine-learning algorithms on the TCGA training set. Rigorous evaluation ensued on internal testing sets and external validation sets, employing C-index, calibration curves, and decision curve analysis (DCA).

RESULTS

Pseudotime analysis indicated that malignant cells, showing a positive correlation with MVI, were primarily concentrated in the early to middle stages of differentiation, correlating with an unfavorable prognosis. Importantly, these cells showed significant enrichment in the MYC pathway and were involved in extensive interactions with diverse cell types via the MIF signaling pathway. The association of malignant cells with the MVI phenotype was corroborated through validation in spatial transcriptomics data. The prognostic model we devised demonstrated exceptional sensitivity and specificity, surpassing the performance of most previously published models. Calibration curves and DCA underscored the clinical utility of this model.

CONCLUSIONS

Through integrated multi-transcriptomics analysis, we delineated MVI-related malignant cells and elucidated their biological functions. This study provided novel insights for managing HCC, with the constructed prognostic model offering valuable support for clinical decision-making.

摘要

背景

微血管侵犯 (MVI) 是肝细胞癌 (HCC) 的关键病理标志,与不良预后、早期复发和转移进展密切相关。然而,其发生和进展的确切机制仍不清楚。

方法

本研究从 TCGA 和 HCCDB 数据库下载了批量 RNA-seq 数据,从 GEO 数据库下载了单细胞 RNA-seq 数据,从 CNCB 数据库下载了空间转录组学数据。利用 Scissor 算法,我们描绘了与预后相关的细胞亚群,并识别出了一个独特的与 MVI 相关的恶性细胞亚型。通过伪时间分析和细胞间通讯分析对这些恶性细胞亚群进行了全面研究。此外,我们基于 MVI 相关基因构建了一个预后模型,在 TCGA 训练集上使用 10 种机器学习算法的 101 种算法组合进行了构建。在内部测试集和外部验证集上进行了严格的评估,使用 C 指数、校准曲线和决策曲线分析 (DCA)。

结果

伪时间分析表明,与 MVI 呈正相关的恶性细胞主要集中在早期到中期分化阶段,与不良预后相关。重要的是,这些细胞在 MYC 通路中表现出显著的富集,并通过 MIF 信号通路与多种细胞类型进行广泛的相互作用。在空间转录组学数据中的验证进一步证实了恶性细胞与 MVI 表型的关联。我们构建的预后模型表现出出色的敏感性和特异性,超过了大多数先前发表的模型的性能。校准曲线和 DCA 强调了该模型的临床实用性。

结论

通过整合多转录组学分析,我们描绘了与 MVI 相关的恶性细胞,并阐明了它们的生物学功能。这项研究为管理 HCC 提供了新的见解,所构建的预后模型为临床决策提供了有价值的支持。

https://cdn.ncbi.nlm.nih.gov/pmc/blobs/942f/11338809/722882511cd3/fimmu-15-1436131-g001.jpg

文献AI研究员

20分钟写一篇综述,助力文献阅读效率提升50倍。

立即体验

用中文搜PubMed

大模型驱动的PubMed中文搜索引擎

马上搜索

文档翻译

学术文献翻译模型,支持多种主流文档格式。

立即体验