Suppr超能文献

替雷利珠单抗联合西妥昔单抗和伊立替康治疗难治性微卫星稳定和 RAS 野生型转移性结直肠癌的单臂 2 期研究。

Tislelizumab plus cetuximab and irinotecan in refractory microsatellite stable and RAS wild-type metastatic colorectal cancer: a single-arm phase 2 study.

机构信息

Department of Oncology, Zhongshan Hospital, Fudan University, 200032, Shanghai, China.

Cancer Center, Zhongshan Hospital, Fudan University, 200032, Shanghai, China.

出版信息

Nat Commun. 2024 Aug 23;15(1):7255. doi: 10.1038/s41467-024-51536-x.

Abstract

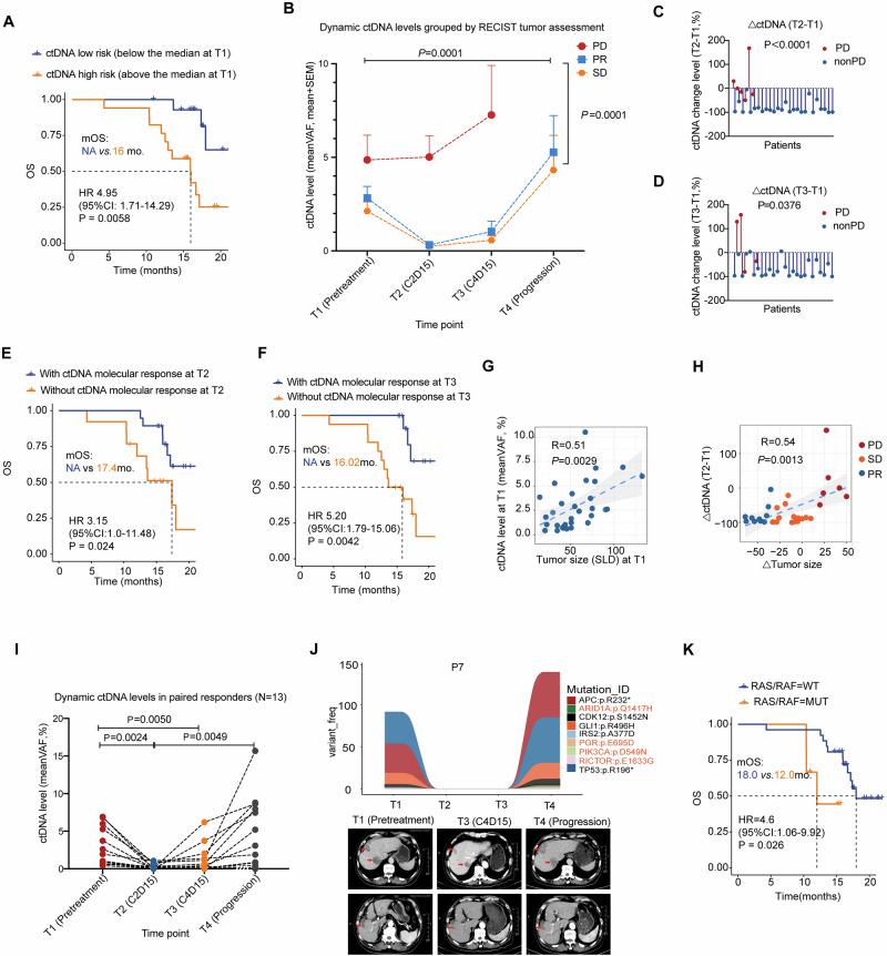
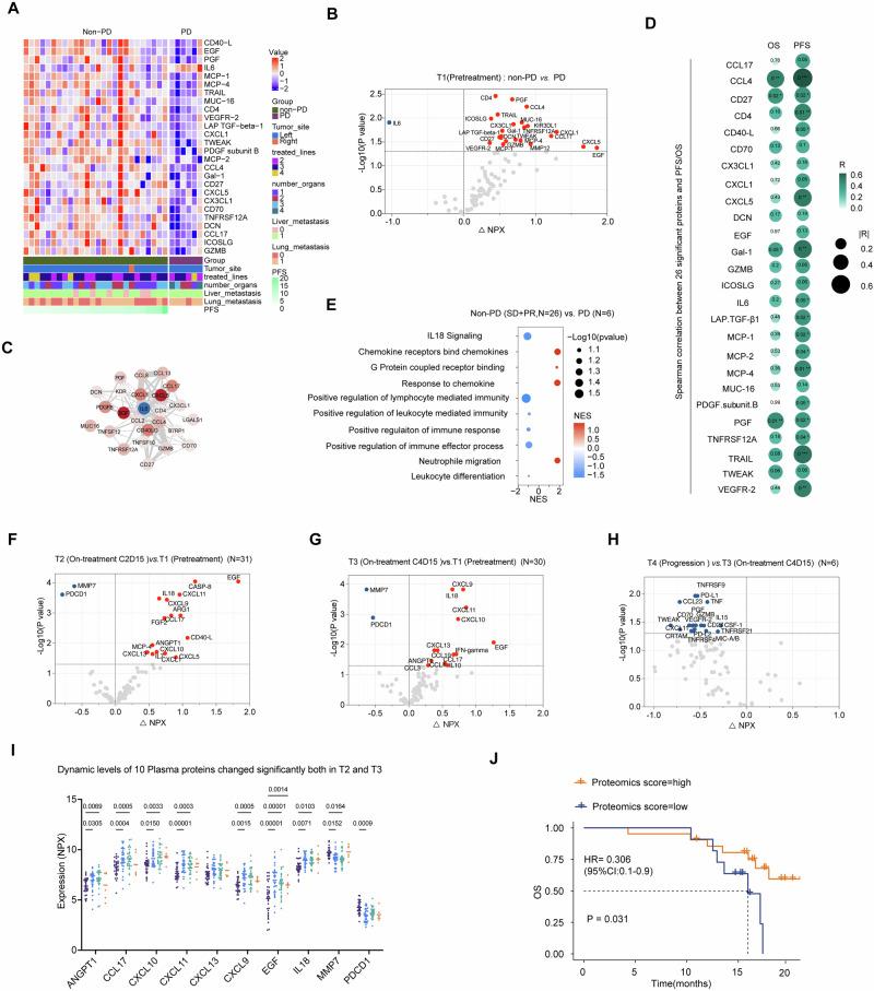
Immunotherapy confers little to no benefit in the treatment of microsatellite stable (MSS) metastatic colorectal cancer (mCRC). Mechanistic insights suggested that epidermal growth factor receptor (EGFR) antibody plus irinotecan might augment the tumor immune response in mCRC. Therefore, we conducted a proof-of-concept, single-arm, phase 2 study (ChiCTR identifier: ChiCTR2000035642) of a combination treatment regimen including tislelizumab (anti-PD-1), cetuximab (anti-EGFR) and irinotecan in 33 patients with MSS and RAS wild-type (WT) mCRC who were previously treated with ≥2 lines of therapy. The primary endpoint was met, with a confirmed objective response rate of 33%. As secondary endpoints, the disease control rate was 79%, and the median progression-free survival and overall survival were 7.3 and 17.4 months respectively. Among the 33 patients, 32 (97.0%) had treatment-related adverse events (AEs). Three (9.1%) reported grade ≥ 3 AEs, including rash (n = 1), neutropenia (n = 2). The post-hoc evaluation of dynamic circulating tumor DNA using next generation sequencing and the analysis of peripheral immune proteomics landscape using Olink revealed that lower variant allele frequency (VAF) at baseline, greater reduction in VAF on treatment, and a hot peripheral macroenvironment were associated with the treatment response independently. Our study showed the antitumor activity of tislelizumab, cetuximab, and irinotecan combination with a tolerable safety profile in previously treated MSS and RAS WT mCRC.

摘要

免疫疗法在治疗微卫星稳定(MSS)转移性结直肠癌(mCRC)方面几乎没有益处。机制研究表明,表皮生长因子受体(EGFR)抗体联合伊立替康可能增强 mCRC 的肿瘤免疫反应。因此,我们开展了一项概念验证、单臂、Ⅱ期研究(ChiCTR 标识符:ChiCTR2000035642),纳入了 33 例先前接受过≥2 线治疗的 MSS 和 RAS 野生型(WT)mCRC 患者,给予特瑞普利单抗(抗 PD-1)、西妥昔单抗(抗 EGFR)联合伊立替康的联合治疗方案。主要终点得到了满足,确认的客观缓解率为 33%。次要终点方面,疾病控制率为 79%,中位无进展生存期和总生存期分别为 7.3 个月和 17.4 个月。在 33 例患者中,有 32 例(97.0%)出现与治疗相关的不良事件(AE)。3 例(9.1%)报告了≥3 级的 AE,包括皮疹(n=1)、中性粒细胞减少(n=2)。采用下一代测序进行动态循环肿瘤 DNA 的事后评估,以及采用 Olink 分析外周免疫蛋白质组学图谱的结果显示,基线时较低的变异等位基因频率(VAF)、治疗时 VAF 的更大降幅、以及热的外周宏观环境与治疗反应独立相关。本研究显示,特瑞普利单抗、西妥昔单抗和伊立替康联合治疗方案在先前治疗过的 MSS 和 RAS WT mCRC 中具有抗肿瘤活性,且安全性可耐受。

https://cdn.ncbi.nlm.nih.gov/pmc/blobs/7537/11343749/1973f5dda70f/41467_2024_51536_Fig1_HTML.jpg

文献AI研究员

20分钟写一篇综述,助力文献阅读效率提升50倍。

立即体验

用中文搜PubMed

大模型驱动的PubMed中文搜索引擎

马上搜索

文档翻译

学术文献翻译模型,支持多种主流文档格式。

立即体验