Suppr超能文献

Nogo-B缺乏对非酒精性脂肪性肝病(NAFLD)小鼠的保护作用及其肠道微生物群和代谢的多组学分析

Protective effects of Nogo-B deficiency in NAFLD mice and its multiomics analysis of gut microbiology and metabolism.

作者信息

Dong Xu, Xiong Yu-Ting, He Tingting, Zheng Congyang, Li Junjie, Zhuang Yingjie, Xu Yingjie, Xiu Ye, Wu Zhixin, Zhao Xiaomei, Xiao Xiaohe, Bai Zhaofang, Gao Lili

机构信息

Medical School of Chinese PLA, Beijing, China.

Department of Gastroenterology, The Second Medical Center, Chinese PLA General Hospital, Beijing, China.

出版信息

Genes Nutr. 2024 Aug 24;19(1):17. doi: 10.1186/s12263-024-00754-5.

Abstract

BACKGROUND

Nonalcoholic fatty liver disease (NAFLD) is a prevalent chronic liver ailment that can lead to serious conditions such as cirrhosis and hepatocellular carcinoma. Hepatic Nogo-B regulates glucose and lipid metabolism, and its inhibition has been shown to be protective against metabolic syndrome. Increasing evidence suggests that imbalances in the gut microbiota (GM) and lipid metabolism disorders are significant contributors to NAFLD progression. Nevertheless, it is not yet known whether Nogo-B can affect NAFLD by influencing the gut microbiota and metabolites. Hence, the aim of the present study was to characterize this process and explore its possible underlying mechanisms.

METHODS

A NAFLD model was constructed by administering a high-fat diet (HFD) to Nogo-B and WT mice from the same litter, and body weight was measured weekly in each group. The glucose tolerance test (GTT) and insulin tolerance test (ITT) were performed to assess blood glucose levels. At the end of the 12-week period, samples of serum, liver, and intestinal contents were collected and used for serum biochemical marker and inflammatory factor detection; pathology evaluation; and gut microbiome and metabolomics analysis. Spearman's correlation analysis was performed to determine possible correlations between differential gut microbiota and differential serum metabolites between groups.

RESULTS

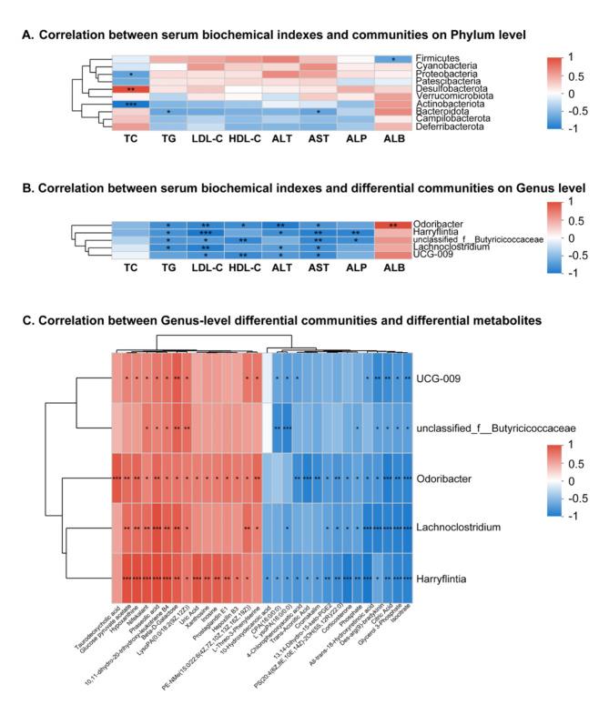
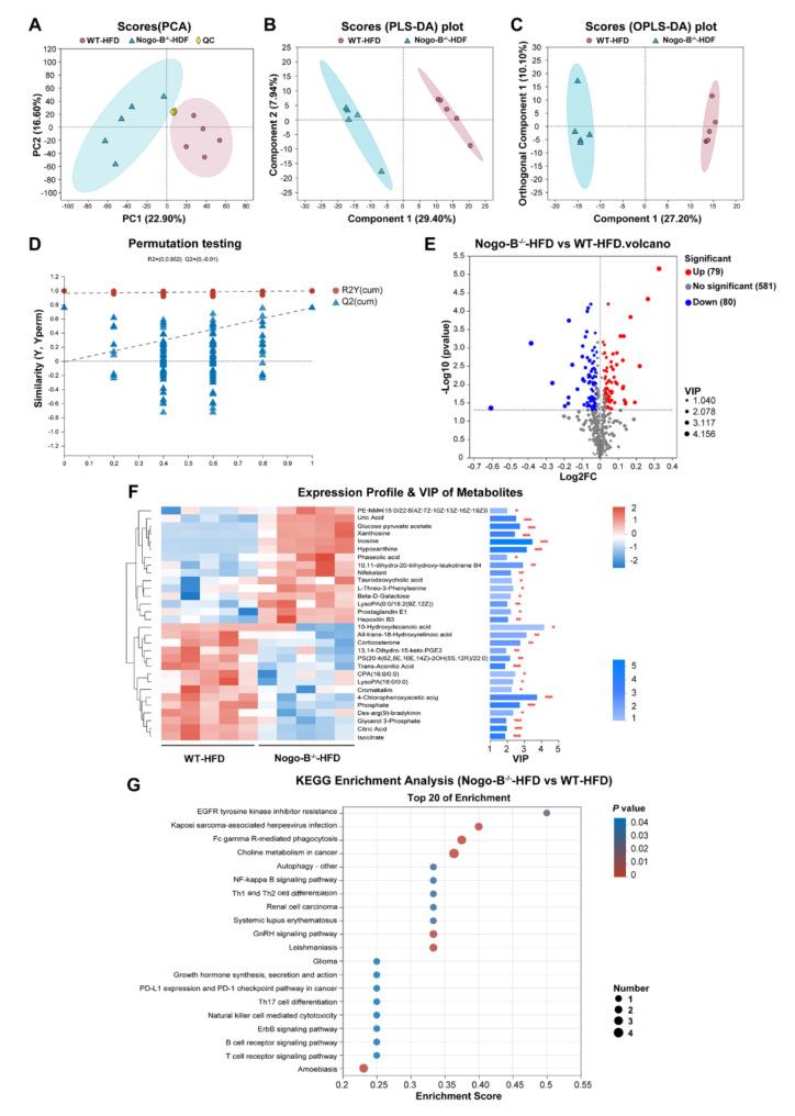
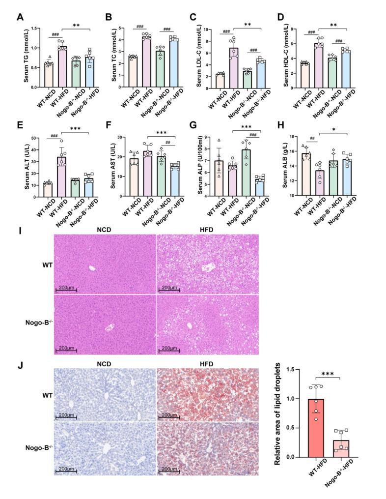
Nogo-B deficiency attenuated the effects of the HFD, including weight gain, liver weight gain, impaired glucose tolerance, hepatic steatosis, elevated serum lipid biochemicals levels, and liver function. Nogo-B deficiency suppressed M1 polarization and promoted M2 polarization, thus inhibiting inflammatory responses. Furthermore, Nogo-B-HFD-fed mice presented increased gut microbiota richness and diversity, decreased Firmicutes/Bacteroidota (F/B) ratios, and altered serum metabolites compared with those of WT-HFD-fed mice. During analysis, several differential gut microbiota, including Lachnoclostridium, Harryflintia, Odoribacter, UCG-009, and unclassified_f_Butyricoccaceae, were screened between groups. These microbiota were found to be positively correlated with upregulated purine metabolism and bile acid metabolites in Nogo-B deficiency, while they were negatively correlated with downregulated corticosterone and tricarboxylic acid cyclic metabolites in Nogo-B deficiency.

CONCLUSION

Nogo-B deficiency delayed NAFLD progression, as demonstrated by reduced hepatocellular lipid accumulation, attenuated inflammation and liver injury, and ameliorated gut microbiota dysbiosis and metabolic disorders. Importantly, Odoribacter was strongly positively correlated with ALB and taurodeoxycholic acid, suggesting that it played a considerable role in the influence of Nogo-B on the progression of NAFLD, a specific feature of NAFLD in Nogo-B mice. The regulation of bile acid metabolism by the gut microbiota may be a potential target for Nogo-B deficiency to ameliorate NAFLD.

摘要

背景

非酒精性脂肪性肝病(NAFLD)是一种常见的慢性肝脏疾病,可导致肝硬化和肝细胞癌等严重病症。肝脏中的Nogo-B调节葡萄糖和脂质代谢,其抑制作用已被证明对代谢综合征具有保护作用。越来越多的证据表明,肠道微生物群(GM)失衡和脂质代谢紊乱是NAFLD进展的重要因素。然而,尚不清楚Nogo-B是否能通过影响肠道微生物群和代谢产物来影响NAFLD。因此,本研究的目的是描述这一过程并探索其潜在机制。

方法

通过给同窝的Nogo-B基因敲除小鼠和野生型(WT)小鼠喂食高脂饮食(HFD)构建NAFLD模型,每周测量每组小鼠的体重。进行葡萄糖耐量试验(GTT)和胰岛素耐量试验(ITT)以评估血糖水平。在12周实验期结束时,收集血清、肝脏和肠道内容物样本,用于血清生化标志物和炎症因子检测、病理学评估以及肠道微生物组和代谢组学分析。进行Spearman相关性分析以确定组间差异肠道微生物群与差异血清代谢产物之间的可能相关性。

结果

Nogo-B基因缺失减弱了高脂饮食的影响,包括体重增加、肝脏重量增加、葡萄糖耐量受损、肝脂肪变性、血清脂质生化指标升高和肝功能异常。Nogo-B基因缺失抑制M1极化并促进M2极化,从而抑制炎症反应。此外,与野生型高脂饮食喂养的小鼠相比,Nogo-B基因敲除高脂饮食喂养的小鼠肠道微生物群丰富度和多样性增加,厚壁菌门/拟杆菌门(F/B)比率降低,血清代谢产物发生改变。在分析过程中,在两组之间筛选出几种差异肠道微生物群,包括拉克诺梭菌属、哈氏菌属、气味杆菌属、UCG-009和未分类的丁酸球菌科。这些微生物群被发现与Nogo-B基因缺失时嘌呤代谢和胆汁酸代谢产物上调呈正相关,而与Nogo-B基因缺失时皮质酮和三羧酸循环代谢产物下调呈负相关。

结论

Nogo-B基因缺失延缓了NAFLD的进展,表现为肝细胞脂质积累减少、炎症和肝损伤减轻、肠道微生物群失调和代谢紊乱改善。重要的是,气味杆菌属与白蛋白和牛磺去氧胆酸呈强正相关,表明它在Nogo-B对NAFLD进展的影响中起重要作用,这是Nogo-B基因敲除小鼠NAFLD的一个特征。肠道微生物群对胆汁酸代谢的调节可能是Nogo-B基因缺失改善NAFLD的潜在靶点。

https://cdn.ncbi.nlm.nih.gov/pmc/blobs/ad83/11344411/dc983fd1aec4/12263_2024_754_Fig1_HTML.jpg

文献AI研究员

20分钟写一篇综述,助力文献阅读效率提升50倍。

立即体验

用中文搜PubMed

大模型驱动的PubMed中文搜索引擎

马上搜索

文档翻译

学术文献翻译模型,支持多种主流文档格式。

立即体验