Suppr超能文献

微塑料和肠道微生物群对中国三江并流地区滇金丝猴的影响。

Microplastics and gut microbiomes impact on Yunnan snub-nosed monkeys in the Three Parallel Rivers region in China.

作者信息

Xia Wancai, Zhou Jiajie, Lu Zhongwei, Li Liang, Zhang Yuan, Fan Shiyuan, Krzton Ali, Li Dayong

机构信息

Key Laboratory of Southwest China Wildlife Resources Conservation (Ministry of Education), China West Normal University, Nanchong, China.

Liziping Giant Panda's Ecology and Conservation Observation and Research Station of Sichuan Province, Science and Technology Department of Sichuan Province, Chengdu, China.

出版信息

Front Microbiol. 2024 Aug 12;15:1449522. doi: 10.3389/fmicb.2024.1449522. eCollection 2024.

Abstract

BACKGROUND

Microplastics (MPs) has been rapidly increasing and interacting with wildlife. As the highest altitudes inhabited non-human primate, Yunnan snub-nosed monkey () have been proven to be an umbrella and flagship species to indicate ecosystem changes and help develop environmental management strategies. In this study, we aimed to investigate the behavioral and ecological reasons for the types, content and differences of MPs in the feces of , and explored the effects of MPs on gut microbiome of .

METHODS

We used the Agilent 8700 LDIR to identify the abundance and size distribution of MPs in fecal samples, and then analyzed the causes of differences in MPs content by combining data from different populations (wild group, provisioned wild group) and dominance hierarchy. At the same times, the relationships were investigated between gut microbiome diversity and MPs content.

RESULTS

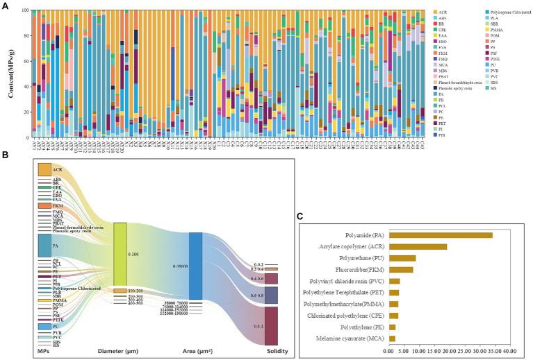
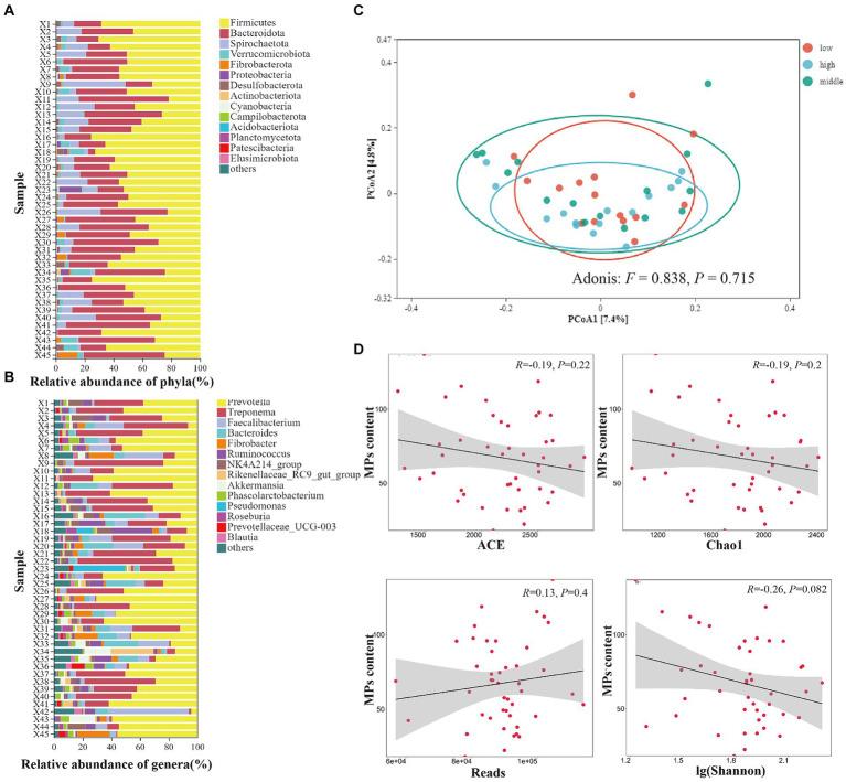
We first demonstrate MPs ingestion by , which highlights the potential impacts of MPs pollution in such high-altitude, inaccessible protected areas. A total of 36 types of MPs were detected, with an average of 75.263 ± 58.141MPs/g. Food provisioning and tourism significantly increased the content of MPs in the feces of , but tourism alone did not significantly increase the content of MPs as food provisioning. At the same time, the study found that there was no significant difference in the content of MPs between different sex groups, however, the feces MPs content of adult was significantly lower than that of juvenile, and the social dominance hierarchies among OMUs was positively correlated with the exposure of MPs. The current level of MPs pollution did not cause gut microbiome dysbiosis of .

CONCLUSION

Our study proved from behavioral and ecological perspectives that the exposure to MPs was related to provisioned food, and was closely related to dominance hierarchy and age. From the perspective of intestinal microbiology, it was proved that the current intake of MPs did not cause gut microbiome dysbiosis of . Our study provided scientific basis for formulating effective protection measures and promoting the effective protection of rare and endangered animals.

摘要

背景

微塑料(MPs)数量一直在迅速增加,并与野生动物相互作用。作为栖息在最高海拔地区的非人类灵长类动物,滇金丝猴已被证明是指示生态系统变化和帮助制定环境管理策略的伞护种和旗舰物种。在本研究中,我们旨在调查滇金丝猴粪便中微塑料的类型、含量及差异的行为和生态原因,并探讨微塑料对滇金丝猴肠道微生物群的影响。

方法

我们使用安捷伦8700 LDIR来识别粪便样本中微塑料的丰度和大小分布,然后结合不同种群(野生组、投食野生组)和优势等级的数据来分析微塑料含量差异的原因。同时,研究肠道微生物群多样性与微塑料含量之间的关系。

结果

我们首次证明滇金丝猴摄入了微塑料,这凸显了微塑料污染在如此高海拔、难以进入的保护区的潜在影响。共检测到36种微塑料,平均含量为75.263±58.141个/克。投食和旅游显著增加了滇金丝猴粪便中微塑料的含量,但单独的旅游并没有像投食那样显著增加微塑料的含量。同时,研究发现不同性别组之间微塑料的含量没有显著差异,然而,成年滇金丝猴粪便中的微塑料含量显著低于幼年滇金丝猴,并且一雄多雌单元之间的社会优势等级与微塑料的暴露呈正相关。目前的微塑料污染水平并未导致滇金丝猴肠道微生物群失调。

结论

我们的研究从行为和生态角度证明,滇金丝猴接触微塑料与投食有关,并且与优势等级和年龄密切相关。从肠道微生物学角度证明,目前微塑料的摄入量并未导致滇金丝猴肠道微生物群失调。我们的研究为制定有效的保护措施和促进珍稀濒危动物的有效保护提供了科学依据。

https://cdn.ncbi.nlm.nih.gov/pmc/blobs/406c/11346417/a092943c8b23/fmicb-15-1449522-g001.jpg

文献AI研究员

20分钟写一篇综述,助力文献阅读效率提升50倍。

立即体验

用中文搜PubMed

大模型驱动的PubMed中文搜索引擎

马上搜索

文档翻译

学术文献翻译模型,支持多种主流文档格式。

立即体验