Suppr超能文献

雷佛菌素是一种新型质粒编码的环形细菌素,由 产生,对许多革兰氏阳性食源性病原体具有广谱活性。

Raffinocyclicin is a novel plasmid-encoded circular bacteriocin produced by with broad-spectrum activity against many gram-positive food pathogens.

机构信息

APC Microbiome Ireland, University College Cork, Cork, Ireland.

Teagasc Food Research Centre, Cork, Ireland.

出版信息

Appl Environ Microbiol. 2024 Sep 18;90(9):e0080924. doi: 10.1128/aem.00809-24. Epub 2024 Aug 27.

Abstract

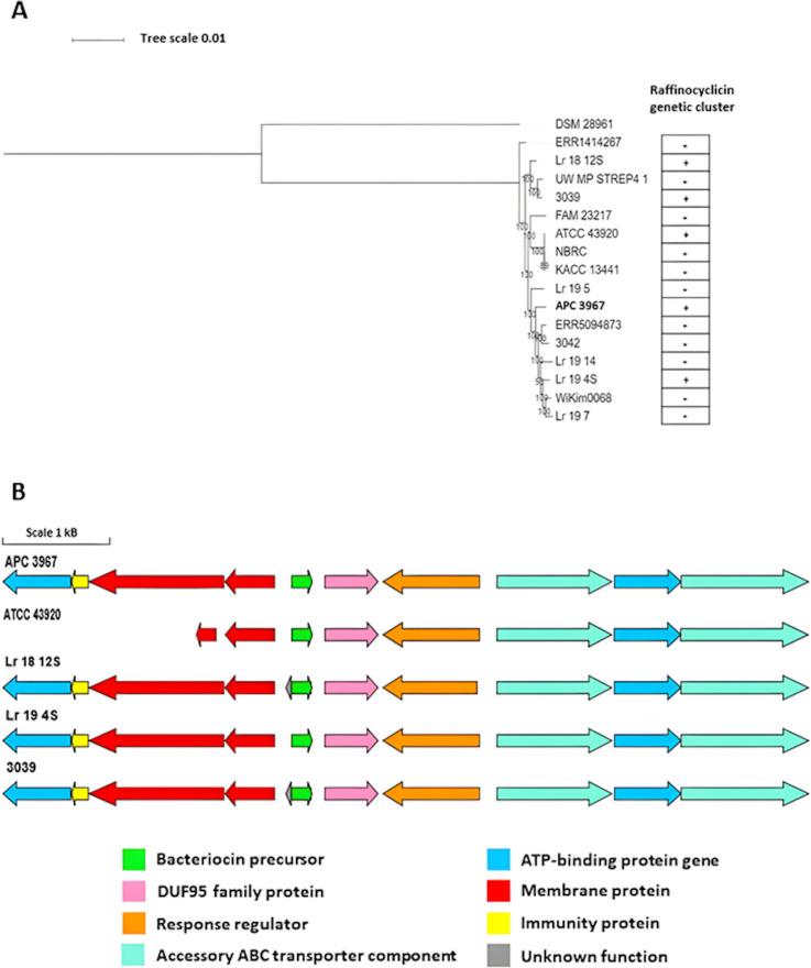
This study describes the discovery and characterization of raffinocyclicin, a novel plasmid-encoded circular bacteriocin, produced by the raw milk isolate APC 3967. This bacteriocin has a molecular mass of 6,092 Da and contains 61 amino acids with a three-amino acid leader peptide. It shows the highest identity to the circular bacteriocins bacicyclicin XIN-1 (42.62%), aureocyclicin 4185 (42.62%), and garvicin ML (41.53%). A broad inhibitory spectrum includes strains from , , , , , and , in addition to a pronounced inhibitory effect against and . It displays low sensitivity to trypsin, most likely as a result of its circular nature. The raffinocyclicin gene cluster is composed of 10 genes: 6 core genes, genes encoding an accessory three-component ABC transporter (), and a putative transcriptional regulator related to the MutR family. A lack of inhibitory activity in the cell-free supernatant combined with the pronounced activity of cell extracts suggests that the majority of raffinocyclicin is associated with the cell rather than being released to the extracellular environment. This is the first report of a bacteriocin produced by the species.IMPORTANCEThe present study aimed to characterize raffinocyclicin, a novel circular bacteriocin produced by the lactic acid bacteria APC 3967. Bacteriocins are generally cationic and hydrophobic peptides with antimicrobial activity, which present diverse biotechnological properties of interest for the food industry. Raffinocyclicin inhibits a wide range of bacteria, including foodborne pathogens, and is stable against different treatments which suggest its potential as a natural biopreservative. Whole-genome sequencing and the genetic analysis of the raffinocyclicin gene cluster showed that it is encoded by plasmid that could be used in the future to transfer the ability to produce the bacteriocin to other lactic acid bacteria for industrial applications. These results together highlight the potential of this novel antimicrobial as a biopreservative to be used by the food industry.

摘要

本研究描述了 raffinocyclicin 的发现和特性,它是一种新型质粒编码的环形细菌素,由生牛乳分离株 APC 3967 产生。这种细菌素有 6,092 Da 的分子量,包含 61 个氨基酸和一个三氨基酸前导肽。它与环形细菌素 bacicyclicin XIN-1(42.62%)、aureocyclicin 4185(42.62%)和 garvicin ML(41.53%)的同源性最高。广泛的抑制谱包括 、 、 、 、 和 中的菌株,此外,对 和 具有明显的抑制作用。它对胰蛋白酶的敏感性较低,这很可能是由于其环形结构。 raffinocyclicin 基因簇由 10 个基因组成:6 个核心基因、编码辅助三组分 ABC 转运蛋白()的基因和一个与 MutR 家族相关的假定转录调节因子。无细胞上清液中无抑制活性,而细胞提取物活性显著,表明 raffinocyclicin 大部分与细胞结合,而不是释放到细胞外环境中。这是首次报道由 种产生的细菌素。

重要性:本研究旨在表征由乳杆菌 APC 3967 产生的新型环形细菌素 raffinocyclicin。细菌素通常是具有抗菌活性的阳离子和疏水性肽,具有多种生物技术特性,对食品工业具有重要意义。 raffinocyclicin 抑制广泛的细菌,包括食源性病原体,并且对不同的处理稳定,这表明其作为天然生物防腐剂的潜力。全基因组测序和 raffinocyclicin 基因簇的遗传分析表明,它由质粒编码,将来可用于将产生细菌素的能力转移到其他用于工业应用的乳酸菌中。这些结果共同强调了这种新型抗菌剂作为食品工业用生物防腐剂的潜力。

https://cdn.ncbi.nlm.nih.gov/pmc/blobs/93ca/11409674/21b4b26f0c12/aem.00809-24.f001.jpg

文献AI研究员

20分钟写一篇综述,助力文献阅读效率提升50倍。

立即体验

用中文搜PubMed

大模型驱动的PubMed中文搜索引擎

马上搜索

文档翻译

学术文献翻译模型,支持多种主流文档格式。

立即体验