Suppr超能文献

肺巨核细胞吞噬吸入的空气传播颗粒,以促进肺内炎症和肺外分布。

Lung megakaryocytes engulf inhaled airborne particles to promote intrapulmonary inflammation and extrapulmonary distribution.

机构信息

State Key Laboratory of Environmental Chemistry and Ecotoxicology, Research Center for Eco-Environmental Sciences, Chinese Academy of Sciences, Beijing, 100085, P. R. China.

University of Chinese Academy of Sciences, Beijing, 100049, P. R. China.

出版信息

Nat Commun. 2024 Aug 27;15(1):7396. doi: 10.1038/s41467-024-51686-y.

Abstract

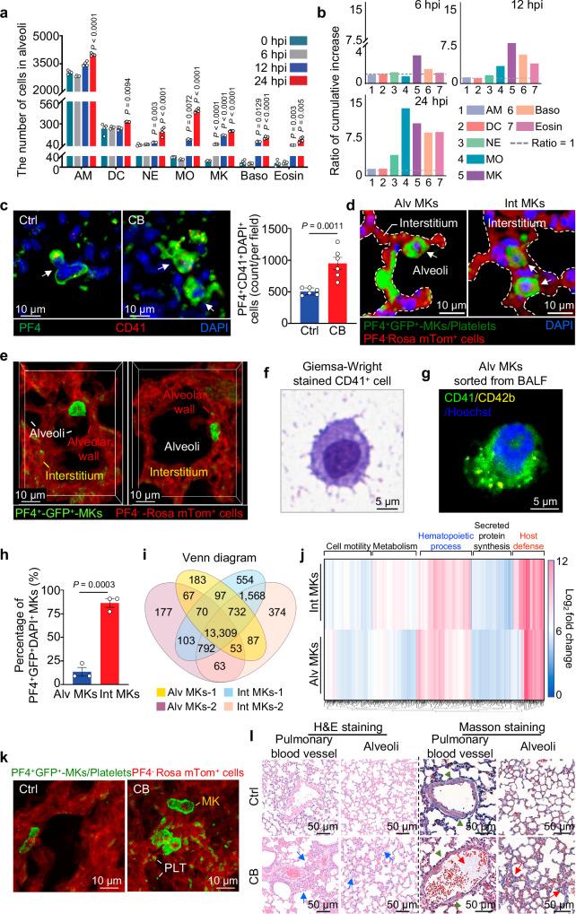
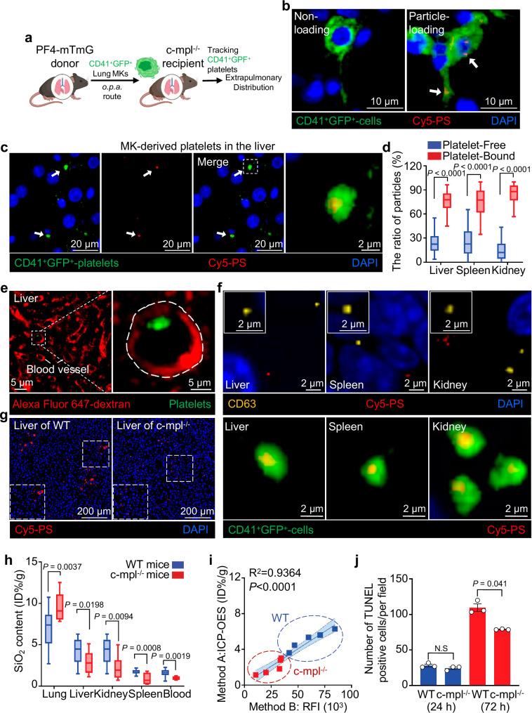
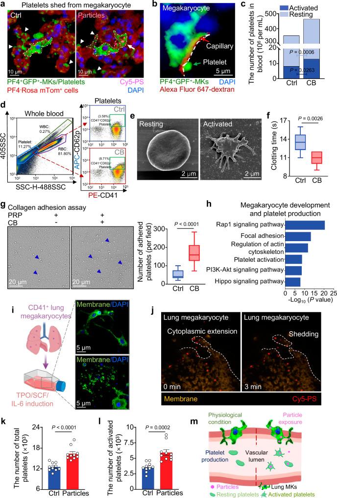
Many lung immune cells are known to respond to inhaled particulate matter. However, current known responses cannot explain how particles induce thrombosis in the lung and how they translocate to distant organs. Here, we demonstrate that lung megakaryocytes (MKs) in the alveolar and interstitial regions display location-determined characteristics and act as crucial responders to inhaled particles. They move rapidly to engulf particles and become activated with upregulation in inflammatory responses and thrombopoiesis. Comprehensive in vivo, in vitro and ex vivo results unraveled that MKs were involved in particle-induced lung damages and shed particle-containing platelets into blood circulation. Moreover, MK-derived platelets exhibited faster clotting, stronger adhesion than normal resting platelets, and inherited the engulfed particles from parent MKs to assist in extrapulmonary particle transportation. Our findings collectively highlight that the specific responses of MKs towards inhaled particles and their roles in facilitating the translocation of particles from the lungs to extrapulmonary organs for clearance.

摘要

许多肺部免疫细胞已知会对吸入的颗粒物作出反应。然而,目前已知的反应并不能解释颗粒如何在肺部引起血栓形成,以及它们如何转移到远处的器官。在这里,我们证明肺泡和间质区域的肺巨核细胞(MKs)表现出位置确定的特征,并作为对吸入颗粒的关键反应者。它们迅速移动以吞噬颗粒,并通过炎症反应和血栓生成的上调而被激活。全面的体内、体外和离体结果表明,MKs 参与了颗粒诱导的肺损伤,并将含有颗粒的血小板释放到血液循环中。此外,MK 衍生的血小板表现出比正常静止血小板更快的凝固、更强的粘附性,并且从母 MK 继承了吞噬的颗粒,以协助从肺部到肺外器官的颗粒转运。我们的研究结果共同强调了 MK 对吸入颗粒的特定反应及其在促进颗粒从肺部转移到肺外器官清除过程中的作用。

https://cdn.ncbi.nlm.nih.gov/pmc/blobs/c2b8/11349891/b1a2283012a0/41467_2024_51686_Fig1_HTML.jpg

文献AI研究员

20分钟写一篇综述,助力文献阅读效率提升50倍。

立即体验

用中文搜PubMed

大模型驱动的PubMed中文搜索引擎

马上搜索

文档翻译

学术文献翻译模型,支持多种主流文档格式。

立即体验