Suppr超能文献

荚膜多糖 Psl 和 Pel 在 抵抗次氯酸钠和过氧化氢等氧化应激因子中的作用。

The role of exopolysaccharides Psl and Pel in resistance of to the oxidative stressors sodium hypochlorite and hydrogen peroxide.

机构信息

Department of Health Sciences, Carleton University, Ottawa, Ontario, Canada.

Program in Medicine, Research Institute, The Hospital for Sick Children, Toronto, Ontario, Canada.

出版信息

Microbiol Spectr. 2024 Oct 3;12(10):e0092224. doi: 10.1128/spectrum.00922-24. Epub 2024 Aug 28.

Abstract

UNLABELLED

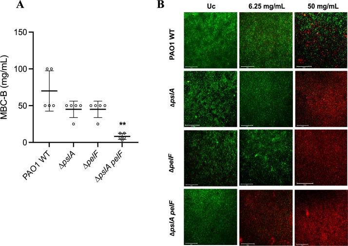
is well-known for its antimicrobial resistance and the ability to survive in harsh environmental conditions due to an abundance of resistance mechanisms, including the formation of biofilms and the production of exopolysaccharides. Exopolysaccharides are among the major components of the extracellular matrix in biofilms and aggregates of . Although their contribution to antibiotic resistance has been previously shown, their roles in resistance to oxidative stressors remain largely elusive. Here, we studied the function of the exopolysaccharides Psl and Pel in the resistance of to the commonly used disinfectants and strong oxidizing agents NaOCl and HO. We observed that the simultaneous inactivation of Psl and Pel in PAO1 mutant strain ∆ resulted in a significant increase in susceptibility to both NaOCl and HO. Further analyses revealed that Pel is more important for oxidative stress resistance in and that the form of Pel (i.e., cell-associated or cell-free) did not affect NaOCl susceptibility. Additionally, we show that Psl/Pel-negative strains are protected against oxidative stress in co-culture biofilms with PAO1 WT. Taken together, our results demonstrate that the EPS matrix and, more specifically, Pel exhibit protective functions against oxidative stressors such as NaOCl and HO in .

IMPORTANCE

Biofilms are microbial communities of cells embedded in a self-produced polymeric matrix composed of polysaccharides, proteins, lipids, and extracellular DNA. Biofilm bacteria have been shown to possess unique characteristics, including increased stress resistance and higher antimicrobial tolerance, leading to failures in bacterial eradication during chronic infections or in technical settings, including drinking and wastewater industries. Previous studies have shown that in addition to conferring structure and stability to biofilms, the polysaccharides Psl and Pel are also involved in antibiotic resistance. This work provides evidence that these biofilm matrix components also contribute to the resistance of to oxidative stressors including the widely used disinfectant NaOCl. Understanding the mechanisms by which bacteria escape antimicrobial agents, including strong oxidants, is urgently needed in the fight against antimicrobial resistance and will help in developing new strategies to eliminate resistant strains in any environmental, industrial, and clinical setting.

摘要

未加标签

由于存在大量的耐药机制,包括生物膜的形成和胞外多糖的产生,因此它以其抗微生物耐药性和在恶劣环境条件下生存的能力而闻名。胞外多糖是生物膜和 聚集物细胞外基质的主要成分之一。尽管先前已经表明它们对抗生素耐药性的贡献,但它们在抵抗氧化应激因子方面的作用在很大程度上仍然难以捉摸。在这里,我们研究了胞外多糖 Psl 和 Pel 在 对常用消毒剂和强氧化剂 NaOCl 和 HO 的抵抗中的作用。我们观察到,在 PAO1 突变菌株 ∆ 中同时失活 Psl 和 Pel 会导致对 NaOCl 和 HO 的敏感性显著增加。进一步的分析表明,Pel 在 中对氧化应激的抵抗力更为重要,并且 Pel 的形式(即细胞相关或无细胞)并不影响 NaOCl 的敏感性。此外,我们表明,在与 PAO1 WT 的共培养生物膜中,Psl/Pel 阴性菌株免受氧化应激的影响。总之,我们的结果表明,EPS 基质,更具体地说是 Pel,在 中对 NaOCl 和 HO 等氧化应激因子表现出保护作用。

重要性

生物膜是细胞嵌入的微生物群落,嵌入在由多糖、蛋白质、脂质和细胞外 DNA 组成的自产生聚合物基质中。已经表明,生物膜细菌具有独特的特征,包括增加的应激抗性和更高的抗生素耐受性,从而导致慢性感染或技术环境(包括饮用水和废水行业)中细菌根除失败。先前的研究表明,除了为生物膜提供结构和稳定性外,多糖 Psl 和 Pel 还参与了抗生素耐药性。这项工作提供了证据表明,这些生物膜基质成分也有助于 对包括广泛使用的消毒剂 NaOCl 在内的氧化应激因子的抵抗力。了解细菌逃避抗菌剂(包括强氧化剂)的机制在对抗抗微生物耐药性方面非常紧迫,并且将有助于开发在任何环境、工业和临床环境中消除耐药菌株的新策略。

https://cdn.ncbi.nlm.nih.gov/pmc/blobs/7de3/11448232/70f79e7e85cb/spectrum.00922-24.f001.jpg

文献AI研究员

20分钟写一篇综述,助力文献阅读效率提升50倍。

立即体验

用中文搜PubMed

大模型驱动的PubMed中文搜索引擎

马上搜索

文档翻译

学术文献翻译模型,支持多种主流文档格式。

立即体验