Suppr超能文献

某植物中丹参酮和丹酚酸的含量测定及化学聚类分析

Content Determination and Chemical Clustering Analysis of Tanshinone and Salvianolic Acid in spp.

作者信息

Wang Feiyan, Bao Yufeng, Yang Furui, Yuan Lu, Han Xinchun, Huang Yanbo, Wei Yukun, Zhang Lei, Yang Zongqi, Yang Dongfeng

机构信息

Key Laboratory of Plant Secondary Metabolism and Regulation in Zhejiang Province, College of Life Sciences and Medicine, Zhejiang Sci-Tech University, Hangzhou 310018, China.

Eastern China Conservation Centre for Wild Endangered Plant Resources, Shanghai Chenshan Botanical Garden, Shanghai 200120, China.

出版信息

Metabolites. 2024 Aug 8;14(8):441. doi: 10.3390/metabo14080441.

Abstract

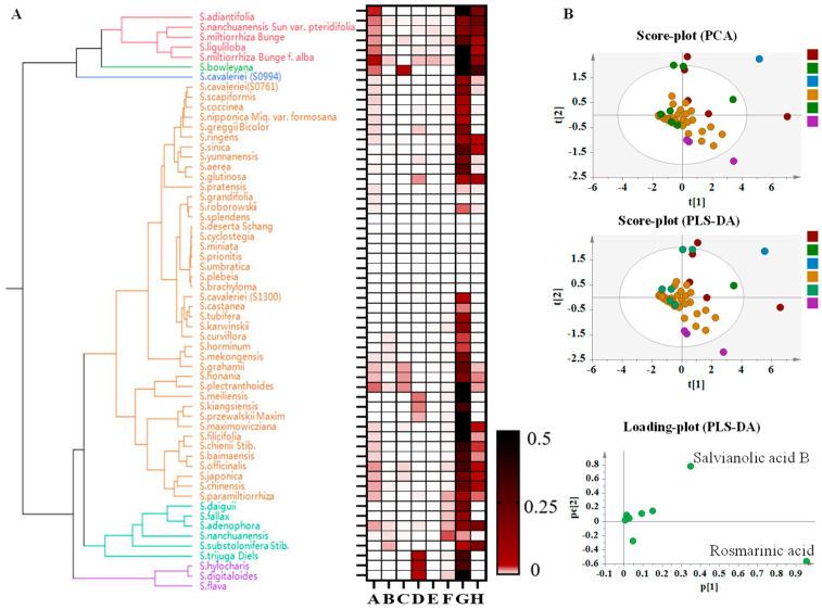
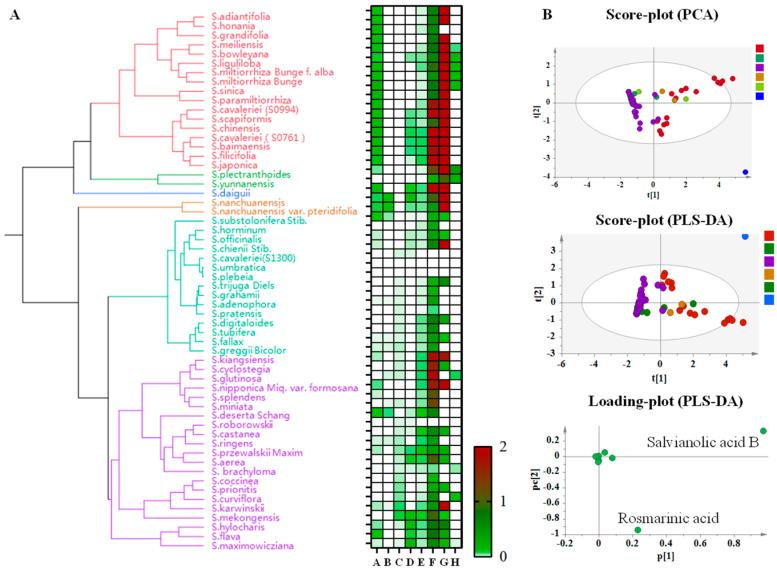
is one of the famous traditional Chinese medicines for treating cardiovascular and cerebrovascular diseases. Tanshinone and phenolic acids are the main active compounds of , whereas the distribution patterns of the two kinds of components are still unclear among spp. In this work, high-performance liquid chromatography was applied to analyze the distribution patterns of major components in the roots and leaves of 58 spp. The results showed that the distribution patterns of tanshinone and phenolic acids in spp. varied significantly. Phenolic acid components such as rosmarinus acid, caffeic acid, and danshensu are widely distributed in the roots and leaves, and phenolic acids in the leaves of spp. are generally higher than that in roots. Tanshinones are mainly detected in the roots of , , , and . The content of major components of the different species varied significantly. The content of phenolic acids in most spp. generally followed the pattern of salvianolic acid B > rosmarinic acid > danshensu > caffeic acid both in the roots and leaves. Tanshinone IIA and cryptotanshinone were the main lipophilic components of spp. distributed in southwest China. A correlation between the distribution pattern of tanshinone and the genetic relationship of species was indicated in the work. This research systematically reveals the distribution patterns of tanshinone and phenolic acids in spp., providing a theoretical basis for the development and utilization of medicinal resources of .

摘要

是治疗心脑血管疾病的著名传统中药之一。丹参酮和酚酸是其主要活性成分,而这两种成分在鼠尾草属植物中的分布模式仍不清楚。在这项工作中,采用高效液相色谱法分析了58种鼠尾草属植物根和叶中主要成分的分布模式。结果表明,丹参酮和酚酸在鼠尾草属植物中的分布模式差异显著。迷迭香酸、咖啡酸和丹参素等酚酸成分在根和叶中广泛分布,且鼠尾草属植物叶中的酚酸含量普遍高于根中的。丹参酮主要在鼠尾草、南丹参、甘西鼠尾和云南鼠尾的根中检测到。不同物种的主要成分含量差异显著。大多数鼠尾草属植物根和叶中酚酸含量总体上遵循丹酚酸B>迷迭香酸>丹参素>咖啡酸的模式。丹参酮IIA和隐丹参酮是分布于中国西南部的鼠尾草属植物的主要亲脂性成分。该工作表明丹参酮的分布模式与物种的遗传关系之间存在相关性。本研究系统地揭示了丹参酮和酚酸在鼠尾草属植物中的分布模式,为鼠尾草属药用资源的开发利用提供了理论依据。

https://cdn.ncbi.nlm.nih.gov/pmc/blobs/8487/11356371/bf692effbc1e/metabolites-14-00441-g001.jpg

文献AI研究员

20分钟写一篇综述,助力文献阅读效率提升50倍。

立即体验

用中文搜PubMed

大模型驱动的PubMed中文搜索引擎

马上搜索

文档翻译

学术文献翻译模型,支持多种主流文档格式。

立即体验