Suppr超能文献

牛胎盘绒毛叶来源的细胞外基质:一种用于培养肉的可持续3D支架。

Bovine Placentome-Derived Extracellular Matrix: A Sustainable 3D Scaffold for Cultivated Meat.

作者信息

Bektas Cemile, Lee Kathleen, Jackson Anisha, Bhatia Mohit, Mao Yong

机构信息

Laboratory for Biomaterials Research, Department of Chemistry and Chemical Biology, Rutgers University, 145 Bevier Road, Piscataway, NJ 08854, USA.

Atelier Meats, 666 Burrard Street, Suite 500, Vancouver, BC V6C 3P6, Canada.

出版信息

Bioengineering (Basel). 2024 Aug 21;11(8):854. doi: 10.3390/bioengineering11080854.

Abstract

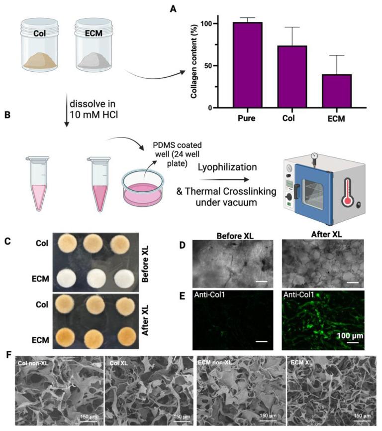
Cultivated meat, an advancement in cellular agriculture, holds promise in addressing environmental, ethical, and health challenges associated with traditional meat production. Utilizing tissue engineering principles, cultivated meat production employs biomaterials and technologies to create cell-based structures by introducing cells into a biocompatible scaffold, mimicking tissue organization. Among the cell sources used for producing muscle-like tissue for cultivated meats, primary adult stem cells like muscle satellite cells exhibit robust capabilities for proliferation and differentiation into myocytes, presenting a promising avenue for cultivated meat production. Evolutionarily optimized for growth in a 3D microenvironment, these cells benefit from the biochemical and biophysical cues provided by the extracellular matrix (ECM), regulating cell organization, interactions, and behavior. While plant protein-based scaffolds have been explored for their utilization for cultivated meat, they lack the biological cues for animal cells unless functionalized. Conversely, a decellularized bovine placental tissue ECM, processed from discarded birth tissue, achieves the biological functionalities of animal tissue ECM without harming animals. In this study, collagen and total ECM were prepared from decellularized bovine placental tissues. The collagen content was determined to be approximately 70% and 40% in isolated collagen and ECM, respectively. The resulting porous scaffolds, crosslinked through a dehydrothermal (DHT) crosslinking method without chemical crosslinking agents, supported the growth of bovine myoblasts. ECM scaffolds exhibited superior compatibility and stability compared to collagen scaffolds. In an attempt to make cultivate meat constructs, bovine myoblasts were cultured in steak-shaped ECM scaffolds for about 50 days. The resulting construct not only resembled muscle tissues but also displayed high cellularity with indications of myogenic differentiation. Furthermore, the meat constructs were cookable and able to sustain the grilling/frying. Our study is the first to utilize a unique bovine placentome-derived ECM scaffold to create a muscle tissue-like meat construct, demonstrating a promising and sustainable option for cultivated meat production.

摘要

培养肉是细胞农业领域的一项进展,有望应对与传统肉类生产相关的环境、伦理和健康挑战。利用组织工程原理,培养肉生产采用生物材料和技术,通过将细胞引入生物相容性支架来创建基于细胞的结构,模拟组织组织。在用于生产培养肉的类似肌肉组织的细胞来源中,像肌肉卫星细胞这样的原代成体干细胞具有强大的增殖和分化为肌细胞的能力,为培养肉生产提供了一条有前景的途径。这些细胞经过进化优化,能在三维微环境中生长,受益于细胞外基质(ECM)提供的生化和生物物理信号,调节细胞组织、相互作用和行为。虽然基于植物蛋白的支架已被探索用于培养肉,但它们缺乏对动物细胞的生物信号,除非进行功能化处理。相反,从废弃的胎盘组织加工而来的脱细胞牛胎盘组织ECM,在不伤害动物的情况下实现了动物组织ECM的生物学功能。在本研究中,从脱细胞牛胎盘组织中制备了胶原蛋白和总ECM。分离出的胶原蛋白和ECM中的胶原蛋白含量分别测定为约70%和40%。通过无化学交联剂的脱热缩合(DHT)交联方法交联得到的多孔支架,支持牛成肌细胞的生长。与胶原蛋白支架相比,ECM支架表现出更好的相容性和稳定性。为了制作培养肉构建体,将牛成肌细胞在牛排形状的ECM支架中培养约50天。得到的构建体不仅类似于肌肉组织,而且显示出高细胞密度并有肌源性分化的迹象。此外,这些肉构建体可以烹饪,并能够承受烧烤/油炸。我们的研究首次利用独特的牛胎盘来源的ECM支架创建了类似肌肉组织的肉构建体,为培养肉生产展示了一个有前景且可持续的选择。

https://cdn.ncbi.nlm.nih.gov/pmc/blobs/02c7/11352162/60de89fb3c15/bioengineering-11-00854-g001.jpg

文献AI研究员

20分钟写一篇综述,助力文献阅读效率提升50倍。

立即体验

用中文搜PubMed

大模型驱动的PubMed中文搜索引擎

马上搜索

文档翻译

学术文献翻译模型,支持多种主流文档格式。

立即体验