Suppr超能文献

谷胱甘肽-S-转移酶 theta 2(GSTT2)调节膀胱癌患者对卡介苗免疫治疗的反应。

Glutathione-S-Transferase Theta 2 (GSTT2) Modulates the Response to Bacillus Calmette-Guérin Immunotherapy in Bladder Cancer Patients.

机构信息

Department of Surgery, Yong Loo Lin School of Medicine, National University of Singapore, Singapore 119228, Singapore.

School of Engineering, Biomedical Engineering, Temasek Polytechnic, Singapore 529757, Singapore.

出版信息

Int J Mol Sci. 2024 Aug 16;25(16):8947. doi: 10.3390/ijms25168947.

Abstract

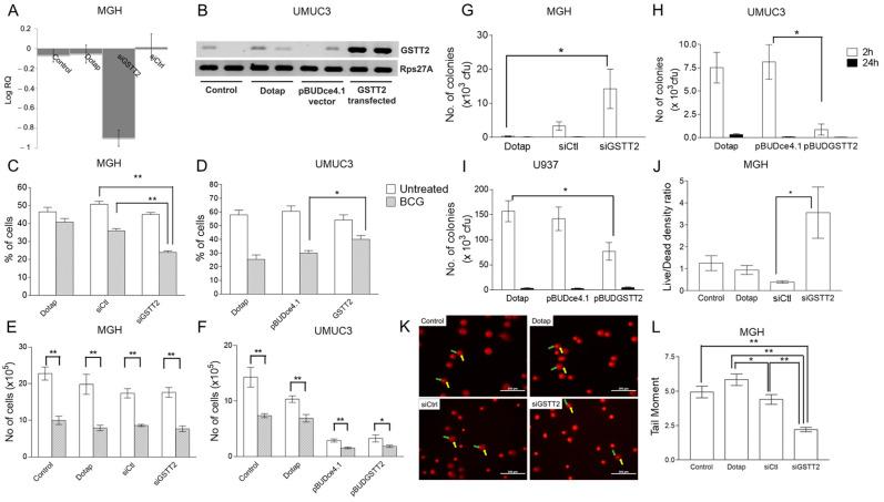
Glutathione-S-transferases (GST) enzymes detoxify xenobiotics and are implicated in response to anticancer therapy. This study evaluated the association of GST theta 1 (GSTT1), GSTT2, and GSTT2B with Mycobacterium bovis Bacillus Calmette-Guérin (BCG) response in non-muscle-invasive bladder cancer treatment. In vitro assessments of GSTT2 knockout (KO) effects were performed using cell lines and dendritic cells (DCs) from GSTT2KO mice. Deletion of GSTT2B, GSTT1, and single-nucleotide polymorphisms in the promoter region of GSTT2 was analysed in patients ( = 205) and healthy controls ( = 150). Silencing GSTT2 expression in MGH cells (GSTT2B) resulted in increased BCG survival ( < 0.05) and decreased cellular reactive oxygen species. In our population, there are 24.2% with GSTT2B and 24.5% with GSTT2B. With ≤ 8 instillations of BCG therapy ( = 51), 12.5% of GSTT2B and 53.8% of GSTT2B patients had a recurrence ( = 0.041). With ≥9 instillations ( = 153), the disease recurred in 45.5% of GSTT2B and 50% of GSTT2B. GSTT2 patients had an increased likelihood of recurrence post-BCG therapy (HR 5.5 [1.87-16.69] < 0.002). DCs from GSTT2KO mice produced three-fold more IL6 than wild-type DCs, indicating a robust inflammatory response. To summarise, GSTT2B patients respond better to less BCG therapy and could be candidates for a reduced surveillance regimen.

摘要

谷胱甘肽 S-转移酶(GST)酶可以解毒异源物质,并与抗癌治疗的反应有关。本研究评估了 GST theta 1(GSTT1)、GSTT2 和 GSTT2B 与牛分枝杆菌卡介苗(BCG)在非肌肉浸润性膀胱癌治疗中的反应之间的关联。使用 GSTT2KO 小鼠的细胞系和树突状细胞(DC)进行 GSTT2 敲除(KO)效应的体外评估。在患者(=205)和健康对照组(=150)中分析 GSTT2B、GSTT1 和 GSTT2 启动子区域的单核苷酸多态性缺失。在 MGH 细胞(GSTT2B)中沉默 GSTT2 表达导致 BCG 存活增加(<0.05)和细胞内活性氧减少。在我们的人群中,有 24.2%的人携带 GSTT2B,24.5%的人携带 GSTT2B。在接受 ≤ 8 次 BCG 治疗(=51)的患者中,GSTT2B 的 12.5%和 GSTT2B 的 53.8%患者出现复发(=0.041)。接受 ≥9 次治疗(=153)的患者中,GSTT2B 的 45.5%和 GSTT2B 的 50%患者疾病复发。GSTT2 患者在接受 BCG 治疗后复发的可能性增加(HR 5.5 [1.87-16.69] <0.002)。来自 GSTT2KO 小鼠的 DC 比野生型 DC 产生三倍的 IL6,表明存在强烈的炎症反应。总之,GSTT2B 患者对较少的 BCG 治疗反应更好,可能是减少监测方案的候选者。

https://cdn.ncbi.nlm.nih.gov/pmc/blobs/c8b9/11354831/058f2ec6651b/ijms-25-08947-g001.jpg

文献AI研究员

20分钟写一篇综述,助力文献阅读效率提升50倍。

立即体验

用中文搜PubMed

大模型驱动的PubMed中文搜索引擎

马上搜索

文档翻译

学术文献翻译模型,支持多种主流文档格式。

立即体验