Suppr超能文献

慢性神经元过度兴奋加剧了神经tau 病小鼠模型中 tau 的传播。

Chronic Neuronal Hyperexcitation Exacerbates Tau Propagation in a Mouse Model of Tauopathy.

机构信息

Department of Neuropathology, Graduate School of Medicine, The University of Tokyo, Tokyo 1130033, Japan.

Department of Pathophysiology, Meiji Pharmaceutical University, Tokyo 2040004, Japan.

出版信息

Int J Mol Sci. 2024 Aug 19;25(16):9004. doi: 10.3390/ijms25169004.

Abstract

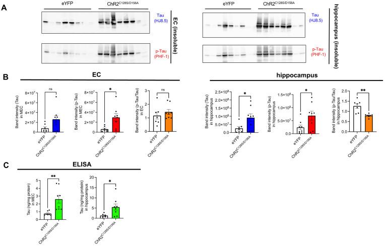
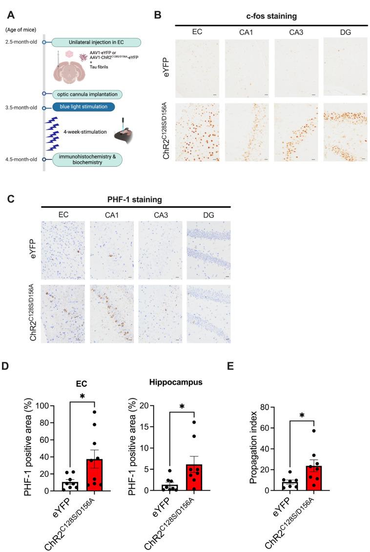
The intracerebral spread of tau is a critical mechanism associated with functional decline in Alzheimer's disease (AD) and other tauopathies. Recently, a hypothesis has emerged suggesting that tau propagation is linked to functional neuronal connections, specifically driven by neuronal hyperactivity. However, experimental validation of this hypothesis remains limited. In this study, we investigated how tau propagation from the entorhinal cortex to the hippocampus, the neuronal circuit most susceptible to tau pathology in AD, is affected by the selective stimulation of neuronal activity along this circuit. Using a mouse model of seed-induced propagation combined with optogenetics, we found that the chronic stimulation of this neuronal connection over a 4-week period resulted in a significant increase in insoluble tau accumulation in both the entorhinal cortex and hippocampus. Importantly, the ratio of tau accumulation in the hippocampus relative to that in the entorhinal cortex, serving as an indicator of transcellular spreading, was significantly higher in mice subjected to chronic stimulation. These results support the notion that abnormal neuronal activity promotes tau propagation, thereby implicating it in the progression of tauopathy.

摘要

tau 在脑内的扩散是与阿尔茨海默病(AD)和其他 tau 病的功能下降相关的关键机制。最近,出现了一种假设,即 tau 的传播与功能性神经元连接有关,特别是由神经元过度活跃驱动。然而,对这一假设的实验验证仍然有限。在这项研究中,我们调查了 tau 从内嗅皮层到海马体的传播如何受到沿着该回路的神经元活动的选择性刺激的影响,海马体是 AD 中最易受 tau 病理学影响的神经元回路。使用种子诱导传播的小鼠模型结合光遗传学,我们发现,在 4 周的时间内,对该神经元连接进行慢性刺激会导致内嗅皮层和海马体中不溶性 tau 积累显著增加。重要的是,海马体中 tau 积累相对于内嗅皮层中 tau 积累的比率(作为细胞间扩散的指标)在接受慢性刺激的小鼠中显著更高。这些结果支持了异常神经元活动促进 tau 传播的观点,从而表明其在 tau 病进展中的作用。

https://cdn.ncbi.nlm.nih.gov/pmc/blobs/b387/11354494/82dbe7ccf8e9/ijms-25-09004-g001.jpg

文献AI研究员

20分钟写一篇综述,助力文献阅读效率提升50倍。

立即体验

用中文搜PubMed

大模型驱动的PubMed中文搜索引擎

马上搜索

文档翻译

学术文献翻译模型,支持多种主流文档格式。

立即体验