Suppr超能文献

与其他细胞内细菌致病相关基因的直系同源基因的计算机评估

In Silico Evaluation of Genes Orthologous to Genes Associated with Pathogenesis in Other Intracellular Bacteria.

作者信息

Suarez-Duarte Mirtha E, Santos Renato L, Pereira Carlos E R, Resende Talita P, Araujo Matheus D, Correia Paula A, Barbosa Jessica C R, Laub Ricardo P, Rodrigues Diego L N, Aburjaile Flavia F, Guedes Roberto M C

机构信息

Department of Clinic and Surgery, Veterinary School, Universidade Federal de Minas Gerais, Belo Horizonte 31270-901, Minas Gerais, Brazil.

Department of Veterinary, Universidade Federal de Viçosa, Viçosa 36570-900, Minas Gerais, Brazil.

出版信息

Microorganisms. 2024 Aug 6;12(8):1596. doi: 10.3390/microorganisms12081596.

Abstract

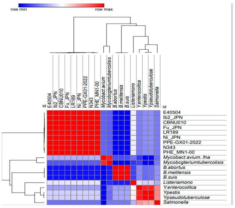
Proliferative enteropathy is an enteric disease caused by the bacterium , which affects several species of domestic and wild animals. The mechanisms underlying the mechanisms employed by to cause host cell proliferation are poorly understood, mostly because this bacterium is extremely difficult to isolate and propagate in vitro. Comparative genomics methods for searching for genes orthologous to genes known to be associated with pathogenesis allow identification of genes potentially involved in pathogenesis by the pathogen of interest. The goal of this study was to carry out in silico research on genes orthologous to genes required for intracellular invasion and survival present in other pathogenic bacteria, particularly , , , , , subspecies , , , , and . A total of 127 genes associated with invasion and intracellular survival from five known intracellular bacteria were mapped against the predicted proteomes of all strains publicly available on GenBank, using the OrthoFinder program. A total of 45 genes were orthologous to genes associated with pathogenesis of other intracellular bacteria. Genes putatively associated with signal the transduction of chemotaxis and cell motility were identified. Genes related to DNA binding and repair were also identified, with some of them supporting a possible association of bacteria with macrophages or inducing pro-inflammatory responses. The homology-based identification of these genes suggests their potential involvement in the virulence and pathogenicity of , opening avenues for future research and insights into the molecular mechanisms of -elicited proliferative enteropathy.

摘要

增生性肠炎是一种由细菌引起的肠道疾病,它会影响多种家养和野生动物。该细菌导致宿主细胞增殖所采用的机制目前了解甚少,主要是因为这种细菌在体外极难分离和繁殖。通过比较基因组学方法寻找与已知致病相关基因直系同源的基因,能够鉴定出目标病原体可能参与致病过程的基因。本研究的目的是对与其他病原菌(特别是大肠杆菌、鼠伤寒沙门氏菌、嗜肺军团菌、单核细胞增生李斯特菌、肺炎衣原体、肺炎衣原体亚种TWAR、鹦鹉热衣原体、沙眼衣原体和淋病奈瑟菌)中细胞内侵袭和存活所需基因直系同源的劳森菌基因进行计算机模拟研究。使用OrthoFinder程序,将来自五种已知细胞内细菌的127个与侵袭和细胞内存活相关的基因映射到GenBank上公开的所有劳森菌菌株的预测蛋白质组上。共有45个劳森菌基因与其他细胞内细菌的致病相关基因直系同源。鉴定出了推测与趋化性信号转导和细胞运动相关的基因。还鉴定出了与DNA结合和修复相关的基因,其中一些基因支持细菌与巨噬细胞可能存在关联或诱导促炎反应。基于同源性对这些基因的鉴定表明它们可能参与劳森菌的毒力和致病性,为未来研究以及深入了解劳森菌引发的增生性肠炎的分子机制开辟了道路。

https://cdn.ncbi.nlm.nih.gov/pmc/blobs/caa1/11355991/577637d07011/microorganisms-12-01596-g001.jpg

文献AI研究员

20分钟写一篇综述,助力文献阅读效率提升50倍。

立即体验

用中文搜PubMed

大模型驱动的PubMed中文搜索引擎

马上搜索

文档翻译

学术文献翻译模型,支持多种主流文档格式。

立即体验