Suppr超能文献

汁饮通过触发线粒体凋亡途径和抑制 Jak2/Stat3 途径来缓解乳腺癌。

Juice Alleviated Breast Cancer by Triggering the Mitochondrial Apoptosis Pathway and Suppressing the Jak2/Stat3 Pathway.

机构信息

West China School of Public Health and West China Fourth Hospital, Sichuan University, 17# 3rd Section, Ren Min South Road, Chengdu 610041, China.

出版信息

Nutrients. 2024 Aug 21;16(16):2784. doi: 10.3390/nu16162784.

Abstract

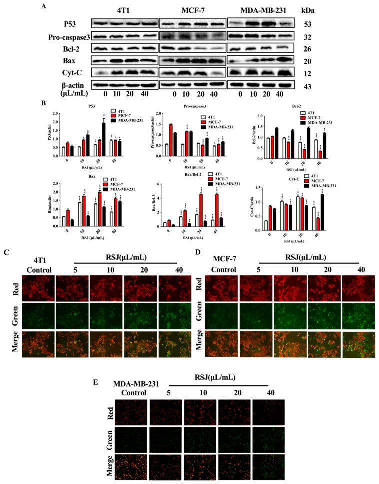
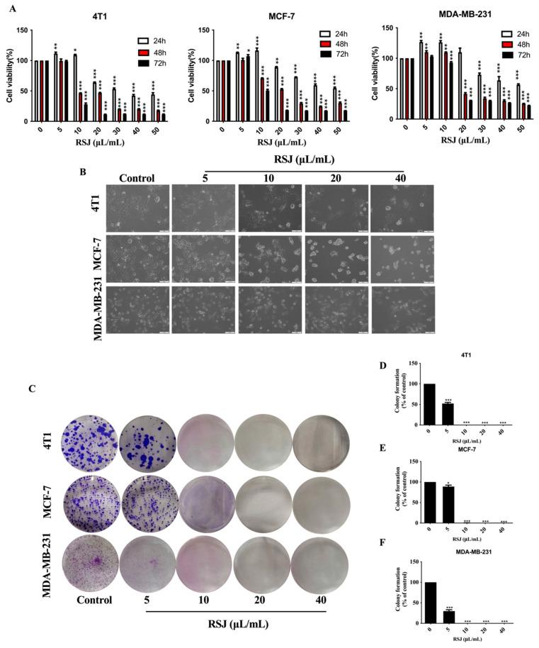
(RS) is a characteristic fruit in southwestern China that has numerous health benefits; however, its pharmacological effect needs further clarification, especially with respect to the exploration of its potential anti-breast-cancer effect, as there are still knowledge gaps in this regard. This study was designed to investigate the protective effects of juice (RSJ) on breast cancer (BC) through in vitro cellular experiments and by establishing mouse 4T1 breast xenograft tumors. This study also had the aim of elucidating RSJ's underlying mechanisms. RSJ can inhibit cell proliferation, affect cell morphology, and impact the clone formation ability of BC; furthermore, it can promote apoptosis by triggering the mitochondrial apoptosis pathway. In mouse 4T1 breast xenograft tumors, RSJ markedly inhibited tumor growth, relieved the pathological lesions, lowered the expression of Ki67, and regulated the expression of the apoptosis-associated protein. Moreover, we observed that RSJ can inhibit the Jak2/Stat3 signaling pathway both in vivo and in vitro. Overall, our research reveals that RSJ can alleviate BC by triggering the mitochondrial apoptosis pathway and suppressing the Jak2/Stat3 pathway, providing new dietary intervention strategies for BC.

摘要

(RS) 是中国西南部的一种特色水果,具有多种健康益处;然而,其药理作用需要进一步阐明,特别是在探索其潜在的抗乳腺癌作用方面,因为这方面仍然存在知识空白。本研究旨在通过体外细胞实验和建立小鼠 4T1 乳腺癌异种移植瘤来研究 RS 汁(RSJ)对乳腺癌(BC)的保护作用。本研究还旨在阐明 RSJ 的潜在机制。RSJ 可以抑制细胞增殖、影响细胞形态,并影响 BC 的克隆形成能力;此外,它可以通过触发线粒体凋亡途径促进细胞凋亡。在小鼠 4T1 乳腺癌异种移植瘤中,RSJ 显著抑制肿瘤生长,缓解病理损伤,降低 Ki67 的表达,并调节凋亡相关蛋白的表达。此外,我们观察到 RSJ 可以在体内和体外抑制 Jak2/Stat3 信号通路。总的来说,我们的研究表明,RSJ 可以通过触发线粒体凋亡途径和抑制 Jak2/Stat3 通路来缓解 BC,为 BC 提供新的饮食干预策略。

https://cdn.ncbi.nlm.nih.gov/pmc/blobs/3ba8/11357216/4e9a5b208305/nutrients-16-02784-g001.jpg

文献AI研究员

20分钟写一篇综述,助力文献阅读效率提升50倍。

立即体验

用中文搜PubMed

大模型驱动的PubMed中文搜索引擎

马上搜索

文档翻译

学术文献翻译模型,支持多种主流文档格式。

立即体验