Suppr超能文献

巨噬细胞的过度迁移通过 GRA 效应物对 NF-κB/p38 信号通路和宿主染色质可及性的协同作用增强了传播。

Hypermigration of macrophages through the concerted action of GRA effectors on NF-κB/p38 signaling and host chromatin accessibility potentiates dissemination.

机构信息

Department of Molecular Biosciences, The Wenner-Gren Institute, Stockholm University, Stockholm, Sweden.

Program in Bioinformatics and Integrative Biology, University of Massachusetts Medical School, Worcester, Massachusetts, USA.

出版信息

mBio. 2024 Oct 16;15(10):e0214024. doi: 10.1128/mbio.02140-24. Epub 2024 Aug 29.

Abstract

UNLABELLED

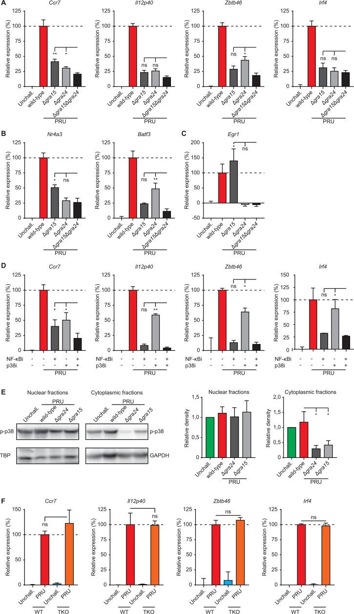
Mononuclear phagocytes facilitate the dissemination of the obligate intracellular parasite . Here, we report how a set of secreted parasite effector proteins from dense granule organelles (GRA) orchestrates dendritic cell-like chemotactic and pro-inflammatory activation of parasitized macrophages. These effects enabled efficient dissemination of the type II lineage, a highly prevalent genotype in humans. We identify novel functions for effectors GRA15 and GRA24 in promoting CCR7-mediated macrophage chemotaxis by acting on NF-κB and p38 mitogen-activated protein kinase signaling pathways, respectively, with contributions by GRA16/18 and counter-regulation by effector TEEGR. Furthermore, GRA28 boosted chromatin accessibility and GRA15/24/NF-κB-dependent transcription at the gene locus in primary macrophages. , adoptively transferred macrophages infected with wild-type outcompeted macrophages infected with a GRA15/24 double mutant in migrating to secondary organs in mice. The data show that , rather than being passively shuttled, actively promotes its dissemination by inducing a finely regulated pro-migratory state in parasitized human and murine phagocytes via co-operating polymorphic GRA effectors.

IMPORTANCE

Intracellular pathogens can hijack the cellular functions of infected host cells to their advantage, for example, for intracellular survival and dissemination. However, how microbes orchestrate the hijacking of complex cellular processes, such as host cell migration, remains poorly understood. As such, the common parasite actively invades the immune cells of humans and other vertebrates and modifies their migratory properties. Here, we show that the concerted action of a number of secreted effector proteins from the parasite, principally GRA15 and GRA24, acts on host cell signaling pathways to activate chemotaxis. Furthermore, the protein effector GRA28 selectively acted on chromatin accessibility in the host cell nucleus to selectively boost host gene expression. The joint activities of GRA effectors culminated in pro-migratory signaling within the infected phagocyte. We provide a molecular framework delineating how can orchestrate a complex biological phenotype, such as the migratory activation of phagocytes to boost dissemination.

摘要

未加标签

单核吞噬细胞促进专性细胞内寄生虫的传播。在这里,我们报告了一组来自致密颗粒细胞器(GRA)的分泌寄生虫效应蛋白如何协调寄生虫感染的巨噬细胞类似树突状细胞的趋化和促炎激活。这些效应使 II 型谱系(一种在人类中高度流行的基因型)的有效传播成为可能。我们发现效应蛋白 GRA15 和 GRA24 的新功能,分别通过作用于 NF-κB 和 p38 有丝分裂原激活蛋白激酶信号通路来促进 CCR7 介导的巨噬细胞趋化,其中 GRA16/18 有贡献,效应蛋白 TEEGR 起反调节作用。此外,GRA28 增强了染色质可及性,并在原代巨噬细胞中促进了 GRA15/24/NF-κB 依赖性基因座的转录。在感染野生型的被感染的巨噬细胞中,与感染 GRA15/24 双突变体的巨噬细胞相比,被感染的巨噬细胞更能迁移到小鼠的次级器官中。数据表明,而不是被动转运,通过在寄生虫感染的人类和鼠吞噬细胞中诱导精细调节的促迁移状态,积极促进其传播,这是通过合作的多态性 GRA 效应物实现的。

意义

细胞内病原体可以利用受感染宿主细胞的细胞功能为自己谋利,例如为细胞内生存和传播。然而,微生物如何协调复杂的细胞过程,如宿主细胞迁移,仍然知之甚少。因此,常见的寄生虫可以主动入侵人类和其他脊椎动物的免疫细胞,并改变它们的迁移特性。在这里,我们表明,寄生虫分泌的一组效应蛋白(主要是 GRA15 和 GRA24)的协同作用作用于宿主细胞信号通路,激活趋化性。此外,蛋白效应物 GRA28 选择性地作用于宿主细胞核内的染色质可及性,以选择性地增强宿主基因表达。GRA 效应物的联合作用导致感染的吞噬细胞内的促迁移信号。我们提供了一个分子框架,阐明了如何可以协调复杂的生物学表型,如吞噬细胞的迁移激活,以促进传播。

https://cdn.ncbi.nlm.nih.gov/pmc/blobs/b74b/11481493/6bbc83d9893a/mbio.02140-24.f001.jpg

文献AI研究员

20分钟写一篇综述,助力文献阅读效率提升50倍。

立即体验

用中文搜PubMed

大模型驱动的PubMed中文搜索引擎

马上搜索

文档翻译

学术文献翻译模型,支持多种主流文档格式。

立即体验