Suppr超能文献

PKR 激活诱导的伴有肾病的 HIV 转基因小鼠线粒体功能障碍。

PKR activation-induced mitochondrial dysfunction in HIV-transgenic mice with nephropathy.

机构信息

Kidney Disease Section, Kidney Diseases Branch, NIDDK, NIH, Bethesda, United States.

Department of Pathology, Johns Hopkins Medical Institutions, Baltimore, United States.

出版信息

Elife. 2024 Aug 29;12:RP91260. doi: 10.7554/eLife.91260.

Abstract

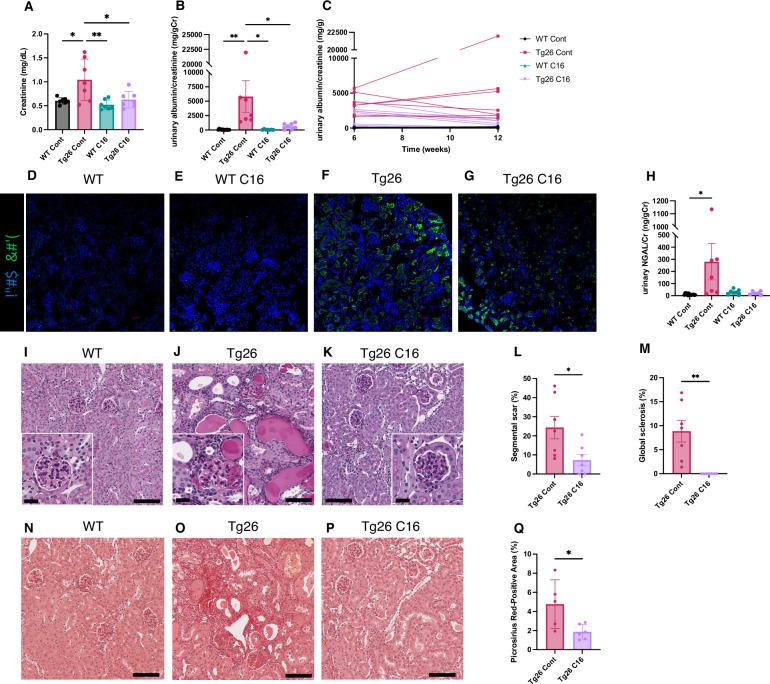
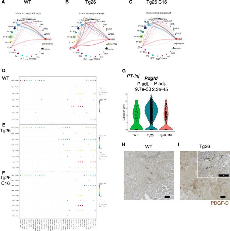
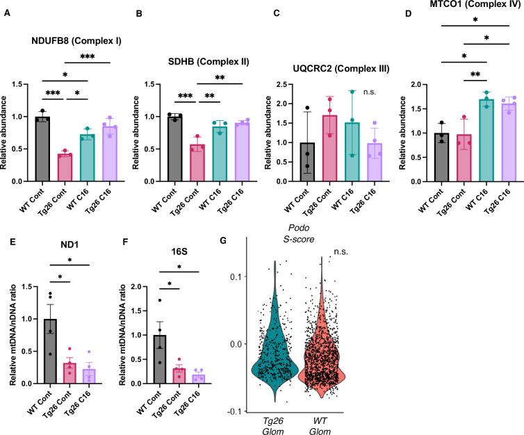
HIV disease remains prevalent in the USA and chronic kidney disease remains a major cause of morbidity in HIV-1-positive patients. Host double-stranded RNA (dsRNA)-activated protein kinase (PKR) is a sensor for viral dsRNA, including HIV-1. We show that PKR inhibition by compound C16 ameliorates the HIV-associated nephropathy (HIVAN) kidney phenotype in the Tg26 transgenic mouse model, with reversal of mitochondrial dysfunction. Combined analysis of single-nucleus RNA-seq and bulk RNA-seq data revealed that oxidative phosphorylation was one of the most downregulated pathways and identified signal transducer and activator of transcription (STAT3) as a potential mediating factor. We identified in Tg26 mice a novel proximal tubular cell cluster enriched in mitochondrial transcripts. Podocytes showed high levels of HIV-1 gene expression and dysregulation of cytoskeleton-related genes, and these cells dedifferentiated. In injured proximal tubules, cell-cell interaction analysis indicated activation of the pro-fibrogenic PKR-STAT3-platelet-derived growth factor (PDGF)-D pathway. These findings suggest that PKR inhibition and mitochondrial rescue are potential novel therapeutic approaches for HIVAN.

摘要

HIV 疾病在美国仍然普遍存在,慢性肾脏病仍然是 HIV-1 阳性患者发病的主要原因。宿主双链 RNA(dsRNA)激活的蛋白激酶(PKR)是病毒 dsRNA 的传感器,包括 HIV-1。我们表明,化合物 C16 抑制 PKR 可改善 Tg26 转基因小鼠模型中的 HIV 相关性肾病(HIVAN)肾脏表型,并逆转线粒体功能障碍。单细胞 RNA-seq 和批量 RNA-seq 数据的综合分析表明,氧化磷酸化是下调最明显的途径之一,并确定信号转导和转录激活因子 3(STAT3)为潜在的介导因子。我们在 Tg26 小鼠中鉴定出一种新型富含线粒体转录物的近端肾小管细胞簇。足细胞表现出高水平的 HIV-1 基因表达和细胞骨架相关基因的失调,并且这些细胞去分化。在受损的近端肾小管中,细胞间相互作用分析表明,促纤维化 PKR-STAT3-血小板衍生生长因子(PDGF)-D 途径被激活。这些发现表明,PKR 抑制和线粒体挽救可能是 HIVAN 的潜在新治疗方法。

https://cdn.ncbi.nlm.nih.gov/pmc/blobs/723b/11361708/9aeab4155a31/elife-91260-fig1.jpg

文献AI研究员

20分钟写一篇综述,助力文献阅读效率提升50倍。

立即体验

用中文搜PubMed

大模型驱动的PubMed中文搜索引擎

马上搜索

文档翻译

学术文献翻译模型,支持多种主流文档格式。

立即体验