Suppr超能文献

核糖体 S6 激酶 1 通过衰老分泌组调节炎症衰老。

Ribosomal S6 kinase 1 regulates inflammaging via the senescence secretome.

机构信息

Medical Research Council Laboratory of Medical Sciences (LMS), London, UK.

Institute of Clinical Sciences (ICS), Faculty of Medicine, Imperial College London, London, UK.

出版信息

Nat Aging. 2024 Nov;4(11):1544-1561. doi: 10.1038/s43587-024-00695-z. Epub 2024 Aug 29.

Abstract

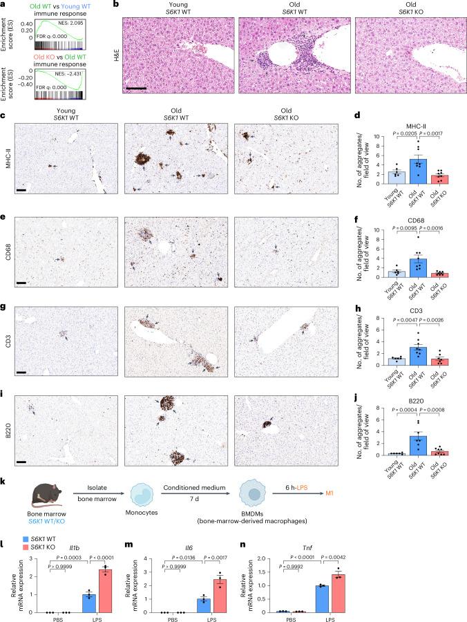
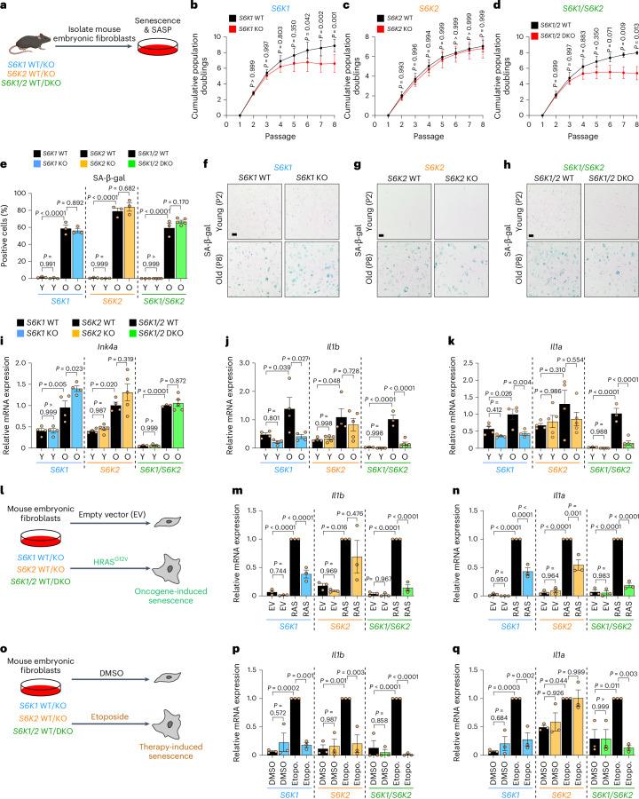
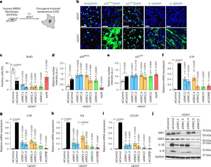
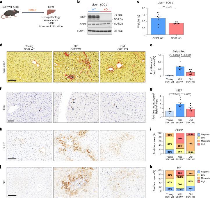
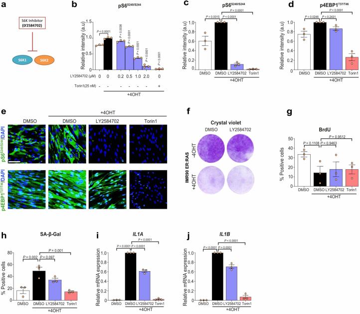
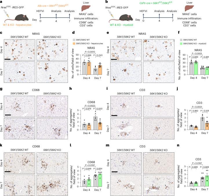
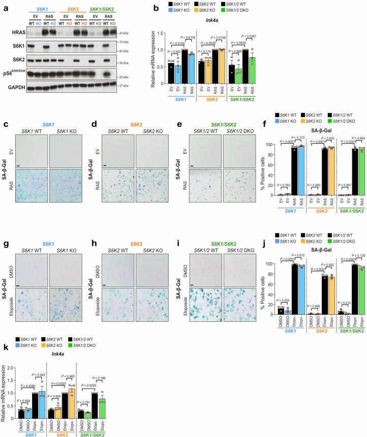
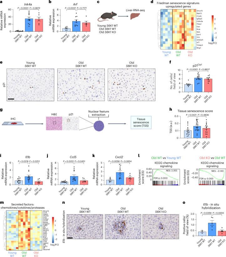
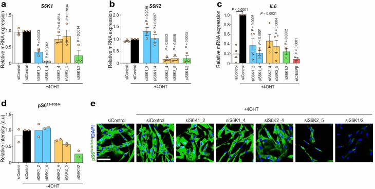
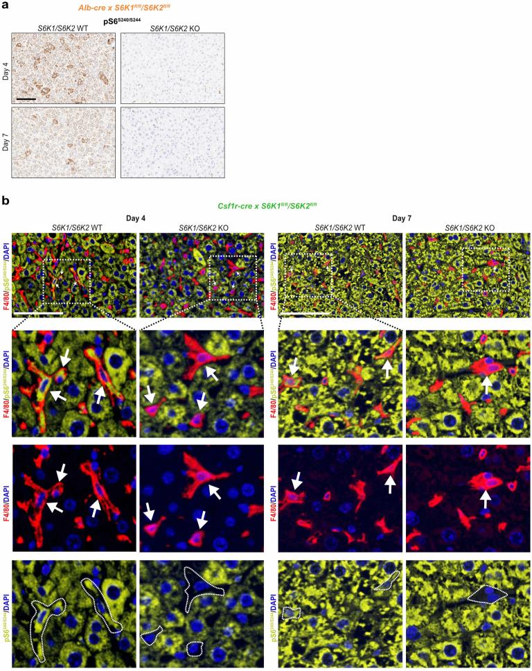
Inhibition of S6 kinase 1 (S6K1) extends lifespan and improves healthspan in mice, but the underlying mechanisms are unclear. Cellular senescence is a stable growth arrest accompanied by an inflammatory senescence-associated secretory phenotype (SASP). Cellular senescence and SASP-mediated chronic inflammation contribute to age-related pathology, but the specific role of S6K1 has not been determined. Here we show that S6K1 deletion does not reduce senescence but ameliorates inflammation in aged mouse livers. Using human and mouse models of senescence, we demonstrate that reduced inflammation is a liver-intrinsic effect associated with S6K deletion. Specifically, we show that S6K1 deletion results in reduced IRF3 activation; impaired production of cytokines, such as IL1β; and reduced immune infiltration. Using either liver-specific or myeloid-specific S6K knockout mice, we also demonstrate that reduced immune infiltration and clearance of senescent cells is a hepatocyte-intrinsic phenomenon. Overall, deletion of S6K reduces inflammation in the liver, suggesting that suppression of the inflammatory SASP by loss of S6K could underlie the beneficial effects of inhibiting this pathway on healthspan and lifespan.

摘要

S6 激酶 1(S6K1)的抑制作用可延长小鼠的寿命并改善健康寿命,但潜在机制尚不清楚。细胞衰老是一种伴随着炎症性衰老相关分泌表型(SASP)的稳定生长停滞。细胞衰老和 SASP 介导的慢性炎症导致与年龄相关的病理学,但 S6K1 的具体作用尚未确定。在这里,我们表明 S6K1 的缺失不会减少衰老,但会改善老年小鼠肝脏的炎症。使用人类和小鼠衰老模型,我们证明减少炎症是与 S6K 缺失相关的肝脏内在效应。具体来说,我们表明 S6K1 的缺失导致 IRF3 激活减少;细胞因子(如 IL1β)的产生受损;以及免疫浸润减少。使用肝脏特异性或髓样细胞特异性 S6K 敲除小鼠,我们还表明免疫浸润减少和衰老细胞的清除是肝细胞内在的现象。总体而言,S6K 的缺失可减少肝脏中的炎症,这表明通过 S6K 的缺失抑制炎症性 SASP 可能是抑制该途径对健康寿命和寿命有益的基础。

https://cdn.ncbi.nlm.nih.gov/pmc/blobs/01fb/11564105/6e80fba872d2/43587_2024_695_Fig1_HTML.jpg

文献AI研究员

20分钟写一篇综述,助力文献阅读效率提升50倍。

立即体验

用中文搜PubMed

大模型驱动的PubMed中文搜索引擎

马上搜索

文档翻译

学术文献翻译模型,支持多种主流文档格式。

立即体验