Suppr超能文献

白细胞介素-33通过白细胞介素-33/ST2途径介导视神经脊髓炎谱系障碍中的小胶质细胞极化来减轻神经损伤。

IL-33 relieves nerve injury by mediating microglial polarization in neuromyelitis optica spectrum disorders via the IL-33/ST2 pathway.

作者信息

Huang Lu, Fu Congcong, Liao Sha, Long Youming

机构信息

Department of Neurology, the Second Affiliated Hospital of Guangzhou Medical University, 250# Changgang East Road, Guangzhou, Guangdong 510260, China.

Department of Neurology, Institute of Neuroscience, Key Laboratory of Neurogenetics and Channelopathies of Guangdong Province and the Ministry of Education of China, the Second Affiliated Hospital of Guangzhou Medical University, Guangzhou, Guangdong 510260, China.

出版信息

IBRO Neurosci Rep. 2024 Aug 3;17:177-187. doi: 10.1016/j.ibneur.2024.07.008. eCollection 2024 Dec.

Abstract

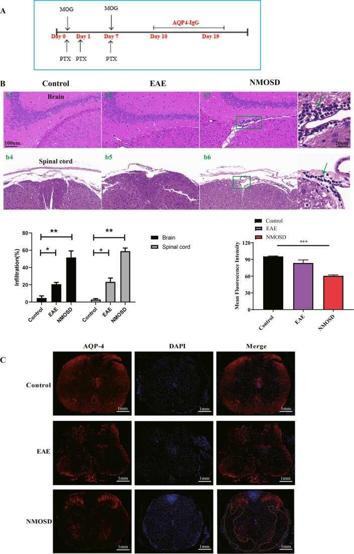
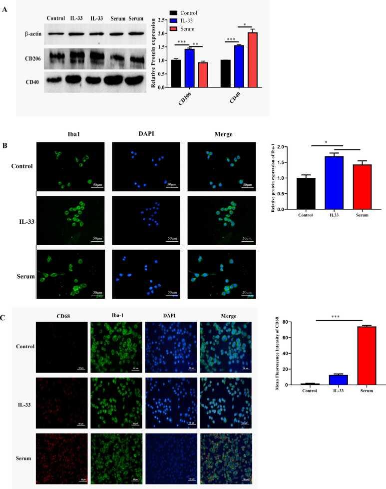
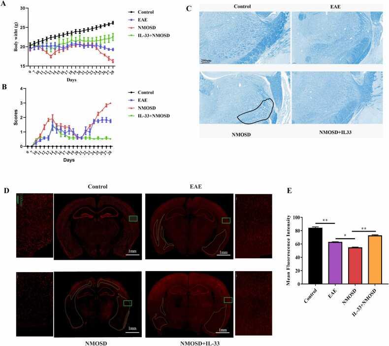
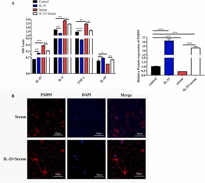
Interleukin-33 (IL-33) is a member of the interleukin-1 cytokine family. Its function in regulating microglial M1/M2 polarization in neuromyelitis optica spectrum disorder (NMOSD) is still unelucidated. To evaluate the role of IL-33 in NMOSD, we constructed NMOSD mice model by injecting purified serum IgG from AQP4-IgG seropositive NMOSD patients into experimental autoimmune encephalomyelitis (EAE) mice, and IL-33 was intraperitoneally injected into NMOSD mice 3 d before the model induction. We found that pretreatment of the NMOSD mice with IL-33 relieved brain neuron loss, and demyelination and improved the structure of axons, astrocytes, and mitochondria. In the neuronal and microglial coculture system, pretreatment with IL-33 in microglia alleviated NMOSD serum-induced inflammation and damaged morphology in cultured neurons. IL-33 transformed microglia to the M2 phenotype, and NMOSD serum promoted microglia to the M1 phenotype in cultured BV2 cells. Moreover, IL-33 influenced microglial polarity via the IL-33/ST2 pathway. IL-33 may be a novel insight useful for further developing NMOSD-targeted therapy and drug development.

摘要

白细胞介素-33(IL-33)是白细胞介素-1细胞因子家族的成员。其在视神经脊髓炎谱系障碍(NMOSD)中调节小胶质细胞M1/M2极化的功能仍不清楚。为了评估IL-33在NMOSD中的作用,我们通过将水通道蛋白4-IgG血清阳性NMOSD患者的纯化血清IgG注射到实验性自身免疫性脑脊髓炎(EAE)小鼠中构建了NMOSD小鼠模型,并在模型诱导前3天对NMOSD小鼠腹腔注射IL-33。我们发现用IL-33预处理NMOSD小鼠可减轻脑神经元损失和脱髓鞘,并改善轴突、星形胶质细胞和线粒体的结构。在神经元和小胶质细胞共培养系统中,用IL-33预处理小胶质细胞可减轻NMOSD血清诱导的炎症和培养神经元中受损的形态。IL-33将小胶质细胞转化为M2表型,而NMOSD血清在培养的BV2细胞中促进小胶质细胞向M1表型转化。此外,IL-33通过IL-33/ST2途径影响小胶质细胞的极化。IL-33可能是进一步开发针对NMOSD的治疗方法和药物的新见解。

https://cdn.ncbi.nlm.nih.gov/pmc/blobs/2af6/11364135/298f2c28db3e/gr1.jpg

文献AI研究员

20分钟写一篇综述,助力文献阅读效率提升50倍。

立即体验

用中文搜PubMed

大模型驱动的PubMed中文搜索引擎

马上搜索

文档翻译

学术文献翻译模型,支持多种主流文档格式。

立即体验