Suppr超能文献

通过抑制自噬增强CLDN18.2导向抗体药物偶联物在胃癌中的抗肿瘤疗效

Enhancing antitumor efficacy of CLDN18.2-directed antibody-drug conjugates through autophagy inhibition in gastric cancer.

作者信息

Xue Wenjing, Xu Caili, Zhang Kaiqi, Cui Lu, Huang Xiting, Nan Yanyang, Ju Dianwen, Chang Xusheng, Zhang Xuyao

机构信息

Department of Biological Medicines & Shanghai Engineering Research Center of Immunotherapeutics, School of Pharmacy, Fudan University, Shanghai, 201203, China.

Department of Gastrointestinal Surgery, Changhai Hospital, Naval Medical University, Shanghai, 200433, China.

出版信息

Cell Death Discov. 2024 Sep 3;10(1):393. doi: 10.1038/s41420-024-02167-0.

Abstract

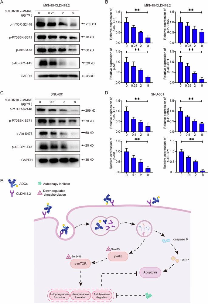
Claudin18.2 (CLDN18.2) is overexpressed in cancers of the digestive system, rendering it an ideal drug target for antibody-drug conjugates (ADCs). Despite many CLDN18.2-directed ADCs undergoing clinical trials, the inconclusive underlying mechanisms pose a hurdle to extending the utility of these agents. In our study, αCLDN18.2-MMAE, an ADC composed of an anti-CLDN18.2 monoclonal antibody and the tubulin inhibitor MMAE, induced a dose-dependent apoptosis via the cleavage of caspase-9/PARP proteins in CLDN18.2-positive gastric cancer cells. It was worth noting that autophagy was remarkably activated during the αCLDN18.2-MMAE treatment, which was characterized by the accumulation of autophagosomes, the conversion of autophagy marker LC3 from its form I to II, and the complete autophagic flux. Inhibiting autophagy by autophagy inhibitor LY294002 remarkably enhanced αCLDN18.2-MMAE-induced cytotoxicity and caspase-mediated apoptosis, indicating the cytoprotective role of autophagy in CLDN18.2-directed ADC-treated gastric cancer cells. Combination with an autophagy inhibitor significantly potentiated the in vivo antitumoral efficacy of αCLDN18.2-MMAE. Besides, the Akt/mTOR pathway inactivation was demonstrated to be implicated in the autophagy initiation in αCLDN18.2-MMAE-treated gastric cancer cells. In conclusion, our study highlighted a groundbreaking investigation into the mechanism of the CLDN18.2-directed ADC, focusing on the crucial role of autophagy, providing a novel insight to treat gastric cancer by the combination of CLDN18.2-directed ADC and autophagy inhibitor.

摘要

紧密连接蛋白18.2(CLDN18.2)在消化系统癌症中过表达,使其成为抗体药物偶联物(ADC)的理想药物靶点。尽管许多针对CLDN18.2的ADC正在进行临床试验,但潜在机制尚无定论,这对扩大这些药物的应用构成了障碍。在我们的研究中,αCLDN18.2-MMAE是一种由抗CLDN18.2单克隆抗体和微管蛋白抑制剂MMAE组成的ADC,它通过切割CLDN18.2阳性胃癌细胞中的半胱天冬酶-9/聚(ADP-核糖)聚合酶(PARP)蛋白诱导剂量依赖性凋亡。值得注意的是,在αCLDN18.2-MMAE治疗期间自噬被显著激活,其特征是自噬体的积累、自噬标志物微管相关蛋白1轻链3(LC3)从其I型向II型的转化以及完整的自噬通量。用自噬抑制剂LY294002抑制自噬显著增强了αCLDN18.2-MMAE诱导的细胞毒性和半胱天冬酶介导的凋亡,表明自噬在针对CLDN18.2的ADC处理的胃癌细胞中具有细胞保护作用。与自噬抑制剂联合使用显著增强了αCLDN18.2-MMAE的体内抗肿瘤疗效。此外,已证明Akt/雷帕霉素靶蛋白(mTOR)信号通路失活与αCLDN18.2-MMAE处理的胃癌细胞中的自噬启动有关。总之,我们的研究突出了对针对CLDN18.2的ADC机制的开创性研究,重点关注自噬的关键作用,为通过联合使用针对CLDN18.2的ADC和自噬抑制剂治疗胃癌提供了新的见解。

https://cdn.ncbi.nlm.nih.gov/pmc/blobs/4eb0/11372199/4a600f31a11a/41420_2024_2167_Fig1_HTML.jpg

文献AI研究员

20分钟写一篇综述,助力文献阅读效率提升50倍。

立即体验

用中文搜PubMed

大模型驱动的PubMed中文搜索引擎

马上搜索

文档翻译

学术文献翻译模型,支持多种主流文档格式。

立即体验