Suppr超能文献

鱼腥草基因组的近乎完整组装为研究鱼腥草类黄酮生物合成调控机制提供了线索。

A near-complete assembly of the Houttuynia cordata genome provides insights into the regulatory mechanism of flavonoid biosynthesis in Yuxingcao.

机构信息

Key Laboratory of State Forestry Administration on Biodiversity Conservation in Karst Mountainous Areas of Southwestern China, School of Life Sciences, Guizhou Normal University, Guiyang, Guizhou 550025, China.

Key Laboratory of State Forestry Administration on Biodiversity Conservation in Karst Mountainous Areas of Southwestern China, School of Life Sciences, Guizhou Normal University, Guiyang, Guizhou 550025, China.

出版信息

Plant Commun. 2024 Oct 14;5(10):101075. doi: 10.1016/j.xplc.2024.101075. Epub 2024 Sep 2.

Abstract

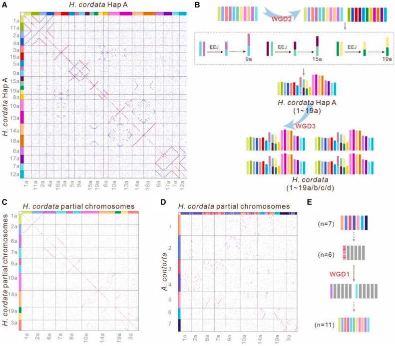
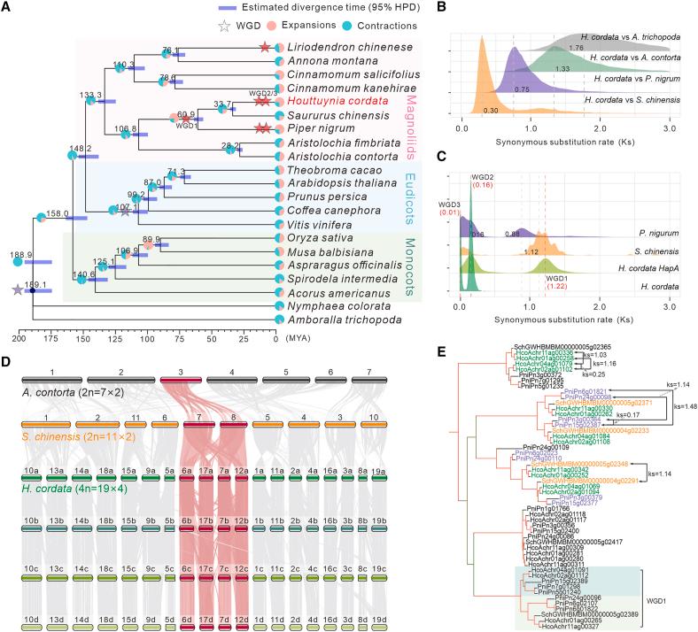
Houttuynia cordata, also known as Yuxingcao in Chinese, is a perennial herb in the Saururaceae family. It is highly regarded for its medicinal properties, particularly in treating respiratory infections and inflammatory conditions, as well as boosting the human immune system. However, a lack of genomic information has hindered research on the functional genomics and potential improvements of H. cordata. In this study, we present a near-complete assembly of H. cordata genome and investigate the biosynthetic pathway of flavonoids, specifically quercetin, using genomics, transcriptomics, and metabolomics analyses. The genome of H. cordata diverged from that of Saururus chinensis around 33.4 million years ago; it consists of 2.24 Gb with 76 chromosomes (4n = 76) and has undergone three whole-genome duplication (WGD) events. These WGDs played a crucial role in shaping the H. cordata genome and influencing the gene families associated with its medicinal properties. Through metabolomics and transcriptomics analyses, we identified key genes involved in the β-oxidation process for biosynthesis of houttuynin, one of the volatile oils responsible for the plant's fishy smell. In addition, using the reference genome, we identified genes involved in flavonoid biosynthesis, particularly quercetin metabolism, in H. cordata. This discovery has important implications for understanding the regulatory mechanisms that underlie production of active pharmaceutical ingredients in traditional Chinese medicine. Overall, the high-quality genome assembly of H. cordata serves as a valuable resource for future functional genomics research and provides a solid foundation for genetic improvement of H. cordata for the benefit of human health.

摘要

鱼腥草,又名蕺菜,是三白草科的一种多年生草本植物。它具有很高的药用价值,特别是在治疗呼吸道感染和炎症方面,同时还能增强人体的免疫系统。然而,由于缺乏基因组信息,鱼腥草的功能基因组学研究和潜在的改良受到了限制。在本研究中,我们提供了鱼腥草近乎完整的基因组组装,并通过基因组学、转录组学和代谢组学分析研究了类黄酮(特别是槲皮素)的生物合成途径。鱼腥草的基因组与三白草的基因组大约在 3340 万年前发生分歧;它由 22.4 亿个碱基对组成,有 76 条染色体(4n = 76),经历了三次全基因组复制(WGD)事件。这些 WGD 事件在塑造鱼腥草基因组和影响与其药用特性相关的基因家族方面发挥了关键作用。通过代谢组学和转录组学分析,我们鉴定了参与鱼腥草中鱼腥草素生物合成的β-氧化过程的关键基因,鱼腥草素是鱼腥草散发出鱼腥味的挥发性油之一。此外,我们利用参考基因组鉴定了鱼腥草中类黄酮生物合成,特别是槲皮素代谢的相关基因。这一发现对于理解中药中活性药物成分产生的调控机制具有重要意义。总的来说,鱼腥草高质量的基因组组装为未来的功能基因组学研究提供了有价值的资源,并为鱼腥草的遗传改良提供了坚实的基础,以造福人类健康。

https://cdn.ncbi.nlm.nih.gov/pmc/blobs/5aee/11573901/a26bb93e48a4/gr1.jpg

文献AI研究员

20分钟写一篇综述,助力文献阅读效率提升50倍。

立即体验

用中文搜PubMed

大模型驱动的PubMed中文搜索引擎

马上搜索

文档翻译

学术文献翻译模型,支持多种主流文档格式。

立即体验