Suppr超能文献

负载α-松油醇的电子束交联聚乙烯醇/木薯淀粉水凝胶片;全层酸烧伤创面愈合潜力的制备、表征与评估

α-Terpineol loaded, electron beam crosslinked polyvinyl alcohol/tapioca starch hydrogel sheets; fabrication, characterization and evaluation of wound healing potential on a full thickness acid burn wound.

作者信息

Khalid Maria, Jameel Fatima, Jabri Tooba, Jabbar Abdul, Salim Asmat, Khan Irfan, Shah Muhammad Raza

机构信息

HEJ Research Institute of Chemistry, International Center for Chemical and Biological Sciences, University of Karachi Karachi 75270 Pakistan

Dr Panjwani Center for Molecular Medicine and Drug Research, International Center for Chemical and Biological Sciences, University of Karachi Karachi 75270 Pakistan

出版信息

RSC Adv. 2024 Sep 3;14(38):28058-28076. doi: 10.1039/d4ra04572f. eCollection 2024 Aug 29.

Abstract

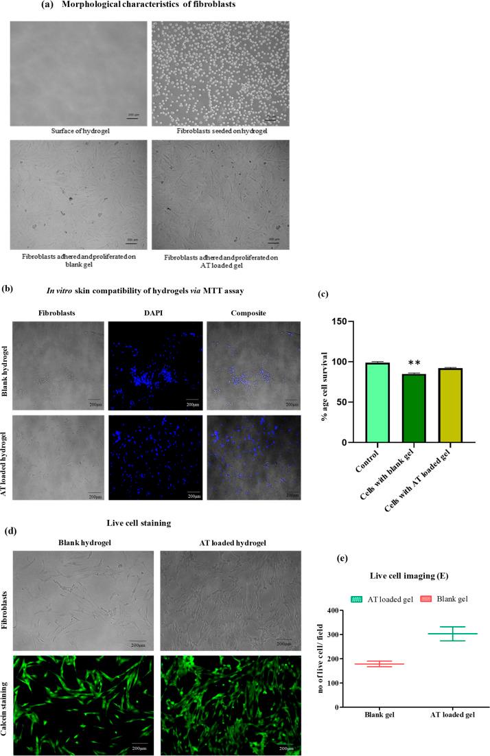
The multifaceted challenges in treating full-thickness acid burn wounds including impaired tissue regeneration, increased risk of infection, and the pursuit of functional and aesthetically pleasing outcomes, highlights the need for innovative therapeutic approaches for their treatment. The exceptional biochemical and mechanical properties of hydrogels, particularly their extracellular matrix-like nature and their potential to incorporate functional ingredients positions them as promising materials for wound dressings, offering a potential solution to the complexities of full-thickness burn wound management. The current study has integrated functional ingredients (starch and α-terpineol), known for their angiogenic, fibroblast-adhesive, and anti-inflammatory properties into an α-terpineol loaded, electron beam crosslinked polyvinyl alcohol/tapioca pearl starch hydrogel. The hydrogel was then explored for its efficacy in treating full-thickness acid burns. The hydrogel sheets, fabricated using a 25 kGy electron beam, were characterized for structural and functional properties. Surface morphology, gel fraction, swelling ratio, moisture retention capacity and thermal stability were also evaluated. PVA/tapioca starch hydrogel demonstrated optimal macroporosity, mechanical strength, thermal stability, water retention, and moisturizing ability, making it ideal for the intended application. skin compatibility analysis of α-terpineol-loaded hydrogel confirmed its biocompatibility, demonstrating 90% fibroblast viability. sensitivity testing on normal rat skin showed no inflammatory response. Analysis of the full-thickness rat chemical burn wounds treated with the hydrogels demonstrated that α-terpineol (AT) loaded e-beam crosslinked PVA/tapioca starch hydrogels increased the rate of wound closure, promoted re-epithelialization, facilitated collagen deposition, stimulated angiogenesis, and promoted keratin deposition, ultimately leading to healing of both thick dermal and epidermal tissues, as well as partial restoration of skin appendages over a duration of 30 days as confirmed by the histological and immunohistochemistry staining. Collectively, this study indicates that α-terpineol (AT) loaded e-beam crosslinked PVA/tapioca starch hydrogel holds promise as a cost-effective and efficient wound dressing for expediting full thickness acid burn wound healing, thus expanding the practical applications of the natural polymer based sheet hydrogel dressings.

摘要

治疗全层酸烧伤创面面临多方面挑战,包括组织再生受损、感染风险增加以及追求功能和美观效果,这凸显了采用创新治疗方法治疗此类创面的必要性。水凝胶具有特殊的生化和机械性能,尤其是其类似细胞外基质的性质以及包含功能成分的潜力,使其成为伤口敷料的有前景材料,为全层烧伤创面管理的复杂性提供了潜在解决方案。当前研究将以其血管生成、成纤维细胞黏附及抗炎特性而闻名的功能成分(淀粉和α - 松油醇)整合到负载α - 松油醇、经电子束交联的聚乙烯醇/木薯珍珠淀粉水凝胶中。随后探究了该水凝胶治疗全层酸烧伤的疗效。使用25千戈瑞电子束制备的水凝胶片材进行了结构和功能特性表征。还评估了表面形态、凝胶分数、溶胀率、保湿能力和热稳定性。聚乙烯醇/木薯淀粉水凝胶展现出最佳的大孔性、机械强度、热稳定性、保水性和保湿能力,使其非常适合预期应用。负载α - 松油醇水凝胶的皮肤相容性分析证实了其生物相容性,成纤维细胞活力达90%。对正常大鼠皮肤的敏感性测试显示无炎症反应。对用水凝胶治疗的全层大鼠化学烧伤创面的分析表明,负载α - 松油醇(AT)的电子束交联聚乙烯醇/木薯淀粉水凝胶提高了伤口闭合率,促进了再上皮化,促进了胶原蛋白沉积,刺激了血管生成,并促进了角蛋白沉积,最终导致厚真皮和表皮组织愈合,以及在30天内皮肤附属器部分恢复,组织学和免疫组织化学染色证实了这一点。总体而言,本研究表明,负载α - 松油醇(AT)的电子束交联聚乙烯醇/木薯淀粉水凝胶有望成为一种经济高效的伤口敷料,加速全层酸烧伤创面愈合,从而扩大基于天然聚合物的片状水凝胶敷料的实际应用。

https://cdn.ncbi.nlm.nih.gov/pmc/blobs/0006/11369888/d5b479ae1ee3/d4ra04572f-s1.jpg

文献AI研究员

20分钟写一篇综述,助力文献阅读效率提升50倍。

立即体验

用中文搜PubMed

大模型驱动的PubMed中文搜索引擎

马上搜索

文档翻译

学术文献翻译模型,支持多种主流文档格式。

立即体验