Suppr超能文献

阿维菌素 B1 通过 AMPK/ULK1 信号通路介导骨肉瘤的抗肿瘤活性并诱导自噬。

Avermectin B1 mediates antitumor activity and induces autophagy in osteosarcoma through the AMPK/ULK1 signaling pathway.

机构信息

Department of Orthopedics, Shanghai Sixth People's Hospital, Shanghai Jiao Tong University School of Medicine, No. 600, Yishan Road, Shanghai, 200233, China.

Department of Orthopedics, Tong Ren Hospital, Shanghai Jiao Tong University School of Medicine, Shanghai, 200233, China.

出版信息

Cancer Chemother Pharmacol. 2024 Oct;94(4):599-613. doi: 10.1007/s00280-024-04695-z. Epub 2024 Sep 5.

Abstract

BACKGROUND

Osteosarcoma is the most common malignant bone tumor in children and adolescents. Conventional chemotherapy remains unsatisfactory due to drug toxicity and resistance issues. Therefore, there is an urgent need to develop more effective treatments for advanced osteosarcoma. In the current study, we focused on evaluating the anticancer efficacy of avermectin B1, a novel avermectin analog, against osteosarcoma cells.

METHODS

The half-inhibitory concentration of avermectin B1 was calculated in three osteosarcoma cell lines. Then, functional experiments were conducted to evaluate the effects of avermectin B1 on cell proliferation, the cell cycle, apoptosis and autophagy. Moreover, the AMPK/ULK1 signaling pathway was detected by Western blot assay. Finally, the in vivo effect of avermectin B1 on tumor growth and metastasis was investigated using the xenograft mouse model. To examine the role of the AMPK/ULK1 pathway, an AMPK-specific inhibitor (dorsomorphin) was used in combination with avermectin B1.

RESULTS

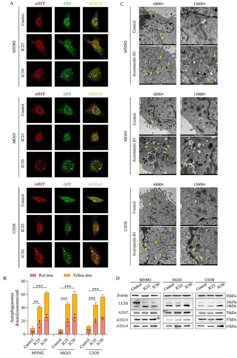
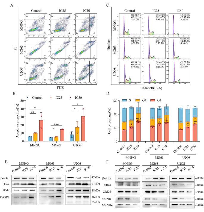
Avermectin B1 inhibited the proliferation of osteosarcoma cells in a dose-dependent manner based on CCK8 and colony formation assays. Then, it was found to inhibit migration and invasion by wound healing assay and cell migration and invasion assay. In addition, avermectin B1 induced osteosarcoma cell apoptosis and autophagy. In vivo, avermectin B1 effectively inhibited osteosarcoma cell growth and pulmonary metastasis. Mechanistically, avermectin B1 activated the AMPK/ULK1 pathway to exert antitumor activity in vitro and in vivo. Dorsomorphin significantly attenuated the Avermectin B1-induced antitumor activities.

CONCLUSION

Our study suggests that avermectin B1 is a potential agent to treat osteosarcoma cells through the AMPK/ULK1 signaling pathway.

摘要

背景

骨肉瘤是儿童和青少年中最常见的恶性骨肿瘤。由于药物毒性和耐药性问题,常规化疗效果仍不尽人意。因此,迫切需要开发更有效的治疗晚期骨肉瘤的方法。在本研究中,我们专注于评估新型阿维菌素类似物阿维菌素 B1 对骨肉瘤细胞的抗癌疗效。

方法

在三种骨肉瘤细胞系中计算阿维菌素 B1 的半抑制浓度。然后,通过功能实验评估阿维菌素 B1 对细胞增殖、细胞周期、细胞凋亡和自噬的影响。此外,通过 Western blot 检测 AMPK/ULK1 信号通路。最后,使用异种移植小鼠模型研究阿维菌素 B1 对肿瘤生长和转移的体内作用。为了研究 AMPK/ULK1 通路的作用,我们使用 AMPK 特异性抑制剂(dorsomorphin)与阿维菌素 B1 联合使用。

结果

阿维菌素 B1 基于 CCK8 和集落形成实验,以剂量依赖性方式抑制骨肉瘤细胞的增殖。然后,通过划痕愈合实验和细胞迁移和侵袭实验发现它抑制迁移和侵袭。此外,阿维菌素 B1 诱导骨肉瘤细胞凋亡和自噬。在体内,阿维菌素 B1 有效抑制骨肉瘤细胞生长和肺转移。在机制上,阿维菌素 B1 通过激活 AMPK/ULK1 通路在体外和体内发挥抗肿瘤活性。Dorsomorphin 显著减弱了阿维菌素 B1 诱导的抗肿瘤活性。

结论

我们的研究表明,阿维菌素 B1 通过 AMPK/ULK1 信号通路是治疗骨肉瘤细胞的潜在药物。

https://cdn.ncbi.nlm.nih.gov/pmc/blobs/29a4/11438708/f8cbe07720d8/280_2024_4695_Fig1_HTML.jpg

文献AI研究员

20分钟写一篇综述,助力文献阅读效率提升50倍。

立即体验

用中文搜PubMed

大模型驱动的PubMed中文搜索引擎

马上搜索

文档翻译

学术文献翻译模型,支持多种主流文档格式。

立即体验