Suppr超能文献

pyPAGE:一种用于解决基因集富集分析中偏差的框架——以阿尔茨海默病为例。

pyPAGE: A framework for Addressing biases in gene-set enrichment analysis-A case study on Alzheimer's disease.

机构信息

Faculty of Bioengineering and Bioinformatics, Lomonosov Moscow State University, Moscow, Russia.

Institute for Neurodegenerative Diseases, University of California San Francisco, California, United States of America.

出版信息

PLoS Comput Biol. 2024 Sep 5;20(9):e1012346. doi: 10.1371/journal.pcbi.1012346. eCollection 2024 Sep.

Abstract

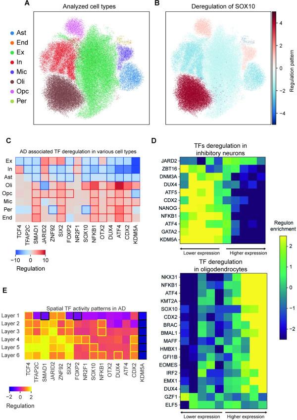
Inferring the driving regulatory programs from comparative analysis of gene expression data is a cornerstone of systems biology. Many computational frameworks were developed to address this problem, including our iPAGE (information-theoretic Pathway Analysis of Gene Expression) toolset that uses information theory to detect non-random patterns of expression associated with given pathways or regulons. Our recent observations, however, indicate that existing approaches are susceptible to the technical biases that are inherent to most real world annotations. To address this, we have extended our information-theoretic framework to account for specific biases and artifacts in biological networks using the concept of conditional information. To showcase pyPAGE, we performed a comprehensive analysis of regulatory perturbations that underlie the molecular etiology of Alzheimer's disease (AD). pyPAGE successfully recapitulated several known AD-associated gene expression programs. We also discovered several additional regulons whose differential activity is significantly associated with AD. We further explored how these regulators relate to pathological processes in AD through cell-type specific analysis of single cell and spatial gene expression datasets. Our findings showcase the utility of pyPAGE as a precise and reliable biomarker discovery in complex diseases such as Alzheimer's disease.

摘要

从基因表达数据的比较分析中推断出驱动调控程序是系统生物学的基石。已经开发了许多计算框架来解决这个问题,包括我们的 iPAGE(基于信息论的基因表达途径分析)工具集,它使用信息论来检测与给定途径或调控子相关的非随机表达模式。然而,我们最近的观察表明,现有的方法容易受到大多数真实世界注释中固有的技术偏差的影响。为了解决这个问题,我们扩展了我们的信息论框架,通过使用条件信息的概念来解释生物网络中的特定偏差和人工制品。为了展示 pyPAGE,我们对导致阿尔茨海默病(AD)分子病因的调控扰动进行了全面分析。pyPAGE 成功地再现了几个已知的与 AD 相关的基因表达程序。我们还发现了几个额外的调控子,它们的差异活性与 AD 显著相关。我们还通过单细胞和空间基因表达数据集的细胞类型特异性分析,进一步探讨了这些调节剂如何与 AD 中的病理过程相关。我们的研究结果展示了 pyPAGE 在复杂疾病(如阿尔茨海默病)中的精确和可靠的生物标志物发现的应用价值。

https://cdn.ncbi.nlm.nih.gov/pmc/blobs/d7da/11421795/9eaef8c2058e/pcbi.1012346.g001.jpg

文献AI研究员

20分钟写一篇综述,助力文献阅读效率提升50倍。

立即体验

用中文搜PubMed

大模型驱动的PubMed中文搜索引擎

马上搜索

文档翻译

学术文献翻译模型,支持多种主流文档格式。

立即体验