Suppr超能文献

巨噬细胞中 Annexin A1 的缺失通过激活 cGAS/STING 通路抑制了胰腺癌细胞的吞噬作用并重塑了免疫微环境。

Loss of Annexin A1 in macrophages restrains efferocytosis and remodels immune microenvironment in pancreatic cancer by activating the cGAS/STING pathway.

机构信息

Department of General Surgery, Fujian Medical University Union Hospital, Fuzhou, Fujian, China.

Central Laboratory, Fujian Medical University Union Hospital, Fuzhou, Fujian, China.

出版信息

J Immunother Cancer. 2024 Sep 4;12(9):e009318. doi: 10.1136/jitc-2024-009318.

Abstract

OBJECTIVE

Pancreatic cancer is an incurable malignant disease with extremely poor prognosis and a complex tumor microenvironment. We sought to characterize the role of Annexin A1 (ANXA1) in pancreatic cancer, including its ability to promote efferocytosis and antitumor immune responses.

METHODS

The tumor expression of ANXA1 and cleaved Caspase-3 (c-Casp3) and numbers of tumor-infiltrating CD68 macrophages in 151 cases of pancreatic cancer were examined by immunohistochemistry and immunofluorescence. The role of ANXA1 in pancreatic cancer was investigated using myeloid-specific ANXA1-knockout mice. The changes in tumor-infiltrating immune cell populations induced by ANXA1 deficiency in macrophages were assessed by single-cell RNA sequencing and flow cytometry.

RESULTS

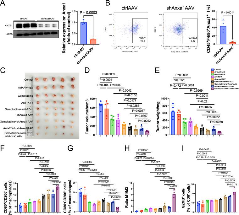
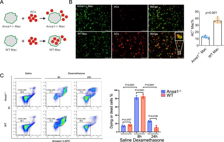
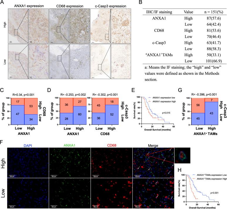
ANXA1 expression in pancreatic cancer patient samples correlated with the number of CD68 macrophages. The percentage of ANXA1 tumor-infiltrating macrophages negatively correlated with c-Casp3 expression and was significantly associated with worse survival. In mice, myeloid-specific ANXA1 deficiency inhibited tumor growth and was accompanied by the accumulation of apoptotic cells in pancreatic tumor tissue caused by inhibition of macrophage efferocytosis, which was dependent on cGAS-STING pathway-induced type I interferon signaling. ANXA1 deficiency significantly remodeled the intratumoral lymphocyte and macrophage compartments in tumor-bearing mice by increasing the number of effector T cells and pro-inflammatory macrophages. Furthermore, combination therapy of ANXA1 knockdown with gemcitabine and anti-programmed cell death protein-1 antibody resulted in synergistic inhibition of pancreatic tumor growth.

CONCLUSION

This research uncovers a novel role of macrophage ANXA1 in pancreatic cancer. ANXA1-mediated regulation of efferocytosis by tumor-associated macrophages promotes antitumor immune response via STING signaling, suggesting potential treatment strategies for pancreatic cancer.

摘要

目的

胰腺癌是一种无法治愈的恶性疾病,预后极差,肿瘤微环境复杂。我们试图描述膜联蛋白 A1(ANXA1)在胰腺癌中的作用,包括其促进噬作用和抗肿瘤免疫反应的能力。

方法

通过免疫组织化学和免疫荧光法检测 151 例胰腺癌中 ANXA1 和裂解 Caspase-3(c-Casp3)的肿瘤表达以及肿瘤浸润性 CD68 巨噬细胞的数量。利用髓系特异性 ANXA1 敲除小鼠研究 ANXA1 在胰腺癌中的作用。通过单细胞 RNA 测序和流式细胞术评估 ANXA1 缺陷在巨噬细胞中引起的肿瘤浸润免疫细胞群的变化。

结果

胰腺癌患者样本中 ANXA1 的表达与 CD68 巨噬细胞的数量相关。ANXA1 肿瘤浸润巨噬细胞的百分比与 c-Casp3 表达呈负相关,与生存状况较差显著相关。在小鼠中,髓系特异性 ANXA1 缺陷抑制肿瘤生长,并伴有巨噬细胞噬作用抑制导致的胰腺肿瘤组织中凋亡细胞的积累,这依赖于 cGAS-STING 通路诱导的 I 型干扰素信号。ANXA1 缺陷通过增加效应 T 细胞和促炎巨噬细胞的数量,显著重塑荷瘤小鼠肿瘤内淋巴细胞和巨噬细胞区室。此外,ANXA1 敲低与吉西他滨和抗程序性细胞死亡蛋白 1 抗体的联合治疗导致胰腺肿瘤生长的协同抑制。

结论

这项研究揭示了巨噬细胞 ANXA1 在胰腺癌中的新作用。肿瘤相关巨噬细胞中 ANXA1 介导的噬作用调节通过 STING 信号促进抗肿瘤免疫反应,提示了胰腺癌的潜在治疗策略。

https://cdn.ncbi.nlm.nih.gov/pmc/blobs/2df7/11381726/63462d07c214/jitc-12-9-g001.jpg

文献AI研究员

20分钟写一篇综述,助力文献阅读效率提升50倍。

立即体验

用中文搜PubMed

大模型驱动的PubMed中文搜索引擎

马上搜索

文档翻译

学术文献翻译模型,支持多种主流文档格式。

立即体验